4月30日,鑫海化工集团化工新材料基地项目(一期工程)进行环评受理公示。
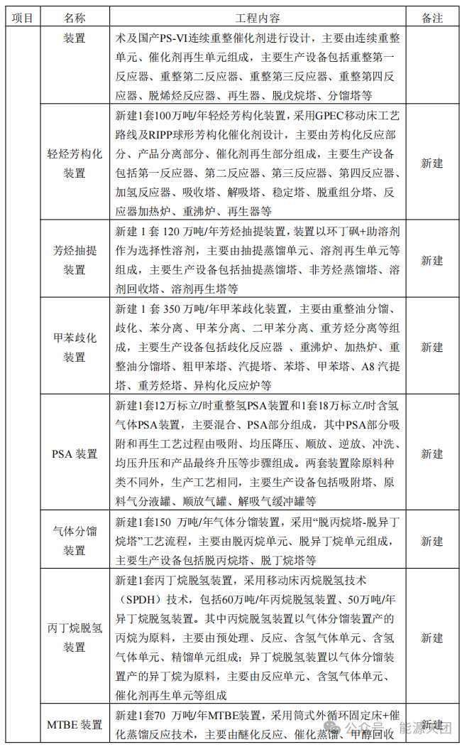
项目名称:河北鑫海化工集团有限公司化工新材料基地项目(一期工程)建设地点:项目为异址扩建项目,位于河北省沧州市渤海新区黄骅市港城产业园区。距鑫海现有厂区北侧 2km 处。项目厂区东侧为空地,西侧隔新海街为空地,南侧隔中疏港路为沧州旭隆化工有限公司,北侧为盐池。总投资:一期工程投资 1795172 万元,一期环保投资 3203 万元,占一期投资的 0.18%。建设内容:项目分两期进行建设。一期主要建设中油转化装置、轻烃回收装置、轻油预处理装置、芳烃转化装置、轻烃芳构化装置、芳烃抽提装置、甲苯歧化装置、气体分馏装置、丙丁烷脱氢装置、MTBE 装置以及 PSA 装置、硫酸、硫磺回收装置,二期主要建设浆态床渣油加氢装置、中油转化装置、芳烃转化装置、芳烃抽提装置、甲苯歧化装置、PSA 装置、POX 装置、双氧水装置、环氧丙烷装置、丁辛醇装置和硫酸装置。具体工程建设内容如下图:







丙丁烷装置:可以看到项目二期布局了PO、丁辛醇等丙烯下游重点衍生物。而项目一期的建设装置中我们重点来看下丙丁烷脱氢装置。从环评书中得知,该套装置采用移动床丙烷脱氢技术(SPDH)技术,包括60万吨/年丙烷脱氢装置、50万吨/年异丁烷脱氢装置。其中丙烷脱氢装置以气体分馏装置产的丙烷为原料,主要由预处理、反应、含氢气体单元、含氢气体单元、精馏单元组成;异丁烷脱氢装置以气体分馏装置产的异丁烷为原料,主要由反应单元、含氢气体单元、催化剂再生单元等组成。该SPDH技术由中石化开发,采用中石化石油化工科学研究院的PST-100催化剂。公司介绍
河北鑫海化工集团有限公司(以下统称“鑫海公司”)位于沧州渤海新区港城区南疏港路中段,始建于 2000 年,其现有厂区主要包括 150 万吨/年重交沥青装置、100 万吨/年延迟焦化装置、350 万吨/年重交沥青装置、100 万吨/年连续重整装置、160 万吨/年加氢裂化装置、150 万吨/年航煤加氢装置、30 万吨/年异构化装置、160 万吨/年催化裂化装置、140 万吨/年加氢精制装置-柴油加氢、80 万吨/年加氢精制装置-催化汽油后加氢、4 万吨/年 MTBE 装置、15 万吨/年异辛烷装置、15 万吨/年轻烃回收装置、500 万吨/年重交沥青装置、30 万吨/年气体分馏装置、260 万吨/年渣油加氢装置、220 万吨/年柴油加氢装置以及配套的硫酸装置、硫磺回收装置及酸性水汽提装置等。
地处华北平原东端、渤海西岸,所辖范围划分为核心区和协调区,规划核心区域形成核心功能区、中捷片区和南大港片区这三大功能区,核心功能区又包括港口、港区(临港产业园区)、港城(生活服务区)。临港产业园区距北京 240km、天津 100km、沧州 60km、黄骅港 12km。产业园区地理位置如下:

24年4月3日,项目完成《企业投资项目备案(内资)》审批
来源:网络整理,侵删