



























































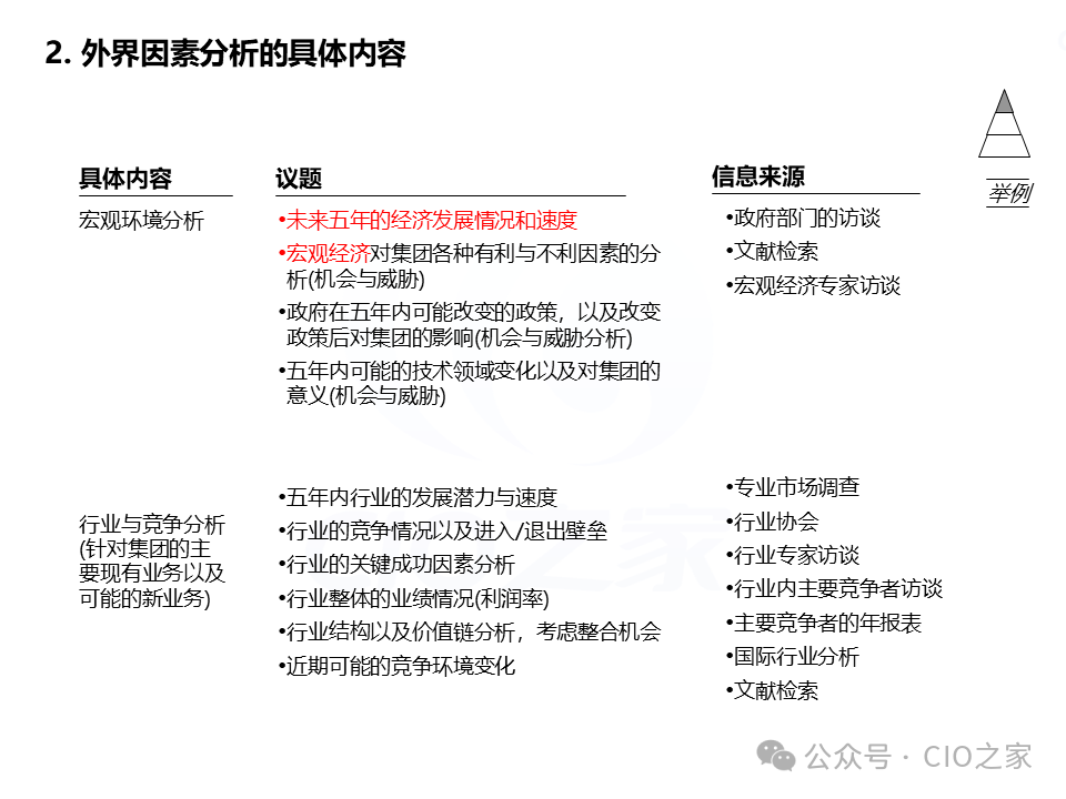
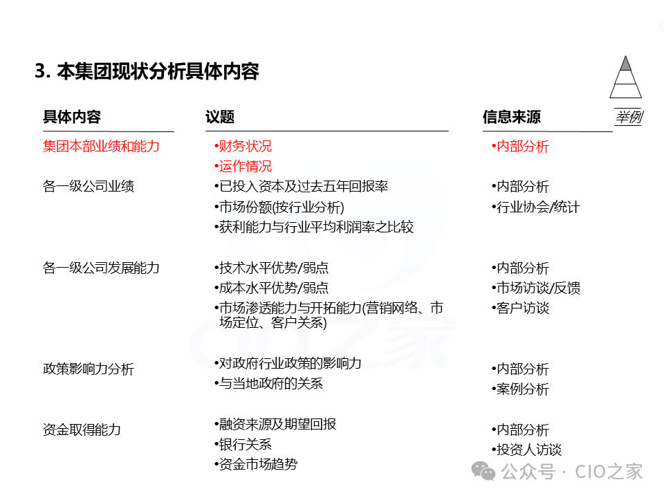
企业战略规划机制的选择并非“一蹴而就”,而是受多重因素共同影响,如创始人特征股权结构、企业文化、企业内战略规划的人才(能力)储备、所处行业的生命周期、外部环境的变革速度和不确定性等。倘若将企业的发展比作一场远征,那么企业战略规划即不同行军场景中的艺术品。
| 长摁二维码图片自动识别并下载文档 | ||
| 编码 | 316378453 |
| 类型 | PPTX | |
| 页数 | 60 | |
| 大小 | 1MB | |
| 长摁二维码图片自动识别并下载文档 | ||
说明:本文部分文字与图片资源来自于网络,分享此文是出于传递更多信息之目的,若有来源标注错误或侵犯了您的合法权益,请立即后台留言通知我们,情况属实,我们会第一时间予以删除,并同时向您表示歉意。
回复以下 关键字 获取更多关联文档
战略 企业战略 战略规划 战略分解
相关文章推荐
相关文档推荐
回复 文档编码 或者 长按文档封面识别二维码 获取对应文档
315617591
智能制造项目供应链管理战略方案

2238135857
汽车集团数字化转型建设顶层战略设计方案

315224631
化人力为资本协同战略、系统和人

316378448
战略规划及管理体系讲解

316378451
VUCA时代下的战略思维

316378446
企业战略规划目标

2238135777
数字化战略结项汇报

回复 文档编码 或者 长按文档封面识别二维码 获取对应文档



