手机版
二维码
购物车
(
0
)
供应
求购
公司
团购
展会
资讯
招商
品牌
人才
知道
专题
图库
视频
下载
商圈
推广
热搜:
采购方式
甲带
滤芯
气动隔膜泵
带式称重给煤机
减速机型号
无级变速机
链式给煤机
履带
减速机
首页
供应
求购
公司
团购
展会
资讯
招商
品牌
人才
知道
专题
图库
视频
下载
商圈
首页
>
资讯
>
纺织服装
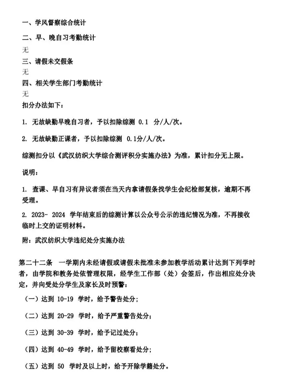
纺织学院第十一周学风督察
日期:2024-05-12 07:46:02 来源:网络整理 作者:本站编辑
评论:0
END
精彩推荐
纺织学院20-23级各班青年大学习未完成情况(第4期)
【纺织微科普】“天丝”、“铜氨丝”与“真丝”的特点和区别!
纺院微舞台第一百六十五期《难忘的五一假期》
纺大织缘
纺院官微
坚持做一个可爱的公众号
长按二维码关注
活动通知 | 纺院风采 | 暖心日推
编辑
| 刘存佳
审核 | 康厚炜
打赏
更多
>
同类资讯
• 《SILKORA》 | 军事硬朗邂逅真丝优
0
条
相关评论
推荐图文
推荐资讯
点击排行
网站首页
|
关于我们
|
联系方式
|
使用协议
|
版权隐私
|
网站地图
|
排名推广
|
广告服务
|
积分换礼
|
网站留言
|
RSS订阅
|
违规举报
|
皖ICP备20008326号-18
(c)2008-2022 免费发布网 All Rights Reserved