





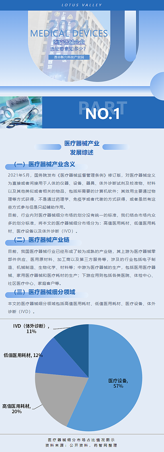
资料来源:公开资料,药智网整理

莲谷新兴科技
产业园

知趋势·行转变
把握新风口 赢就新未来
自2016年建成投入运营以来,始终坚持以智能制造、智慧医疗为主导产业,现有博音听力、数创医疗、万子健生物、乐枫生物、明德生物上研所等多家医疗器械企业入驻园区,其中博音听力、数创医疗均已获得医疗器械生产许可证,莲谷新兴科技产业园热忱欢迎各类医疗器械企业入驻、发展。
我们的优势
黄金区位:地处“大零号湾”科技创新策源功能区、上海南部科创中心,毗邻上海交通大学、华东师范大学、华东理工大学等多所高校及科研院所,科创氛围浓烈,产学研及科技人才集聚优势明显。

政策引力:享受大张江、大零号湾双重科技创新扶持政策,助力企业稳步发展。
产业协同:与行业领军企业为邻,共享产业链资源,让合作触手可及。
创新引擎:携手顶尖高校、科研机构,让最新科技成果快速转化落地。
全方位服务:一站式企业服务解决方案,让企业专注于核心竞争力的发展。

宜居宜业:园区秉持“创业无忧、乐享生活”的运营理念,先后引进魔方公寓、罗森便利店、扭盒健身、MANNER咖啡、智选餐厅等商业品牌,为园区创业者和员工提供一站式、高品质、便捷化的商务配套服务。
招商热线:021-54396950


