
日前,人民网财经研究院、至顶科技联合发布《开启智能新时代:2024年中国AI大模型产业发展报告》(以下简称《报告》),对于AI大模型产业发展背景、产业发展现状、典型案例、挑战及未来趋势等方面进行了系统全面的梳理,为政府部门、行业从业者以及社会公众更好地了解AI大模型产业提供参考。
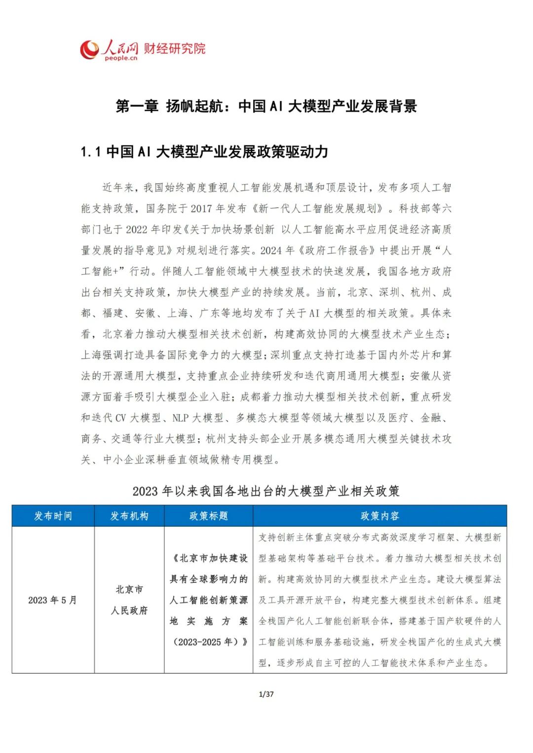
近年来,我国始终高度重视人工智能发展机遇和顶层设计,发布多项人工智能支持政策。国务院于2017年发布《新一代人工智能发展规划》,科技部等六部门于2022年印发《关于加快场景创新以人工智能高水平应用促进经济高质量发展的指导意见》对规划进行落实。2024年《政府工作报告》中提出开展“人工智能+”行动。
伴随多家科技厂商推出的AI大模型落地商用,各类通用、行业以及端侧大模型已在多个领域取得了显著的成果,如在金融、医疗、政务等领域,AI大模型已成为提升服务质量和效率的重要手段。
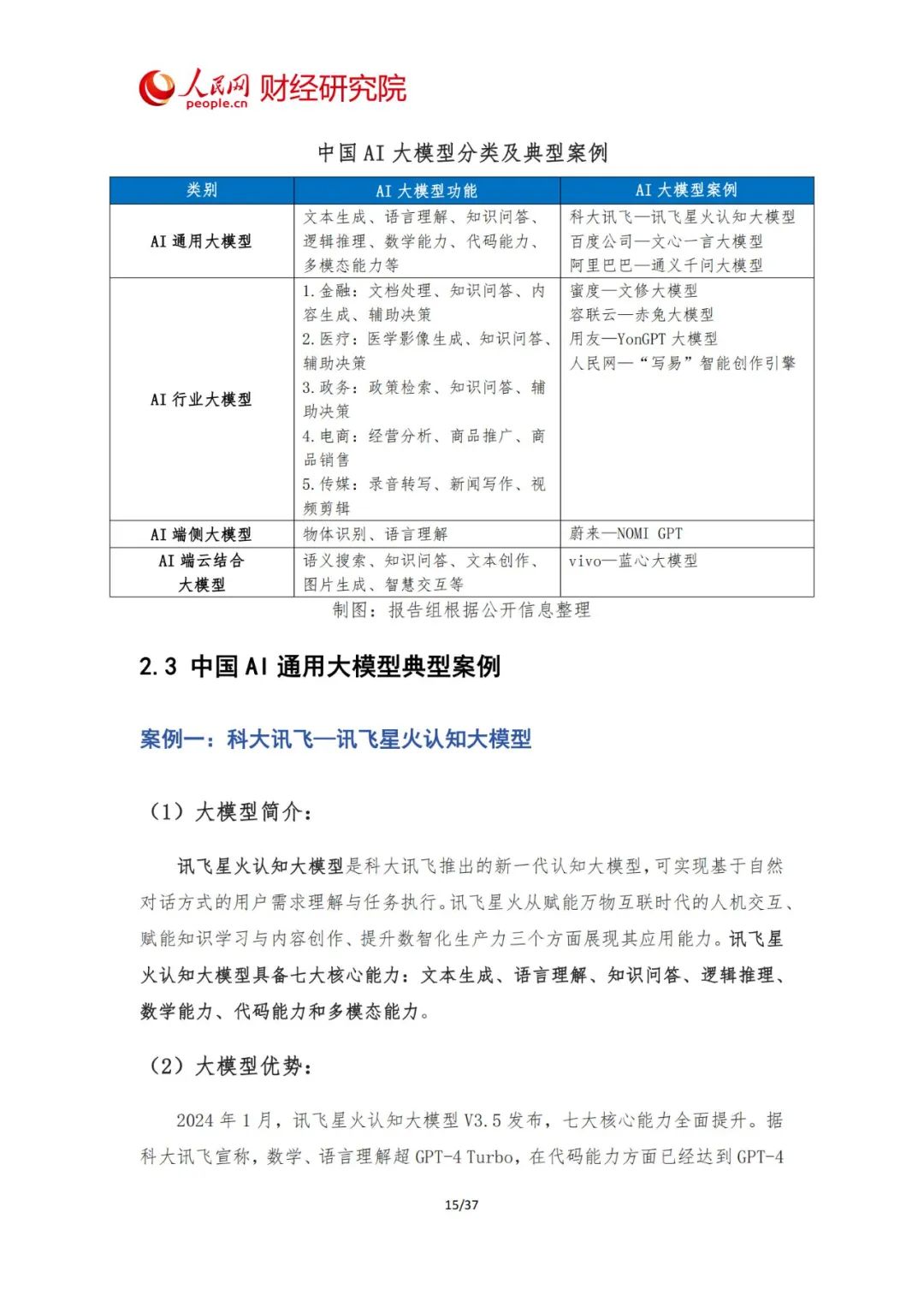
我国具有代表性的通用AI大模型主要包含科大讯飞的讯飞星火认知大模型、百度公司的文心一言大模型、阿里巴巴的通义千问大模型等;行业AI大模型主要涵盖蜜度的文修大模型、容联云的赤兔大模型、用友的YonGPT大模型;同时具有云侧和端侧大模型的端云结合AI大模型主要有vivo的蓝心大模型;端侧AI大模型主要以蔚来的NOMIGPT大模型为代表。
主流大模型架构仍存在诸多局限。首先,Transformer架构消耗的算力资源普遍较大;其次,基于Transformer架构的大模型对存储设备的要求也更高。
高质量的训练数据集仍需扩展。国内的AI大模型数据主要来自互联网、电商、社交、搜索等渠道,存在数据类型不全面,信息可信度不高等问题。整体来看,我国可用于大模型训练的中文数据库体量严重不足。
AI云侧与端侧大模型满足不同需求,C端用户将成为端侧的主要客群
强大的算力和海量的训练数据库,支撑大语言模型高参数,云侧大模型能够提供语言理解、知识问答、数学推理、代码生成等能力。
一方面,面向C端个人用户,云侧大模型提供智能问答、文本生成、图片生成、视频生成等功能。另一方面,面向B端企业用户,云侧大模型变革企业传统业务模式,提供营销、客服、会议记录、文本翻译、预算管理等个性化服务。
AI大模型趋于通用化与专用化,垂直行业将是大模型的主战场
与通用大模型相比,行业大模型具有专业性强、数据安全性高等特点,未来大模型真正的价值体现在更多行业及企业的应用落地层面。
一方面,行业大模型将通用大模型用于形成多领域能力的资源集中于特定领域,模型参数相对较小,对于企业落地而言具有显著的成本优势。另一方面,行业大模型结合企业或机构内部数据,为B端用户的实际经营场景提供服务,能更加体现模型对于机构的降本增效作用。
AI大模型将广泛开源,小型开发者可调用大模型能力提升开发效率
小型开发者通过调用大模型能力,大幅提升编程效率,进一步推动AI应用落地。
一方面,小型开发者可基于大模型进行项目、应用以及插件等开发工作,不再局限于算力资源、无需进行复杂的模型训练、调参,轻松实现应用落地。另一方面,小型开发者利用大模型技术提升开发效率,通过在代码工具中集成大模型能力,辅助完成部分重复性工作,为开发人员提供量身定制的代码建议,还可以自动检测代码中的Bug,并生成相应的测试用例,缩短工程师开发流程中的编码和纠错时间。
AI高性能芯片不断升级,AI大模型产业生态体系将不断完善
在大模型场景下,AI高性能芯片主要用于大模型的训练环节,芯片性能的强弱直接影响大模型的性能和表现。在全球AI高性能芯片市场中,英伟达的芯片产品采用最前沿半导体工艺和创新GPU架构保持行业的领先地位。
《报告》认为,AI大模型可以创造新价值、适应新产业、重塑新动能,是加快发展新质生产力的关键要素。面对未来,我国需进一步加强资源与研发力量的统筹,强化大模型在发展中的场景牵引作用,促进经济社会的高质量发展,以实现大模型技术的高质量应用突破,驱动实体经济的蝶变和产业变革。
具体内容如下










































END
来源 | 人民网
版权声明 | 版权归原作者及原出处所有,本平台转载仅供读者学习、参考、交流,如有侵权,请联系删除
- The End -
地址|杭州市萧山区钱江世纪城世华帝宝大厦
邮箱|821139918@qq.com
合作|0571-82951887


