推广 热搜: 采购方式  甲带  滤芯  气动隔膜泵  带式称重给煤机  减速机型号  减速机  链式给煤机  履带  无级变速机 

工作成果-课题-行业标准-纺织服装行业数字化转型实施标准(草案)

   日期:2024-05-07 07:02:08     来源:网络整理    作者:本站编辑    评论:0    

引言

纺织服装行业上、下游产业链长,产品属性复杂,是劳动密集型和技术密集型紧密结合的产物,是典型的实体经济代表。随着经济的发展和居民消费需求升级,服装行业逐步转向品牌化、小批量、多品类和快时尚发展。这些变化对服装生产企业的生产效率、产品更新换代速度、产品质量、价格、交货期等都提出了更高要求,这对服装供应的柔性化和敏捷性提出了巨大的挑战,服装行业由传统制造向数智化升级的数字化转型趋势愈加明显。

数字化转型的核心路径是新型能力建设,通过深化应用新一代信息技术,以价值效益为导向,共建、共创、共享数据驱动的新型能力,以新型能力赋能业务创新转型,构建竞争合作新优势,改造提升传统动能,形成新动能,创造新价值,实现新发展。

为落实国家数字经济发展战略,服务纺织服装行业典型数字化转型场景,由北京xxx公司起草建设纺织服装行业数字化转型实施标准。本标准(草案)基于xxx工业互联网平台已有技术和数字化转型实践基础,形成赋能企业和产业链数字化转型的公共服务平台,实现全要素、全产业链、全价值链快速连接、高效配置、共享重构,提升纺织服装行业产业链上下游企业间协同水平,提高运行效率,增强行业整体市场竞争力,持续推进企业与产业链数字化转型升级。实施本标准(草案)将重点提升业务数字化全流程支撑能力、产业链监测分析优化能力、数据增值服务能力、集采与产能共享能力的建设,具备规模化、行业化推广条件,打通企业关键环节,赋能行业上下游企业间协同数字化转型取得实质性进展。建成纺织服装行业数字化转型保障支撑体系,形成数字化转型赋能工程行业标准规范、成效评估评价指标、安全保障、智慧运营等支撑保障服务,指导大中小企业科学合理、有序推进相关数字化转型工作,对转型成效进行量化评估,帮助企业科学、动态调整数字化转型方案和工作计划。


纺织服装行业数字化转型实施标准

1 范围

服装行业数字化转型实施标准主要面向服装设计制版、裁剪、缝纫、后处理、营销、经营管理和安全管理等重点环节新型能力建设,本部分规定了行业内企业数字化转型的实施要求系统架构、实施路径、典型场景。

本部分适用于行业内企业明确数字化转型的方向,推动相关企业积极开展数字化、智能化建设工作。

2 规范性引用文件

下列文件中的条款通过本部分的引用而成为本部分的条款。凡是注日期的引用文件,其后所有的修改单(不包含勘误的内容)或修订版均不适用于本部分。然而,鼓励根据本标准达成协议的各方研究是否可适用这些文件的最新版本。凡是不注日期的引用文件,其最新版本适用于本部分。

《中小企业数字化转型指南》

《中小企业数字化水平评测指标(2022 年版)》

旨在助力中小企业科学高效推进数字化转型,提升为中小企业提供数字化产品和服务的能力,为有关负责部门推进中小企业数字化转型工作提供指引。

GB/T 23011-2022 信息化和工业化融合 数字化转型 价值效益参考模型》

GB/T 23020-2013 工业企业信息化和工业化融合评估规范》

GB/T 23000-2017 信息化和工业化融合管理体系基础和术语》

GB/T 23001-2017 信息化和工业化融合管理体系要求》

TAITRE 10001-2020 数字化转型参考架构》

TAIITRE 10002-2020 数字化转型价值效益参考模型》

TAIITRE 20001-2020 数字化转型 新型能力体系建设指南》

TAIITRE 10003-2020 两化融合管理体系 新型能力分级要求》

两化融合管理体系系列标准是推动企业数字化转型的国家标准,主要致力于为企业数字化转型提供从发现问题到解决问题的全程服务,解决具体执行过程中方法工具支持、解决方案实施、管理机制落地、成效跟踪优化等问题。

GB/T 39116-2020 智能制造能力成熟度模型》

智能制造能力成熟度评估规定了智能制造能力成熟度模型的构成、成熟度等级、能力要素和成熟度要求。该标准适用于制造企业、智能制造系统解决方案供应商和第三方开展智能制造能力的差距识别、方案规划和改进提升。

3 术语和定义

下列术语和定义适用于本部分。

AGV   自动导引运输车

APS   生产排程系统

CAD   计算机辅助设计工具

CAE   计算机辅助设计工程

CRM   客户关系管理系贷

ERP   企业资源管理系统

MES   制造执行系统

PLM   产品全生命周期管理系统

RFID   射频识别技术

SCADA 数据采集与监视控制系统

SRM   供应商关系管理系统

WMS   仓储管理系统

4 云平台

本标准中云平台是指依托xxx平台现有的云资源、设备接入、经营管理、技术创新应用、数据价值赋能、产业生态协同等服务能力,打造的“一”个安全可靠、自主可控的工业互联网赋能数字化转型基础服务平台,提升平台平台全连接与数据融通能力、开放的数字孪生开发能力,实现平台数字化转型基础支撑能力不断优化完善。

5 实施要求

5.1 能力单元

数字化转型的核心路径是新型能力建设,成功实施数字化转型的关键在于建设支持能力打造和价值创造的能力单元能力单元是实现价值效益的能力载体,可由过程维、要素维、管理维共同定义,如图1所示。组织应通过过程维、要素维和管理维三个维度的协调联动和融合创新,确保以价值效益为导向,稳定有效地打造和运用预期的相关能力。

 
1 能力单元
5.1.1 过程维
过程维包括策划,支持、实施与运行,评测和改进等子维度,明确能力建设、运行和优化的过程管控机制。主要活动包括但不限于:
(1)围绕价值效益目标,不断完善新型能力策划,支持实施与运行,评测与改进的PDCA过程管控机制,推动新型能力相关系统性解决方案和治理体系的构建与持续优化;(2)依托过程管控机制,持续推进新型能力打造、系统性解决方案(要素)实施和治理体系建设完善等过程的协调联动与互动创新,稳定打造预期的新型能力,支持创造预期的价值效益
5.1.2 要素维
要素维包括数据、技术、流程和组织等子维度,明确能力建设、运行和优化的系统性解决方案要求主要活动包括但不限于:
(1)发挥数据的创新驱动潜能,推动新一代信息技术管理技术与专业领域技术等的集成应用和融合创新,优化业务流程和职能职责协调联动机制;
(2)通过持续推进数据、技术、流程、组织四要素之间的协调联动和互动创新,推动新型能力打造和6价值创造方式的持续变革。
5.1.3 管理维
管理维包括数字化治理、组织机制、管理方式和组织文化等子维度,明确能力建设、运行和优化的治理体系。主要活动包括但不限于:
持续提升数字化领导力,统筹优化人才、资金等资源配置,创新自适应、自组织、自优化的组织结构,建立基于“经济人”“社会人”向“知识人”“合伙人”假设转变的员工赋能机制利益分享机制和组织文化等;
通过持续推进数字化治理、组织机制、管理方式和组织文化之间协调优化和互动创新,推动管理模式的选代优化升级,完善新型能力打造和价值创造的治理体系。
5.2 打造能力单元
纺织服装企业应依据发展战略,将识别的新型能力建设总体需求逐级细化分解,明确细分能力所对应的能力单元建设需求。基于所构建的能力单元,按特定价值效益需求开展能力单元组合,基于能力单元组合实现能力协同和能力进化,最终构建覆盖企业全局的新型能力体系。纺织服装行业能力单元建设参考如下:
5.2.1 商业模式创新
(1)发挥实体市场主力军作用
支持“新零售”等新概念发挥实体市场平台的体验、互动及空间功能优势,实现用户线下实物体验设计。
(2)发展电子商务和跨境电商
发挥电商平台、官网、微信、抖音作用,发展线上引流、虚拟体验、交易+线下服务或DIY自助服务新模式。
5.2.2 研发设计
(1)重视服装企业设计部门数字化转型
建立在线设计中心等,发展个性化设计、用户参与设计、交互设计。
(2)重视纺织染整企业配色打样部门数字化转型
利用人工智能技术开展配色大数据分析,自动学习设计专家的配色经验,构建配方数据集和案例库,形成自主的印染配色智能设计技术和软件。
(3)重视设计研发过程的数字化应用
发挥设计资源库和效果渲染能力,实现设计效果的虚拟现实高比例还原。运用数字化喷墨印花、色彩通讯、数字化测色配色和传统打样形式,完成打样
(4)重视纺织服装用户线下线上体验设计
以实体市场平台作为重要端口,实现用户线下实物体验设计。
5.2.3 生产运营优化
(1)重视应用企业资源计划系统 (ERP)
通过制造环节全流程智能化控制,提升物料调配、生产控制、安全生产节能减排、供应链等智能化水平。
(2)重视应用制造执行系统 (MES)
采用先进数字化智能控制设备、技术、工艺,实现生产模型化分析决策、过程量化管理、成本和质量动态跟踪,从原材料到产成品的一体化协同优化。定制纺织品大规模柔性生产
(3)重视打造智能工厂、智能车间、智能生产线
优先推荐使用国产自主知识产权的智能设备,以及专精特新企业制造的设备,实现生产全流程数字化转型。
5.2.4 仓储物流
(1)建设智能立体仓储系统
实现自动存储、自动出货、货物识别、数据管理,生产过程中存储、物流转运环节的数字化、无人化等功能。
(2)建立和完善数字物流系统
运用 EcodeHandieRFID 等工业互联网标识技术,完善数字物流系统,解决物流服务市场分散复杂、数字化程度不一和数据归集问题。
5.2.5 供应链整合
(1)重视原辅材料、染化料和机配件的发展
根据纺织服装企业设计、工艺、技术和产品需求,支持纺织服装原辅材料和机配件配套企业运用数字化技术开发新产品。
(2)重视供应链的整合
建立纺织服装企业与原辅材料染化料和机配件等供应链共享平台,降低供应成本,提高供应效率。
5.2.6 大数据挖掘应用
(1)重视企业客户资源大数据挖掘
加强与纺织服装卖场、经销商、电商平台等深度合作,用好用足各类平台数据,分析挖掘消费者群体画像,孵化培育热销产品,使企业从“生产什么就卖什么”转为“需要什么就生产什么”,打造具有特色和影响力的网络新消费品牌。
(2)重视实体市场店铺大数据挖掘
开展门店数字化升级改造,推行聚合收款码,打通支付、扫码、活动、分享等支付和会员管理系统,实现无感注册和管理。推行跨店消费及结算,连通跨店业务数据,实现目标客群精准锁定。
6 系统架构
根据实施数字化转型打造能力单元的要求,纺织服装行业数字化转型实施架构如图所示,按纺织服装行业所包含的设计、生产、物流、销售服务环节分段实施。
2 纺织服装行业数字化转型实施架构
6.1 设计
根据服装流行趋势、客户要求,明确服装产品的功能、外观、尺寸等需求,形成产品设计图、用料要求等。主要包括应用产品全生命周期管理系统(PLM)、智能排版制版、样品研发、产品规划设计和流行分析等方面。
6.2 生产
通过裁剪、缝制、慰烫、包装等加工流程,将服装原料加工为成衣的过程。其中网络建设是进行生产协同管理的基础,在此基础上可通过建设综合性管理平台,对生产制造过程实现全面管理,主要包括制造执行、物料管理、设备维护、生产排程等方面。
6.3 物流
将物料或成衣从一个地方移动到另一个地方的活动。主要包括仓储管理系统、立体仓库、货架系统、供应商关系管理、采购管理等方面。
6.4 销售服务
将服装成品卖出以及售后服务的活动。服装作为面向终端市场的最为常见的消费品,营销具有特别重要的意义。主要包括客户关系管理、新媒体营销、数字橱窗、虚拟试衣等方面。
7 实施路径
中小企业数字化转型遵循“从易到难、由点及面、长期迭代多方协同”的思路。工信部发布《中小企业数字化转型指南》,旨在助力中小企业科学高效推进数字化转型,提升为中小企业提供数字化产品和服务的能力,为有关负责部门推进中小企业数字化转型工作提供指引。
服装企业智能化改造数字化转型可先通过咨询诊断、智能制造能力成熟度评估明确智能化改造数字化转型发展方向,制定实施规划、实施路径,再通过联合专业的服务机构.开展转型升级建设工作。
7.1 诊断评估
结合《中小企业数字化水平评测指标》等标准规范,中小企业与数字化转型服务商、第三方评估咨询机构等开展合作,评估数字化基础水平和企业经营管理现状构建评估指标数据管理机制,支撑转型需求分析和转型成效评估。
7.1.1 两化融合自评估
基于《工业企业信息化和工业化融合评估规范》(国家标准GB/T 23020),利用国家两化融合公共服务平台开展两化融合及数字化转型重点指标自评估,从而客观掌握企业自身数字化水平基本情况。登录网址为https://cspiii.com/pg/
7.1.21 智能制造能力成熟度评估
通过智能制造数据资源公共服务平台(https://www.c3mep.cn/)开展智能制造能力成熟度自评估。通过自评估可判定企业智能制造整体水平,帮助企业识别当前智能制造发展现状,提供与同行业同地区企业对比分析报告。
7.1.3 数据管理能力成熟度评估(DCMM)
企业首先进行在线自评,后提交 DCMM评估申请,由评估机构进行 DCMM评估。DCMM评估网址: http://www.dcmm.org.cn。
7.2 实施数字化转型
7.2.1实施重点
7.2.1.1 推进管理数字化
实施企业数字化转型“一把手”负责制,构建与数字化转型适配的组织架构,制定绩效管理、考核方案和激励机制等配套管理制度。定期组织企业经营管理者和一线员工参加数字化培训,深化数字化转型认知,提升数字素养和技能。引导业务部门和技术部门加强沟通协作,形成跨部门数字化转型合力。
7.2.1.2 开展业务数字化
应用订阅式产品服务,推动研发设计、生产制造、仓储物流营销服务等业务环节数字化,降低一次性投入成本使用 SaaS 化的计算机辅助设计(CAD)、计算机辅助工程(CAE)等工具开展数字化研发设计,发展众包设计和协同研发等新模式,提升研发设计效能。应用云化制造执行系统(MES)和高级计划与排程(APS)等数字化产品,优化生产制造资源配置,实现按需柔性生产。应用仓库管理(WMS)、订单管理(OMS)、运输管理(TMS)等解决方案和无人搬运车(AGV)、自主移动机器人(AMR)等硬件,使用第三方物流平台,推动仓储物流环节数字化。开展产品全生命周期管理,构建产品数字镜像,提升产品数据管理水平,发展基于数字化产品的增值服务,拓展业务范围创新盈利模式。
7.2.1.3 优化数字化实践
联合数字化转型服务商或第三方评估咨询机构等开展转型成效评估,重点开展业务环节数字化水平评估和企业经营管理水平行业横向和纵向对比分析,从生产效率、产品质量、绿色低碳等方面评估企业转型价值效益。结合现阶段企业内外部数字化转型资源,制定调整下一阶段数字化转型策略,选择与下一转型阶段相匹配的数字化产品和服务,提升转型策略与发展现状的适应性。
7.2.2应用场景
纺织服装行业智能化改造数字化转型即主要面向服装生产加工过程,开展设备改造升级、系统部署应用,再通过系统间的集成实现企业整体数字化、网络化智能化水平提升。
图3 服装生产主要流程
7.2.2.1 设计
场景1:市场分析与流行预测
市场分析与行趋势预测可运用云计算、人工智能、大数据等技术。在传统服装流行趋势预测流程的基础上,通过大数据提取市场有效信息,对预测过程、数据获取和分析方法进行基于云计算和大数据分析的优化,从而得到深化、准确的指导性结果。在面对海量的服装流行趋势预测冗余数据的情况下,云计算所提供的海量云存储及分布式数据库、分布式数据处理可基于互联网和物联网提供有效的数据,挖掘虚拟化和分布式数据,可实现对服装流行趋势预测的处理和虚拟化。
场景2:服装设计与仿真
服装设计与仿真可运用计算机辅助设计工具(CAD)、 计算机辅助设计工程(CAE)。应用计算机辅助设计工具(CAD)、计算机辅助设计工程(CAE)等和设计知识库,集成三维建模、有限元仿真、虚拟测试等技术,应用新材料、新工艺,开展基于模型的产品设计、仿真优化和测试,实现智能制版排版。
场景3:服装定制
服装定制可通过建设智能量体仓、数字化设计与虚拟仿真系统等实现。人体测量技术正从接触式向非接触式迅速发展,将5G 技术与服装领域先进的制版技术和激光3D 量体、720度可视化量体等先进测量技术融合并建智能量体仓,建立数字化设计与虚拟仿真系统,实现人体数字化模型三维重建、人体尺寸及人体体型特征的提取,发展个性化设计、用户参与设计、交互设计、产品个性化重组,通过用户和企业的深度交互,提供满足个性化需求的产品定制设计、柔性化生产和个性化服务,创造独特的客户价值。
7.2.2.2 生产
生产环节是服装行业进行数字化转型的主要方向。
场景4:智能排程
智能排程可运用生产排程系统(APS)等。通过检测车间内部的实时产能状况,根据已下发订单的工序分解情况,生产排程系统(APS) 中首先将订单按照车间、班组、人员等三个层级进行排产,优先匹配车间产能,其次车间产能和计划确定之后按照班组人员两个层级进行逐次分解完成整个排产计划,整个排产过程依托的是车间产能的实时以及历史数据,订单工序和工艺的数据,产品的基础数据,物料的暂存情况等全面数据的计算得出比较全面准确的排产计划,生产排程系统 (APS) 在编制作业计划时,通过监测当前物料配套情况,结合单工序内部的规则和上下游工序,实现产能协同,提升整体产能利用率。
场景5:智能裁剪
智能裁剪可运用自动扫描裁剪软件、裁剪控制系统等。通过采用先进的自动扫描裁剪、智能裁剪控制软件、裁刀角度智能补正、智能磨刀、自动送料新技术。将先进的信息技术、图像识别技术、可视技术以及网络技术融合,为设备配有图形化界面、方便操作,辅以排版软件,开发智能排版技术,将裁剪工序的放料、排料、裁剪、打标、收料环节有机集成,提高裁剪效率和质量水平,提升材料的利用率。
场景6:生产过程管理
生产管理可运用制造执行系统(MES)、企业资源计划系统(ERP)等。建立制造执行系统(MES实现生产计划管理、生产过程控制、产品质量管理、车间库存管理、项目看板管理智能化,提高企业制造执行能力。建立企业资源计划系统(ERP),实现供应链、物流、成本等企业经营管理功能。建立工厂内部通信网络架构,实现设计、工艺、制造、检验、物流等制造过程各环节之间,以及制造过程与制造执行系统(MES)和企业资源计划系统(ERP) 的信息互联互通。
场景7:质量检测
服装产品质量检测可应用自动检验机、图像分析算法等实现。采用自动检验机,抓取产品图片,通过图像对比分析算法实现服装产品在线质量检测、成品质量检测等功能。将产品检验设备与生产管理系统关联,设置报警机制,实现质量问题及时预警报警。
场景8:自动包装
自动包装可运用自动打包机等。应用自动打包机等智能设备,结合射频识别技术(RFID) 等,实现服装产品自动打包、数据记录和统计。
场景9:质量追溯
质量追溯可运用数据采集与监视控制系统 (SCADA) 、射频识别技术(RFID)等。建立数据采集与监视控制系统(SCADA),通过条形码、二维码或射频识别卡等识别技术,可查看每个产品生产过程的订单信息、报工信息、批次号、工作中心、设备信息、人员信息,实现生产工序数据跟踪,产品档案可按批次进行生产过程和使用物料的追溯。
7.2.2.3 物流
物流包括场内物流机场外物流两个方面。服装企业的场内物流主要是布匹原料及半成品的转运配送、仓储管理,场外物流主要是供应链、采购的管理活动。
场景10:半成品配送
半成品配送可运用智能吊挂系统等。智能吊挂系统采用制造执行系统(MES)直接指挥吊挂的生产模式,规划缝制全工序吊挂生产,多部件平行投入、自动配对、多线协同,全流程信息贯通,避免人工手动配对的繁琐,极大提高生产效率。还可通过5G 网络技术中心将订单信息与吊挂系统打通,按照不同订单类型分轨配送,实现单双轨控制,从而满足定制订单快速反应的业务需求,实现智能化柔性大批量生产。
场景11:物料实时跟踪
物料跟踪可运用制造执行系统(MES)、仓储管理系统(WMS)等进行改造。服装行业物料、配件种类较多,在生产的过程中对物料的实时监控比较困难,需要应用制造执行系统(MES)或仓储管理系统(WMS),采用识别传感、定位追踪物联网等技术,实现原材料、在制品和产成品流转的全程跟踪通过上线物料管理系统,利用线边仓管理配合二维码信息跟踪可以非常清楚的了解物料实时流转情况,每个线外的工位都可以对物料进行信息扫码采集,采集信息与线边物料管理系统联通,可以最大程度的辅助服装生产。
场景12:智能仓储
智能仓储可运用仓储管理系统 (WMS)、立体库等。建设仓储管理系统 (WMS),通过综合应用条码技术、射频识别技术 (RFID)等实现物料的追踪识别,统筹管理原材料入库、库存查询、成品出库等各项业务,实现物料的全流程跟踪和仓储的智能化管理;建设立体仓库,有效解决传统库存方式占地大,存取不便的问题。
场景13:物流智能监控
物流智能监控可运用制造执行系统(MES)、物流管理系统等。在外发生产的模式下,半成品以及原辅料的监控一直是外发管理的痛点,传统的模式就是依靠人工进行跟单作业,但是这种方式随着订单的越来越多样化就很难形成有效的监管机制,通过建设云工厂架构的制造执行系统(MES),加强对卫星工厂的外发的订单、裁片以及原辅料管理,跟踪监测裁剪、缝制、水洗、整烫、包装等主要的环节,实现对关键环节、交期质量以及产能等指标的智能监控。
场景14:供应链管理
供应链关系管理可运用供应商关系管理系统 (SRM)、客户关系管理系统(CRM)等。服装的配套从上游纱线、印染、织造等企业到中游的面料、辅料、配件等,一直到服装的直接加工和生产企业,产业链相对比较长,需要对上下游合作伙伴关系进行管理。可通过建立供应商的评价体系以及库位和产能监控体系,实现整个产业链订单的智能匹配,从面料特性到工艺类型兼顾供应商本身的产能情况进行计算,形成一整套的物料采购或者产能分配的机制,最终通过人工审核完成整个系统的流转,形成自动化的物料采购以及产品外发的体系。建设客户关系管理系统(CRM),集成大数据、知识图谱和自然语言处理等技术,实现客户需求分析、精细化管理,提供主动式客户服务。
7.2.2.4 销售服务
服装作为面向消费终端市场的最常见的消费品,在市场营销、售后服务等方面有着较高的要求。
场景15:个性化营销
个性化营销可通过运用大数据等。利用大数据技术,创造以客户为中心,精准匹配为目的,创意创新内容为依托的个性化营销,最终实现数字化商业创新、精准化营销传播、高效化市场交易的全新营销理念与技术。
场景16:新媒体营销
新媒体营销可通过运用短视频、在线直播平台等。利用短视频、在线直播、第三方平台、公众号等新媒体工具,将服装成品和生产过程在网络上展示宣传增加消费者的品牌认知,促进产品推广销售。
7.3 数字化转型评测
工信部发布《中小企业数字化水平评测指标(2022 年版)》,《评测指标》根据行业特点,分为制造业数字化水平评测表生产性服务业数字化水平评测表、其他行业数字化水平评测表三个类别,从数字化基础、经营、管理、成效四个维度综合评估中小企业数字化发展水平,依据企业评测得分,将数字化水平划分为四个等级:
一级 (20-40分):开展了基础业务流程梳理和数据规范化管理,并进行了信息技术简单应用。
二级 (40-60分):利用信息技术手段或管理工具实现了单一业务数字化管理
三级 (60-80分):应用信息系统及数字化技术进行数据分析,实现全部主营业务数字化管控。
四级(80分以上):利用全业务链数据集成分析,实现数据驱动的业务协同与智能决策。
单位使用评测系统(网址为https://zjtx.miit.gov.cn),采用《评测指标》开展调查研究或运用评测结果。
A
(资料性附录)
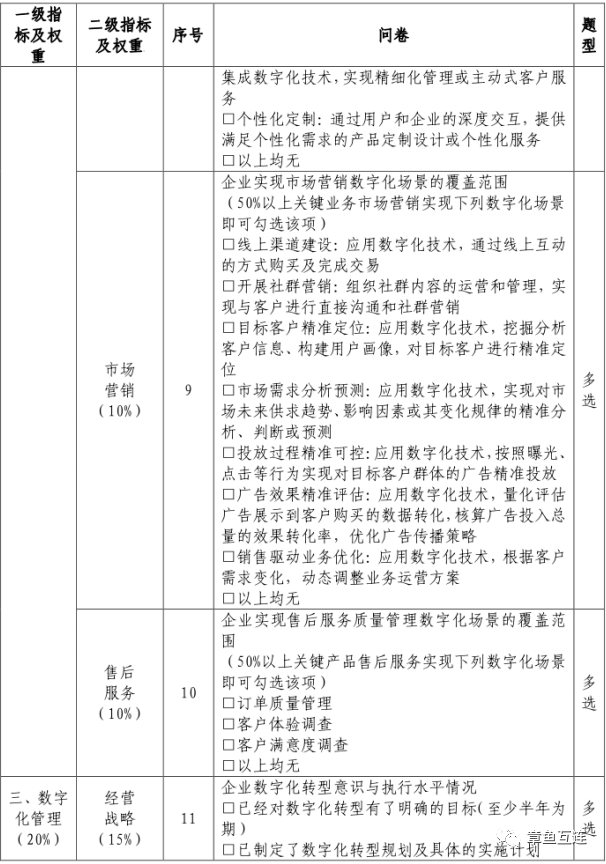
制造业中小企业数字化水平评测表(2022年版)
生产性服务业中小企业数字化水平评测表(2022 年版)
其他行业中小企业数字化水平评测表(2022年版)
 
打赏
 
更多>同类资讯
0相关评论

推荐图文
推荐资讯
点击排行
网站首页  |  关于我们  |  联系方式  |  使用协议  |  版权隐私  |  网站地图  |  排名推广  |  广告服务  |  积分换礼  |  网站留言  |  RSS订阅  |  违规举报  |  皖ICP备20008326号-18
Powered By DESTOON