推广 热搜: 采购方式  滤芯  甲带  气动隔膜泵  减速机  减速机型号  带式称重给煤机  履带  无级变速机  链式给煤机 

10省份发布建材行业碳达峰实施方案

   日期:2024-05-06 06:25:00     来源:网络整理    作者:本站编辑    浏览:123    评论:0    

.

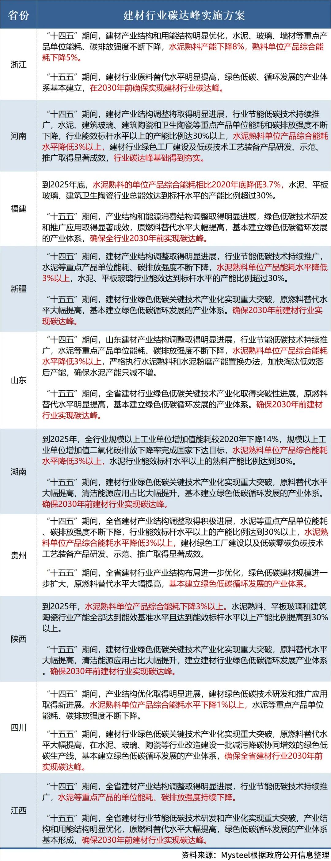
据不完全统计,截至2024年4月24日,浙江、河南、福建、新疆、山东、湖南、贵州、陕西、四川、江西等10个省相继发布建材行业碳达峰实施方案,普遍提出在2030年前确保实现建材行业碳达峰,具体内容如下:
自2021年,我们持续更新《碳达峰、碳中和政策汇总表格》,目前已有“双碳”政策1000多条,可扫码下载。

END

来源:上海市水泥行业协会

免责声明:本文所用的视频、图片、文字如涉及作品版权问题,请第一时间告知,我们将立即删除!

更多碳排放双控资料下载

扫描文末二维码

更多行业精选资料

扫码加入【碳中和知识库】下载

▼▼▼

(资料每日更新)

 
打赏
 
更多>同类资讯
0相关评论

推荐图文
推荐资讯
点击排行
网站首页  |  关于我们  |  联系方式  |  使用协议  |  版权隐私  |  网站地图  |  排名推广  |  广告服务  |  积分换礼  |  网站留言  |  RSS订阅  |  违规举报  |  皖ICP备20008326号-18
Powered By DESTOON