
近日,晋江市永和镇人民政府执法人员在开展消防安全除患攻坚排查整治时,发现1起消防法违法典型案例。永和镇坚决打击消防安全领域违法违规行为,并通过公开曝光案例,警示教育生产经营单位对标自查自纠、举一反三、查漏补缺,把好安全关,消除事故隐患,遏制事故发生。
关键词
生产、储存、经营其他物品的场所与居住场所设置在同一建筑内
基本情况
当事人在生产厂房的三楼的两间房内分别设置了一张床铺及两张沙发床,用于日常休息。存在生产、储存、经营其他物品的场所与居住场所设置在同一建筑内,不符合消防技术标准的情形。
处理结果
当事人的行为违反了《中华人民共和国消防法》第十九条第二款的规定,鉴于当事人积极配合调查,且及时进行整改,依据《中华人民共和国消防法》第六十一条第二款以及福建省《消防行政处罚裁量标准》编号003-1较轻违法情形处罚阶次1的规定,处以罚款人民币伍仟元整。
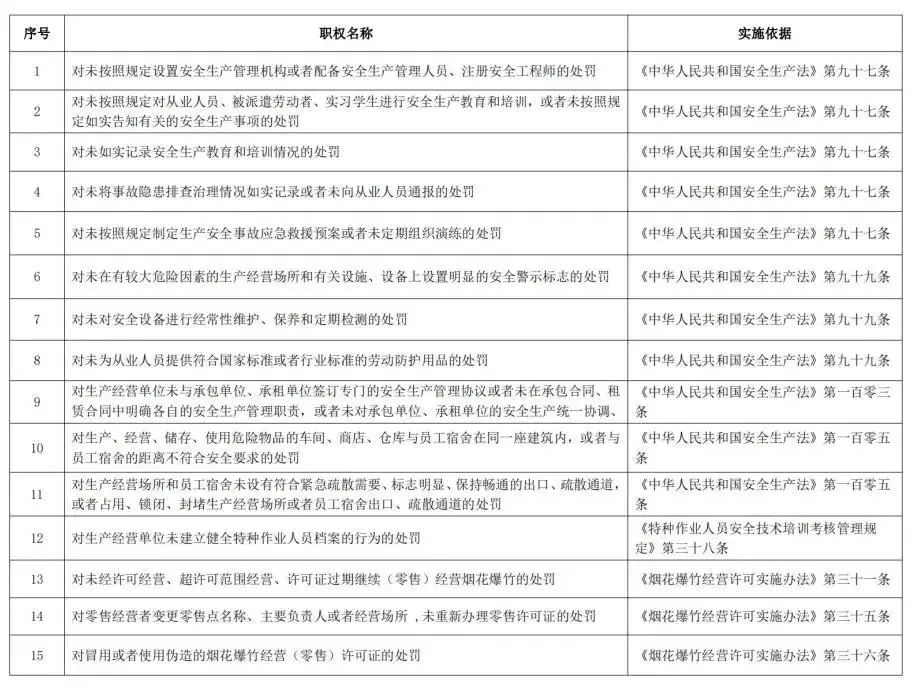
晋江市人民政府赋予永和镇部分行政执法事项目录(安全生产15项)

晋江市人民政府赋予永和镇部分行政执法事项目录(消防安全16项)

来源:永和微平台


