在当今技术驱动的商业环境中,芯片作为电子产品的心脏,其技术发展和创新对于全球科技产业的进步至关重要。然而随着芯片产品日益复杂和高端化,反向工程(Reverse Engineering)成为获取新技术、设计思路、发现设计缺陷和改进现有技术的重要手段,国内外已有诸多芯片厂商纷纷借助反向工程对竞争对手的成功商品实施反向研究,进而用最小的代价开发出功能相近甚至更具竞争性的替代产品。
目前中国、美国、英国、日本、韩国、加拿大、澳大利亚等国家都试图在处理反向工程时找到一个平衡点——既保护知识产权,又不阻碍技术进步和创新。这为反向工程的实施提供了巨大的空间,但如果超出合理范围或未遵循相关法律规定,反向工程行为可能会被视为侵犯他人的商业秘密、著作权等。
在芯片行业,拆解有个更专业的说法,叫反向工程。
美国、英国、日本、韩国、加拿大、澳大利亚等国家均以立法形式明确了反向工程的合法性。我国2007年公布的《最高人民法院关于审理不正当竞争民事案件应用法律若干问题的解释》的第十二条对反向工程做了明确法律表述:反向工程是指通过技术手段对从公开渠道取得的产品进行拆卸、测绘、分析等而获得该产品的有关技术信息。

芯片反向工程是实现技术突破和技术赶超的重要方法,本身不违法,也不存在法律的灰色地带。但是反向工程不是万能的,其实施必须严格遵守特定的法律规定和条件,否则可能引发知识产权争议和侵权风险;在某些情况下,反向工程也可能会导致刑事风险。我国刑法中,与反向工程相关的知识产权犯罪行为,可能触犯侵犯商标权犯罪、侵犯著作权犯罪和侵犯商业秘密犯罪等。历年来被告因反向工程抗辩失败而获刑的案例如下:

从上述案例可看出,司法实践中,反向工程的实施容易受到商业秘密、著作权、商标等有关法律的限制。下面笔者从三个方面展开讨论反向工程中的限制条件有哪些。
(一)商业秘密
商业秘密是一种特殊的知识产权,不具有严格意义上的独占性,即权利人无权排斥他人以合法手段获得或使用相同的商业秘密。因此通过反向工程获取商业秘密的合法性目前得到了各国法律的普遍认可。
但是并非任何方式的反向工程均能够成为抗辩侵犯商业秘密的合法事由。反向工程获取他人商业秘密必须同时受到法律的严格限制,超出法律允许范围的,仍应作为侵权行为处理。
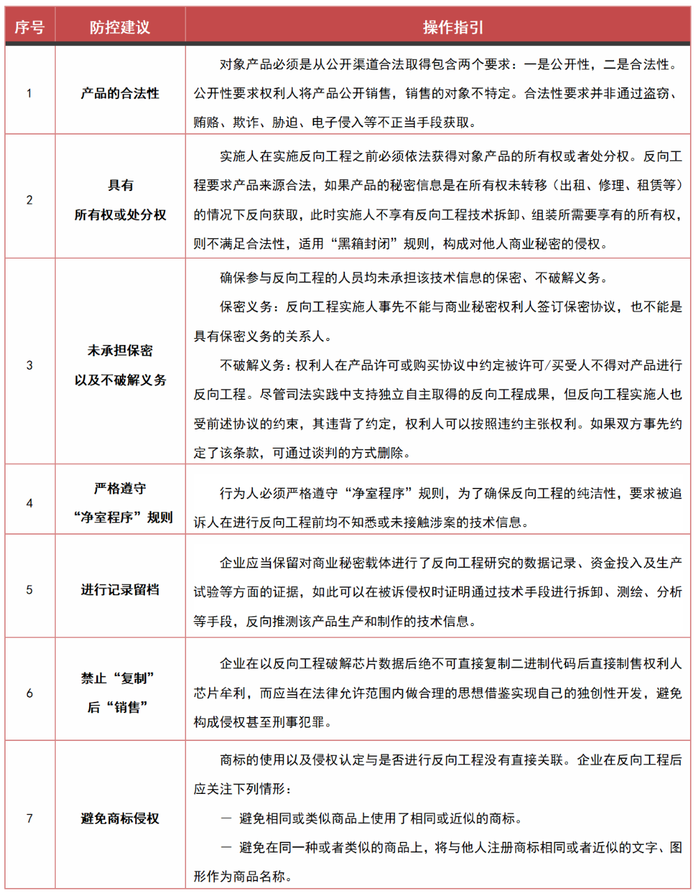
● 要求对象产品必须是从公开渠道合法取得
我国《最高人民法院关于审理不正当竞争民事案件应用法律若干问题的解释》第12条明确规定反向工程的产品必须是“从公开渠道取得”。此处包含两个要求:一是公开性,二是合法性。公开性要求权利人将产品公开销售,销售的对象不特定。合法性要求被追诉人并非通过盗窃、贿赂、欺诈、胁迫、电子侵入等不正当手段获取,而是通过购买、赠与、互易、继承等方式获取对象产品。
● 要求必须依法获得对象产品的所有权或处分权
反向工程在实施过程中必然要对产品进行拆卸、组装,实际上是民法上的处分行为,这就要求实施人在实施反向工程之前必须依法获得对象产品的所有权或者处分权。如果产品的秘密信息是在所有权未转移的情况下反向获取,产品因出租、修理、租赁等关系转移占有,但占有人行驶的仅是暂时的使用权,不享有反向工程技术拆卸、组装所需要享有的所有权,因而从源头上否定了使用人实施反向工程权的合法性。则适用“黑箱封闭”规则,构成对商业秘密的侵权。
● 要求行为人严格遵守“净室程序”规则
为了确保反向工程的纯洁性,要求被追诉人在进行反向工程前均不知悉或未接触涉案的技术信息。如果参与反向工程的一人或数人,过去已经接触并知悉他人的商业秘密,则此种反向工程的过程本身就是收到“污染”的,是不合法的。
如果A公司掌握商业秘密的技术人员跳槽至B公司,其通过反向工程获取与甲公司相同的商业秘密的抗辩则不能成立。
● 要求行为人事先未承担保密、不破解等义务
反向工程实施人事先不能与商业秘密权利人签订保密协议,也不能是具有保密义务的关系人。
保密义务通常来源于法律规定或合同约定。法律规定的保密义务如我国《公司法》第62条规定公司的董事、监事和高管对公司商业秘密的保密义务,《民法典》第501条规定,一当事人在订立合同过程中知悉的商业秘密或者其他应当保密的信息,无论合同是否成立,不得泄露或者不正当地使用。合同约定的保密义务是指反向工程实施人在合法取得商业秘密附着物后,与商业秘密权利人之间订立了禁止行为人从事还原工程的约定,或者商业秘密权利人明确表示禁止对其产品进行反向工程的。
● 在“独立研制”过程中,以非法手段获取他人商业秘密的,不适用反向工程抗辩。
我国《不正当竞争解释》和江苏省高院《关于审理商业秘密案件有关问题的意见》均规定“对以不正当手段知悉了他人的商业秘密后又以反向工程为由主张获取行为合法的行为不予支持”。
(二)著作权
与商业秘密不同,著作权具有独占性,反向工程的行为容易被《著作权法》第53条第1项所涵摄,即未经著作权人许可“复制、发行”其作品。新修正的《刑法》的侵犯著作权罪亦对应该复制行为。
● “复制”行为的判定
罗开玉、徐振、朱晓勇侵犯著作权案——被告破解正版芯片代码数据、电路图等,将其交给F公司生产出芯片晶圆,再切割、封装为仿冒芯片成品(与原版芯片相似度为99.998%),法院认定被告以营利为目的,未经著作权人许可,复制发行他人软件,构成侵犯著作权罪。
李某瑞、冯某军侵犯著作权案——被告委托他人破解与涉案控制卡芯片程序相关的的参数,将破解好的母板及代码参数文件交给他人加工涉案控制卡(与原版芯片完全一致)并出售,法院认定被告以营利为目的,未经著作权人许可,复制发行他人软件,构成侵犯著作权罪。
可见企业在以反向工程破解芯片数据后绝不可直接复制二进制代码后直接制售权利人芯片牟利,否则容易如前述案例一样被追究侵犯著作权罪。
● 合理使用抗辩的限制
海淀区人民法院在在北京沙驼石化工程技术开发有限公司诉徐权等侵犯计算机软件著作权纠纷案中指出,关于“翻译或者少量复制已经发表的作品,供教学或者科研人员使用,但不得出版发行”之合理使用的规定,至少必须具备三点:①反向工程人是产品的合法使用者,②“复制”是出于课堂教学或者科学研究的目的,③反向工程人自己开发的软件不得与权利人软件实质性相似。
由此可见,只要不具备后续销售行为,单纯的“复制”,在反向工程中很难被认定为侵犯著作权。但实践中反向工程多数是为了后续商业目的而实施的,不可避免会伴随着研发人员将破解内容告知委托人甚至委托人将破解技术原样或修改后进行销售等行为。
(三)商标
商标的使用以及侵权认定与是否进行反向工程没有直接关联。商标侵权的认定主要依据商标的使用情况、是否在相同或类似商品上使用了相同或近似的商标,以及是否容易导致消费者混淆等因素。
通过对反向工程实施中的一系列限制条件的论述,我们在下表中列出了七项风险防控建议以及操作指引,以期能在企业反向工程的风险规避中有所启示。

在我们所面临的信息时代,反向工程在企业产品设计研发中扮演着非常重要的角色,芯片产品日益复杂高端,对芯片设计经验的要求也越来越高,我国芯片产业起步较晚,高端芯片的设计也常通过反向工程模拟学习国外的经验,由于现阶段国内关于反向工程的立法与国外并不同步,半导体芯片企业在进行反向工程时面临着诸多不确定的法律风险。因此企业在进行反向工程时必须严格遵守法律规定,做好反向工程合规工作,确保其行为不会侵犯他人的合法权益,积极参与行业交流,共同推动行业高质量发展。
丁缇盈 专职律师
丁缇盈律师先后毕业于北京科技大学材料学院以及北京航空航天大学物理学院,具有扎实的理工科基础,曾任某高端新能源汽车集团研究员,主要从事知识产权相关工作,具有丰富的专利实务经验。
现专注于民商事诉讼,在专利、商业秘密、商标、著作权等知识产权纠纷案件的研究中,紧跟法律前沿,为当事人提供全面、高效、细致的法律服务。




