作者丨蔡江天 郑晨凯
机构丨北京盈科(上海)律师事务所
* 本文为威科先行首发文章,未经授权请勿转载
上市公司与控股子公司之间资金往来屡见不鲜,控股子公司资金紧张时,出于融资成本及交易效率的考量,通常会向上市母公司寻求借款,此时因借款产生合规性问题成为一个重要的话题。本文将从以下三个方面探讨上市公司向控股子公司出借款项的合规问题:关联交易、财务资助及非经营性资金占用。
一、上市公司为控股子公司提供借款可能构成关联交易
1. 关联交易的概念与具体情形
上海证券交易所股票上市规则(2023年8月修订) | 6.3.2上市公司的关联交易,是指上市公司、控股子公司及控制的其他主体与上市公司关联人之间发生的转移资源或者义务的事项 |
深圳证券交易所股票上市规则(2023年8月修订) | 6.3.2上市公司的关联交易,是指上市公司或者其控股子公司与上市公司关联人之间发生的转移资源或者义务的事项 |
北京证券交易所股票上市规则(2023修订)(试行) | 7.2.1上市公司的关联交易,是指上市公司或者其控股子公司等其他主体与上市公司关联方发生本规则第7.1.1条规定的交易和日常经营范围内发生的可能引致资源或者义务转移的事项 |
根据上述《上市规则》可知,构成关联交易需要具备两个要件:关联交易的主体+关联交易的行为。因此,想弄清楚上市公司为控股子公司提供借款是否会构成关联交易,就得看看该行为是否符合关联交易的两个要件。
要件一:关联人的认定(以上交所规则为例) | |
关联法人 | 关联自然人 |
(一)直接或者间接控制上市公司的法人(或者其他组织); (二)由前项所述法人(或者其他组织)直接或者间接控制的除上市公司、控股子公司及控制的其他主体以外的法人(或者其他组织); (三)关联自然人直接或者间接控制的,或者担任董事(不含同为双方的独立董事)、高级管理人员的,除上市公司、控股子公司及控制的其他主体以外的法人(或者其他组织); (四)持有上市公司5%以上股份的法人(或者其他组织)及其一致行动人; | (一)直接或者间接持有上市公司5%以上股份的自然人; (二)上市公司董事、监事和高级管理人员; (三)直接或者间接地控制上市公司的法人(或者其他组织)的董事、监事和高级管理人员; (四)本款第(一)项、第(二)项所述人士的关系密切的家庭成员。 |
在过去12个月内或者相关协议或者安排生效后的12个月内,存在上述情形之一的法人(或者其他组织)、自然人,为上市公司的关联人。 中国证监会、本所或者上市公司可以根据实质重于形式的原则,认定其他与上市公司有特殊关系,可能或者已经造成上市公司对其利益倾斜的法人(或者其他组织)或者自然人为上市公司的关联人。 | |
重要提示:2022年废止的《上海证券交易所上市公司关联交易实施指引》第八条第五项明确规定持有对上市公司具有重要影响的控股子公司10%以上股份的自然人、法人或其他组织等,为上市公司的关联自然人或关联法人。 目前上交所、深交所及北交所对于如何认定控股子公司少数股东为关联方并无统一口径。实践中将控股子公司少数股东扩大认定为关联方,一般考量以下几个方面:控股子公司是否构成重要控股子公司(如净资产、净利润等关键财务指标占合并报表10%以上)、该控股子公司的股东是否为重要投资方(如持有该控股子公司10%以上股权的股东)等情形。 据此,我们建议在认定关联方时出于审慎考虑可以参照旧规,同时应与交易所进行充分沟通予以确认。 | |
2. 上市公司与控股子公司之间的借款构成关联交易的逻辑
根据上述规定,借款行为显然构成了“提供财务资助(含有息或者无息借款、委托贷款等)”的关联交易行为,问题在于上市公司的控股子公司是否为关联人?
根据《上市规则》的规定,“关联交易是指上市公司、控股子公司及控制的其他主体与上市公司关联人之间发生的转移资源或者义务的事项”,这段规则里“上市公司”与“控股子公司”显然是并列关系,貌似已经把“控股子公司”从上市公司关联人里排除了。别急,我们接着往下看。
细心的读者朋友可能注意到了,在上述《要件二》的表格中,新的《上市规则》删去了原《关联交易实施指引》中十七项兜底条款中“(1)向与关联人共同投资的公司提供大于其股权比例或投资比例的财务资助、担保;(2)放弃向与关联人共同投资的公司同比例增资或优先受让权等”的列举情形。
笔者认为,虽然兜底条款中的列举情形被删除,但并不意味着上述情形不再构成关联交易。依据实践惯例,“实质重于形式”的认定规则仍具有重要的实践意义。
显然,在实务中,上市公司的控股子公司常常会构成“与关联人共同投资的公司”这一情形(如上市公司A与关联人B共同投资设立C控股子公司)。
基于我们一开始提出的问题,细化一下:根据上市规则,若上市公司向其控股子公司提供借款,控股子公司中的其他股东为关联人,且上市公司所提供借款大于其对控股子公司持股比例或投资比例,则:
Q1:该借款行为是否构成关联交易?为什么?
Q2:如果该借款构成关联交易,本次关联交易中关联人是谁?是控股子公司还是控股子公司的其他股东?
A:该借款行为构成关联交易。在这种情况下,尽管交易/借款对象为控股子公司,但需要注意,本次交易的关联人是其他股东而非借款对象(控股子公司)。上市公司提供借款给控股子公司,尤其是当借款额度超过上市公司在控股子公司的持股比例时,这种行为实际上是在资源分配上对关联人(其他股东)产生了影响,可能会被视为对关联人的利益倾斜,从而构成关联交易。
道达总结
因此,上市公司为控股子公司提供借款是否构成关联交易的结论如下:
不论在新旧规则下,上市公司向控股子公司提供借款,若控股子公司中的其他股东为关联人的,且上市公司所提供的借款大于其对控股子公司的持股比例或投资比例的(或者其他根据“实质重于形式”原则,可能引致资源或者义务转移的事项的),即构成关联交易。
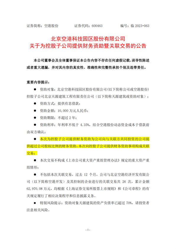
笔者附上2024年的相关公告以供参考:

3. 关联交易的合规要求——审议与信披
交易所 | 董事会+披露 | 股东会+披露 |
上交所 | (一)与关联自然人发生的交易金额(包括承担的债务和费用)在30万元以上的交易; (二)与关联法人(或者其他组织)发生的交易金额(包括承担的债务和费用)在300万元以上,且占上市公司最近一期经审计净资产绝对值0.5%以上的交易。 | 上市公司与关联人发生的交易金额(包括承担的债务和费用)在3000万元以上,且占上市公司最近一期经审计净资产绝对值5%以上的,应当按照本规则第6.1.6条的规定披露审计报告或者评估报告,并将该交易提交股东大会审议。 |
深交所 | (一)与关联自然人发生的成交金额超过30万元的交易;(二)与关联法人(或者其他组织)发生的成交金额超过300万元,且占上市公司最近一期经审计净资产绝对值超过0.5%的交易。 | 上市公司与关联人发生的成交金额超过3000万元,且占上市公司最近一期经审计净资产绝对值超过5%的,应当及时披露并提交股东大会审议,还应当披露符合本规则第6.1.6条要求的审计报告或者评估报告。 |
北交所 | (一)公司与关联自然人发生的成交金额在30万元以上的关联交易;(二)与关联法人发生的成交金额占公司最近一期经审计总资产0.2%以上的交易,且超过300万元。 | 上市公司与关联方发生的成交金额(除提供担保外)占公司最近一期经审计总资产2%以上且超过3000万元的交易,应当比照本规则第7.1.17条的规定提供评估报告或者审计报告,提交股东大会审议。与日常经营相关的关联交易可免于审计或者评估。 |
4. 违反披露要求的责任
上市公司信息披露管理办法(2021) | 五十二条 信息披露义务人及其董事、监事、高级管理人员违反本办法的,中国证监会为防范市场风险,维护市场秩序,可以采取以下监管措施: (一)责令改正; (二)监管谈话; (三)出具警示函; (四)责令公开说明; (五)责令定期报告; (六)责令暂停或者终止并购重组活动; (七)依法可以采取的其他监管措施。 |
5. 处罚案例
关于对广东东阳光科技控股股份有限公司、张红伟、李义涛、钟章保、王文钧采取出具警示函措施的决定 | |||
文书号 | [2024]17号 | 决定时间 | 2024年2月6日 |
作出机构 | 广东证监局 | ||
违规情形 | 经查,广东东阳光科技控股股份有限公司(以下简称东阳光或公司)存在以下违规情形: 桐梓县狮溪煤业有限公司(以下简称狮溪煤业)为东阳光控股子公司,其中东阳光持股60%,东阳光控股股东的关联方遵义市东阳光实业发展有限公司持股40%。2022年,东阳光向狮溪煤业提供借款并收取相应利息,但该事项未经东阳光董事会、股东大会审议,也未在公司临时报告或定期报告中予以披露。上述行为违反了《上市公司信息披露管理办法》(证监会令第182号,下同)第三条第一款的相关规定。 …… 根据《上市公司信息披露管理办法》第五十二条规定,我局决定对东阳光、张红伟、李义涛、钟章保、王文钧采取出具警示函的行政监管措施。 | ||
二、为控股子公司提供借款可能构成财务资助
1. 财务资助的概念
中华人民共和国公司法(2023修订) | 第一百六十三条 公司不得为他人取得本公司或者其母公司的股份提供赠与、借款、担保以及其他财务资助,公司实施员工持股计划的除外。 为公司利益,经股东会决议,或者董事会按照公司章程或者股东会的授权作出决议,公司可以为他人取得本公司或者其母公司的股份提供财务资助,但财务资助的累计总额不得超过已发行股本总额的百分之十。董事会作出决议应当经全体董事的三分之二以上通过。 违反前两款规定,给公司造成损失的,负有责任的董事、监事、高级管理人员应当承担赔偿责任。 |
上海证券交易所上市公司自律监管指引第1号——规范运作(2023年12月修订) | 第六章 重点规范事项 第一节 提供财务资助 6.1.1 上市公司及其控股子公司提供财务资助(含有息或无息借款、委托贷款等),适用本节规定,但下列情形除外: (一)公司是以对外提供借款、贷款等融资业务为其主营业务的持有金融牌照的主体; (二)资助对象为上市公司合并报表范围内,且该控股子公司其他股东中不包含上市公司的控股股东、实际控制人及其关联人; |
深圳证券交易所上市公司自律监管指引第1号——主板上市公司规范运作(2023年12月修订) | 第六章 重大事项管理 第一节 提供财务资助 6.1.1 上市公司及其控股子公司有偿或者无偿提供资金、委托贷款等行为,适用本节规定,但下列情况除外: (一)公司以对外提供借款、贷款等融资业务为其主营业务; (二)资助对象为上市公司合并报表范围内且持股比例超过50%的控股子公司,且该控股子公司其他股东中不包含上市公司的控股股东、实际控制人及其关联人; (三)中国证监会或者本所认定的其他情形。 |
北京证券交易所股票上市规则(试行)(2023修订) | 7.1.13 本规则所称提供财务资助,是指上市公司及其控股子公司有偿或无偿对外提供资金、委托贷款等行为。 上市公司资助对象为控股子公司的,不适用本规则第7.1.14条和第7.1.15条关于财务资助的规定。 |
2. 向控股子公司提供借款能否构成财务资助
(1)依据北交所《上市规则》,若资助对象为控股子公司的,不构成财务资助。
(2)依据上交所及深交所《上市规则》,资助对象为合并报表范围内的控股子公司的,是否构成财务资助取决于控股子公司的其他参股股东是否为关联人:
若控股子公司的其他参股股东非关联人的,不构成财务资助。
若控股子公司的其他参股股东为关联人的,构成财务资助。同时若上市公司所提供借款大于其股权比例或投资比例的,亦可构成关联交易。
3. 财务资助的合规要求——审议、披露及豁免
财务资助审议及豁免要求 | |
上海证券交易所股票上市规则(2023年8月修订) | 6.1.9 上市公司发生“财务资助”交易事项,除应当经全体董事的过半数审议通过外,还应当经出席董事会会议的三分之二以上董事审议通过,并及时披露。 财务资助事项属于下列情形之一的,还应当在董事会审议通过后提交股东大会审议: (一)单笔财务资助金额超过上市公司最近一期经审计净资产的10%; (二)被资助对象最近一期财务报表数据显示资产负债率超过70%; (三)最近12个月内财务资助金额累计计算超过公司最近一期经审计净资产的10%; (四)本所或者公司章程规定的其他情形。 资助对象为公司合并报表范围内的控股子公司,且该控股子公司其他股东中不包含上市公司的控股股东、实际控制人及其关联人的,可以免于适用前两款规定。(豁免条件) |
深圳证券交易所股票上市规则(2023年8月修订) | 6.1.9 上市公司提供财务资助,除应当经全体董事的过半数审议通过外,还应当经出席董事会会议的三分之二以上董事审议同意并作出决议,并及时对外披露。 财务资助事项属于下列情形之一的,应当在董事会审议通过后提交股东大会审议,本所另有规定的除外: (一)单笔财务资助金额超过上市公司最近一期经审计净资产的10%; (二)被资助对象最近一期财务报表数据显示资产负债率超过70%; (三)最近十二个月内财务资助金额累计计算超过上市公司最近一期经审计净资产的10%; (四)本所或者公司章程规定的其他情形。 公司提供资助对象为公司合并报表范围内且持股比例超过50%的控股子公司,且该控股子公司其他股东中不包含上市公司的控股股东、实际控制人及其关联人的,可以免于适用前两款规定。(豁免条件) |
深圳证券交易所上市公司自律监管指引第1号——主板上市公司规范运作 | 6.1.5 上市公司不得为本所《股票上市规则》第 6.3.3 条 规定的关联法人(或者其他组织)和关联自然人提供资金等财务资助。公司的关联参股公司(不包括上市公司控股股东、实际控制人及其关联人控制的主体)的其他股东按出资比例提供同等条件的财务资助的,上市公司可以向该关联参股公司提供财务资助,应当经全体非关联董事的过半数审议通过,还应当经出席董事会会议的非关联董事的三分之二以上董事审议通过,并提交股东大会审议。 除前款规定情形外,上市公司对控股子公司、参股公司提供 财务资助的,该公司的其他股东原则上应当按出资比例提供同等条件的财务资助。如其他股东未能以同等条件或者出资比例向该公司提供财务资助的,应当说明原因以及上市公司利益未受到损害的理由,上市公司是否已要求上述其他股东提供相应担保。 |
《北京证券交易所股票上市规则(试行)》(2023年修订) | 7.1.13 本规则所称提供财务资助,是指上市公司及其控股子公司有偿或无偿对外提供资金、委托贷款等行为。 上市公司资助对象为控股子公司的,不适用本规则第7.1.14条和第7.1.15条关于财务资助的规定。(豁免条件) |
披露要求(具体参照各交易所发布的指引文件) | |
文件名 | 披露内容 |
上海证券交易所上市公司自律监管指南第1号——公告格式(2023年12月第二次修订) | 财务资助事项概述、被资助对象的基本情况、财务资助协议的主要内容、财务资助风险分析及风控措施、董事会意见、中介机构意见(如适用)、累计提供财务资助金额及逾期金额、财务预计(如适用)、其他 |
深圳证券交易所上市公司自律监管指南第2号——公告格式(2023年12月修订) | 财务资助事项概述、被资助对象的基本情况、财务资助协议的主要内容、财务资助风险分析及风控措施、董事会意见、中介机构意见(如适用)、累计提供财务资助金额及逾期金额、财务预计(如适用)、其他、备查文件 |
4. 财务资助审议与披露违规的责任
《上海证券交易所上市公司自律监管指引第10号——纪律处分实施标准(2024年1月修订)》 | 第三十条 上市公司向符合相关规定的对象提供财务资助,未按规定履行股东大会审议程序并披露的,本所视情形对上市公司及相关监管对象予以纪律处分。 上市公司违反相关规定,向不得提供财务资助的对象提供财务资助的,参照本规则第三十七条的规定处理。 第三十七条 上市公司控股股东、实际控制人及其他关联方非经营性占用上市公司资金,存在下列情形之一且情节严重的,本所可以对上市公司及相关监管对象予以公开谴责: (一)被占用资金发生额1亿元以上; (二)被占用资金发生额占上市公司最近一期经审计净资产10%以上。 非经营性占用上市公司资金未达到公开谴责标准的,本所视情形对上市公司及相关监管对象予以通报批评。 本所综合考虑资金占用的发生额、余额、占比、次数、资金性质、持续时间、形成原因、是否归还、对公司持续经营能力的影响等,对上市公司及相关监管对象予以从重或者从轻、减轻、免除实施纪律处分。 上市公司控股股东、实际控制人主导、组织、指使本条违规行为,占用金额巨大且拒不偿还,致使上市公司、投资者利益遭受严重损害的,本所可以视情形对其实施一年至五年内不接受该控股股东、实际控制人及其控制的其他发行人提交的发行上市申请文件的纪律处分。 |
深圳证券交易所上市公司自律监管指引第12号——纪律处分实施标准(2024年修订) | 第二十五条 上市公司控股股东、实际控制人及其关联人非经营性占用上市公司资金,存在下列情形之一且情节严重的,本所对上市公司及相关责任人、实际占用上市公司资金的实际控制人关联人、实际控制人予以公开谴责: (一)被占用资金日最高余额为1000万元以上; (二)被占用资金日最高余额占以该日为基准的上市公司最近一期经审计净资产绝对值的5%以上。 上市公司及相关当事人存在前款行为,未达到公开谴责标准的,本所可以视情形予以通报批评。 上市公司控股股东、实际控制人主导、组织、指使第一款违规,占用金额巨大且拒不偿还,致使上市公司、投资者利益遭受严重损害的,本所可以视情形对其实施一年至五年内不接受该控股股东、实际控制人及其控制的其他发行人提交的发行上市申请文件的纪律处分。 上市公司无控股股东、实际控制人的,其第一大股东及其最终控制人比照适用本条规定。 第二十六条 上市公司违规向其董事、监事、高级管理人员、控股股东、实际控制人等关联人提供财务资助,本所参照适用第二十五条规定,对上市公司及相关责任人予以纪律处分。 |
5. 处罚案例
关于对深圳市新亚电子制程股份有限公司的监管函 | |||
文书号 | 中小板监管函【2019】第 12 号 | 决定时间 | 2022年2月15日 |
作出机构 | 深圳证券交易所中小板公司管理部 | ||
违规情形 | 截至2019年1月4日,你公司合计向控股子公司深圳市科素花岗玉有限公司(以下简称“科素花岗玉”)提供财务资助69,166,124.61元。科素花岗玉的其余股东许伟明为你公司实际控制人,股东徐琦在你公司任董事。你公司在上述向与关联方共同投资形成的控股子公司提供财务资助事项前未及时履行审议程序以及信息披露义务,直至2019年1月15日、2019年1月31日才分别召开董事会、股东大会审议通过上述对外提供财务资助事项并对外披露。 你公司的上述行为违反了本所《股票上市规则(2018 年11月修订)》第1.4条和第2.1条、《中小企业板上市公司规范运作指引(2015年修订)》第1.3条、第7.4.3条、第7.4.4条和第7.4.5条的规定。请你公司董事会充分重视上述问题,吸取教训,及时整改,杜绝上述问题的再次发生。 | ||
6. 财务资助与关联交易的关系
前文已经得出,上市公司向合并报表范围内的控股子公司提供借款,若控股子公司的其他参股股东为关联人的,构成财务资助。同时若上市公司所提供借款大于其股权比例或投资比例的,亦可构成关联交易,由此派生出一个问题:
若借款行为同时构成财务资助与关联交易的,两者各有审议和披露规则,上市公司应按哪一标准进行审议和披露?
我们检索了巨潮资讯网的部分公告,发现两种情况均存在:
情形一:依照财务资助规则审议


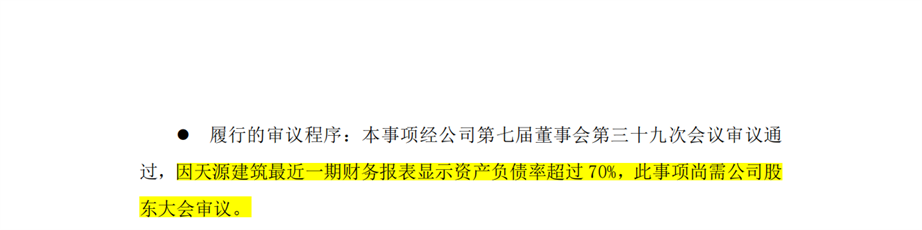
首先,该公告中明确,因控股子公司最近一期财务报表显示资产负债率超过70%,故需提交股东大会审议。属于上交所《上市规则》第6.1.9条财务资助规定的“应当在董事会审议通过后提交股东大会审议的情形”中的第(二)项。
其次,从该公告样式来看,含有“财务资助对象基本情况”与“财务资助协议的主要内容”等板块,符合上交所《上海证券交易所上市公司自律监管指南第1号——公告格式》中财务资助公告的要求,可见该公司系依据财务资助标准进行审议。
情形二:依关联交易规则审议

首先,根据该公司《关联交易管理制度》规定,公司与关联法人发生的成交金额占上市公司最近一期经审计总资产或市值(市值指标上市后适用)0.1%以上的交易,且超过300万元的,为董事会审议事项。公司与关联方发生的交易金额(提供担保除外)占公司最近一期经审计总资产或市值1%以上的交易,且超过3,000万元的,应提交股东大会审议。而公告借款金额为2500万元,未达关联交易提交股东会审议标准。
其次,从该公告样式来看,含有“关联交易事项概述”与“关联关系说明”等板块,符合上交所《上海证券交易所上市公司自律监管指南第1号——公告格式》中关联交易公告的要求,可见该公司系依据关联交易标准进行审议。
道达总结:当为控股子公司提供借款同时构成“财务资助”与“关联交易”时依何种标准进行审议尚未形成统一认识,有待后续的实践观察。出于审慎考量,我们建议上市公司选择更严格的审议程序。
关联交易与财务资助审议和披露标准对比表
关联交易的审议和披露标准 | 财务资助的审议和披露标准 |
董事会审议+披露 6.3.6 除本规则第6.3.11条的规定外,上市公司与关联人发生的交易达到下列标准之一的,应当履行相关决策程序后及时披露: 与关联自然人发生的交易金额(包括承担的债务和费用)在30万元以上的交易; (二)与关联法人(或者其他组织)发生的交易金额(包括承担的债务和费用)在300万元以上,且占上市公司最近一期经审计净资产绝对值0.5%以上的交易。 | 董事会审议+披露OR 董事会+股东会+披露 上市公司发生“财务资助”交易事项,除应当经全体董事的过半数审议通过外,还应当经出席董事会会议的三分之二以上董事审议通过,并及时披露。财务资助事项属于下列情形之一的,还应当在董事会审议通过后提交股东大会审议: (一)单笔财务资助金额超过上市公司最近一期经审计净资产的10%; (二)被资助对象最近一期财务报表数据显示资产负债率超过70%; (三)最近12个月内财务资助金额累计计算超过公司最近一期经审计净资产的10%; (四)本所或者公司章程规定的其他情形。 资助对象为公司合并报表范围内的控股子公司,且该控股子公司其他股东中不包含上市公司的控股股东、实际控制人及其关联人的,可以免于适用前两款规定。 |
股东大会审议+披露 除本规则第6.3.11条的规定外,上市公司与关联人发生的交易金额(包括承担的债务和费用)在3000万元以上,且占上市公司最近一期经审计净资产绝对值5%以上的,应当按照本规则第6.1.6条的规定披露审计报告或者评估报告,并将该交易提交股东大会审议。 |
|
三、为控股子公司提供借款可能涉及非经营性资金占用
从前述的“财务资助审议与披露违规的责任”来看,违规提供“财务资助”在条文适用上参照适用“非经营性资金占用”的规定,因此有必要对“非经营性资金占用”进行分析。
1. 非经营性资金占用的概念
“非经营性资金占用”指的是在公司日常经营之外的资金往来中,所产生的资金占用。 | |
主板信息披露业务备忘录第1号——定期报告披露相关事宜(2019年1月修订)(已废止) | 非经营性资金占用 根据《关于集中解决上市公司资金被占用和违规担保问题的通知》(证监公司字〔2005〕37号),非经营性资金占用是指因上市公司为大股东及其附属企业垫付工资、福利、保险、广告等费用和其他支出; 代大股东及其附属企业偿还债务而支付资金; 有偿或无偿、直接或间接拆借给大股东及其附属企业资金; 为大股东及其附属企业承担担保责任而形成债权; 其他在没有商品和劳务对价情况下提供给大股东及其附属企业使用资金或证券监管机构认定的其他情形产生的大股东及其附属企业对上市公司的非经营性资金占用。 |
《上市公司监管指引第8号——上市公司资金往来、对外担保的监管要求》第二章第五条
| 第二章 资金往来 第五条 上市公司不得以下列方式将资金直接或者间接地提供给控股股东、实际控制人及其他关联方使用: (一)为控股股东、实际控制人及其他关联方垫支工资、福利、保险、广告等费用、承担成本和其他支出; (二)有偿或者无偿地拆借公司的资金(含委托贷款)给控股股东、实际控制人及其他关联方使用,但上市公司参股公司的其他股东同比例提供资金的除外。前述所称“参股公司”,不包括由控股股东、实际控制人控制的公司; (三)委托控股股东、实际控制人及其他关联方进行投资活动; (四)为控股股东、实际控制人及其他关联方开具没有真实交易背景的商业承兑汇票,以及在没有商品和劳务对价情况下或者明显有悖商业逻辑情况下以采购款、资产转让款、预付款等方式提供资金; (五)代控股股东、实际控制人及其他关联方偿还债务; (六)中国证券监督管理委员会(以下简称中国证监会)认定的其他方式。 |
2. 向控股子公司提供借款是否构成非经营性资金占用?
基于被废止的《主板信息披露业务备忘录第1号——定期报告披露相关事宜》的规则惯例,实践中大多数的非经营性资金占用直接发生在上市公司与控股股东、实控人及其附属企业之间。
而《上市公司监管指引第8号——上市公司资金往来、对外担保的监管要求》则将非经营性资金占用扩大至上市公司与控股股东、实际控制人及其他关联方之间。
关键则在于如何把握“其他关联方”。若依据前文对于关联方的定义,似乎通过“实质重于形式原则”可以认定上市公司在向控股子公司提供借款的行为中,若控股子公司中的其他股东为关联人的,且上市公司所提供的借款大于其对控股子公司的持股比例或投资比例的,实质上是在对关联人(参股股东)的利益倾斜,进而使得上市公司向控股子公司提供借款的行为构成非经营性资金占用。
但是,一方面根据各上市公司披露的《对上市公司与控股股东及其他关联方的资金往来情况的专项说明》来看,上市公司与子公司之间的借款在性质上为“非经营性往来”,并不属于非经营性占用;另一方面,笔者亦未检索到上市公司向控股子公司提供借款行为本身(无其他违规行为)构成非经营性资金占用的案例。
道达总结
规则理解与实践操作似乎产生了矛盾,对该问题未来我们仍会持续予以关注,但根据实践导向,只要上市公司向控股子公司提供借款本身内容合法、程序合规,我们倾向性认为不会以非经营性资金占用处理。但是在后续经营过程中应关注控股子公司的股权是否发生转让,使得原控股子公司由控股股东或实际控制人控制;或者以控股子公司名义借款,实质确转入了实际控制人控制的企业等违规情形。若发生该种情况,则可能由合法的财务资助行为(非经营性往来)转为非经营性资金占用。
3. 处罚案例
关于对湖南博云新材料股份有限公司的关注函 | |||
文书号 | 中小板关注函【2020】第64号 | 决定时间 | 2020年1月20日 |
作出机构 | 中小板公司管理部 | ||
违规情形 | 你公司同意湖南博云汽车制动材料有限公司(以下简称“博云汽车”,博云新材原控股子公司)延期支付到期尚未归还的借款本息合计4,426.39万元,支付期限由2019年12月31日延长至2020年9月30日。你公司和博云汽车的控股股东均为中南大学粉末冶金工程研究中心有限公司,上述事项构成关联交易,尚需提交股东大会审议。 我部上述事项表示关注,请你公司就以下事项进行核查和披露: 1、博云汽车延期支付剩余借款是否构成控股股东对你公司的资金占用……
| ||
结语
上市公司向控股子公司提供借款在实践中尤其需要注重关联交易与财务资助的相应规则,并履行相应的审议和披露程序,并避免将合法的资金拆借行为变成违规的非经营性资金占用行为,从而对相关交易进行严格规范。
我们建议上市公司应建立有效的合规机制,定期检查公司与控股股东、实控人以及其他关联方资金往来的情况,董监高严格按照规定要求履行审议程序,规避自身履职风险。在难以判定相关行为的性质时,可及时咨询专业律师团队的帮助。
作者简介
蔡江天 合伙人
北京盈科(上海)律师事务所
道达律师团队
微信号:frank22484
邮箱:caijiangtian@yingkelawyer.com
电话:15618618656
蔡律师传承于“四代法律世家”,曾于中伦律师事务所伦敦及上海分所工作,现为北京盈科(上海)律师事务所合伙人,道达律师团队联合创始人,公众号“道达律师团队”主理人。荣获盈科全国“优秀商事律师”、“优秀涉外律师”;盈科上海“青年英才”、“涉外人才”称号。
社会履职:中国人工智能学会会员(专业委员会AI法律专业委员会)、担任由国家工业信息安全发展研究中心(工业和信息化部电子第一研究所)发起的《生成式人工智能数据应用合规指南》团体标准的起草人、担任由中国中小企业协会发起的《中小企业合规管理体系有效性评价》团体标准的起草人。
业务领域:企业合规体系(ISO 37301)搭建及专项合规、人工智能合规、投资融资、并购重组、股权设计、公司治理、合同管理、企业培训、商事诉讼等
著作成果:《合同起草审查指南——三观四步法》《合同起草审查指南——公司卷》《合同起草审查指南——常用合同卷、劳动用工卷》《合同相对论》联合出品人。
郑晨凯 律师助理
北京盈科(上海)律师事务所
道达律师团队




