低压电工
⬆⬆⬆⬆⬆⬆请点击⬆⬆⬆⬆⬆⬆





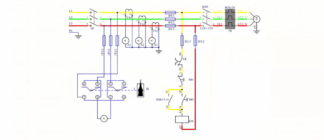
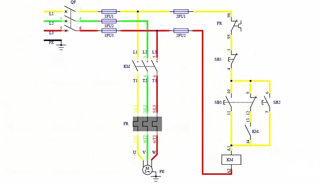
正反转回路
作为一名电工,或者要想成为一名电工,需要具备哪些基础知识呢?首先一点那就是要注意安全,玩电可不是闹着玩的,没有一点安全意识,迟早玩完。最基本的一点就是要知道人体能承受的电压电流是多少?一般来讲,人体可承受的电压电流为36V,10mA,这个请牢记于心。那接下来在谈一下电工入门所具备的基础知识吧!
1.了解工厂用电,工厂一般有电源380V和220V,家用电为220V。这只是针对中国用电,国外的一些国家标准为110V,所以此处要注意看国家的标准电压是多少?
三相电源线颜色红 红 红 蓝 黄绿,对应第一相(R)、第二相(S)、第三相(T)、零线(N)、地线(PE)
单相电源线红蓝对应火线(L)、零线(N)左零右火
2.了解常用的电器元件与选型。电器元件选型的主要依据是工作电压、电流,工作环境,工作要求等。常用电器元件分断路器类QS、变压器类T、开关按钮类S、继电器类等。


