老板的痛苦:
1.公司无绩效,开拓业绩越发不易,各项成本日益增加,缺少改善抓手;
2.公司有绩效,人人绩效都达成,工资奖金不少发,公司目标达不成,利润减少;
3.实施绩效效果未达到,员工抱怨多,草草收场,不知如何下手;
员工的痛苦:
1.公司无绩效,干好干坏一个样,干多干少一个样,工作积极性被消磨;
2.公司有绩效,人人绩效都达成,绩效形式化,不知道绩效的作用在哪里;
3.绩效变成扣工资,只有罚没有奖,做多错多,错多扣多,谈绩效色变;
何为组织系统?
组织系统是基于公司的战略目标实现,以企业愿景为发心,以经营流程为纲,组织架构为骨,量化企业目标,责任体系为抓手,薪酬激励为发动机(组织系统的核心),让员工看到希望的晋升路径,过程中进行赋能。
从人的方面着手,为企业打造组织架构、工作分析、薪酬设计、绩效考核、招聘管理、培训体系、职业生涯规划等,让企业管理系统自循环。目的是:管好人、用好人、激活人,让企业系统托管解放老板!
本次研讨会将邀请到长松总部一级讲师,围绕中小民营企业家都能用得上的企业系统管理进行分享。同时在课程现场也能提升人脉、洞悉商机了解市场新趋势。

为什么要学习组织系统?
为了处理好企业家高管与企业之间的关系,提升企业家与企业的竞争力。
企业家在必要的时候一定要走到幕后,而不是台前。
一个企业家的寿命是有限的,不可能管理企业一辈子,但是企业的寿命是无法确定的,企业有可能三年就倒闭了,也有可能会存在300年。
如果想让企业的寿命延长,就要求优秀的企业家和企业高管,一定要帮助企业建立一套优秀的管理体系。

组织系统建设是一个企业的核心命脉,是企业的第一竞争力。
它与研发系统、营销系统、流程系统一样重要,只有组织系统建设好了,其他的管理系统才能充分发挥作用,才能激活企业内在的运营规律,让企业不再依赖主观主观经营思维而是系统化、团队化、流程化运作,从而达到利润倍增、成熟稳定发展。


面对上述问题,作为一个企业家无时无刻不在寻找解决办法,可是效果不理想,用人、薪酬、绩效很难,市面上有太 多管理咨询公司,到底该选择哪一家?长松咨询的组织系统在竞争如此激烈的今天,仍然独占鳌头,到底有什么过人之处?欢迎来公司了解或者去咨询会现场体验!

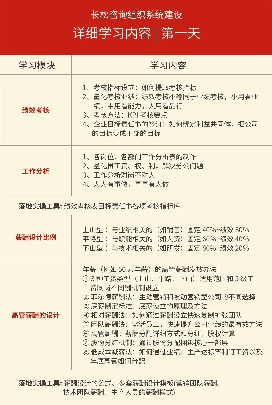
本次企业管理系统咨询会将邀请到一位实战派嘉宾,围绕管理系统的组织系统进行分享,其中组织系统七大板块分 别是:组织架构、工作分析、薪酬设计、绩效考核、生涯规划、培训系统、招聘系统。
本次咨询会宗旨是为企业家们提供系统解决方案,用系统去开启企业改革发展的序幕,让每个中小民营企业家,都能用系统管理企业;同时在 这里提升人脉、洞悉商机、发现市场趋势。
建立一支有战斗力的企业团队,老板不能凭一己之力!更要学会依靠团队、依靠系统的力量!将成型的业务流程教给员工、将成体系的管理制度导入团队、用操盘的思维去经营企业!把自己从企业中解放出来,老板才能站在更高的层次去与市场博弈!
真正杰出的企业家,未必是业务能手,但一定是人才管理的高手。找到人、留住人、用好人、培养人,看似简单,实则博大精深!这需要一套高效科学的企业系统来激活人才,自动自发工作!
不仅要建立一套完善的工作分析体系,还要建立绩效考核制度,对员工胜任力进行评价和量化,还要将薪酬设计以及晋升考核与结果挂钩,也就是薪、晋、考、三维一体。公司管理靠人来管人非常难,用机制来驱动人,激活人,各司其职管理将变得高效有结果!
什么样的企业需要组织系统?

3.干部不愿培养人,人才梯队跟不上,人才流失;



朱琳老师
长松股份产品销售顾问
企业组织系统咨询顾问
长建学院《管理铁军》项目负责人
企业组织系统导入咨询师
*擅长领域:
薪酬体系、绩效体系、股权、组织系统导入
拥有多年企业授课经验,自己经营企业十多年,以实战经验帮助客户解决问题,深受学员喜爱和好评。是新一代中国式讲师的优秀典范。
*强大的专家团队:

参课信息
(济南历下区)4月天气情况:
外出学习,体感舒适很重要,请关注天气状况,及时增减衣物哦~

● 【主办单位】
济南长松管理咨询有限公司
● 【课程日期】
2024年4月29-30日 9:00 — 18:00(8:20准时签到)
● 【课程地点】
济南历下区泺源大街98号天安时代广场9楼901室
● 【参课对象】
董事长、总经理、总裁(内容只针对决策层设计,请勿派其他人参加)
● 【课程费用】
原价3980元/人 现优惠价1980元/人
(注:现场有咨询老师陪同辅导,为了便于老师现场辅导,本次课程限额30家企业老板参加)
上课须知
1 | 内容只针对企业高层设计,请勿派其他人员参加) |
2 | 课程现场禁止录像、录音 |
3 | 每家企业最多3个名额 |
长松股份
企业管理系统建设领导品牌
【负载“解放老板,系统托管”的伟大使命,与14万家中国民营企业伴行15年】
推荐指数: ★★★★★


