企业“走出去”指南
共建“一带一路”倡议提出十年多来,我国与“一带一路”共建国家和地区的经贸合作、双向投资等取得显著成效,中国“走出去”企业的对外贸易与投资亦呈现不断增长态势,与“一带一路”共建国家和地区的合作持续深化。但不可避免,实现高水平对外开放的道路不仅存在机遇,也充满风险与挑战。
对此,为护航企业“走出去”,帮助企业了解和熟悉当地营商环境,自2020年起,广州市汇智蓝天国际法律与商事服务中心暨“一带一路”域外法查明(广州)中心每年汇编电子版“一带一路”域外法资源手册并编印发布,内容涵盖对外贸易法规及政策、投资市场准入原则、经贸合作与投资环境、数字经济与绿色经济等,截至目前已涉及欧洲、美洲、非洲及亚洲144个国家和地区。
本栏目将推出中心已发布手册,此前已推出欧洲版、美洲手册合集共八册,本次继续推出非洲版。继《对外贸易法规及政策》之后,本次将推出《外国投资的市场准入与税收》「非洲篇」(2020年版),共51个国家和地区,本期是关于加纳、加蓬、津巴布韦、喀麦隆、科摩罗、科特迪瓦、肯尼亚、莱索托、利比里亚、利比亚的内容,欢迎下滑查看。

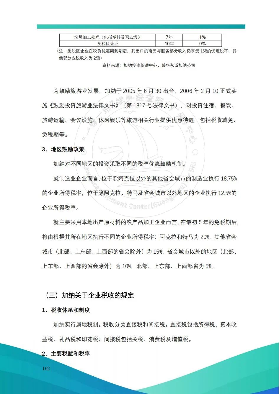
加纳





加蓬







津巴布韦



















喀麦隆
















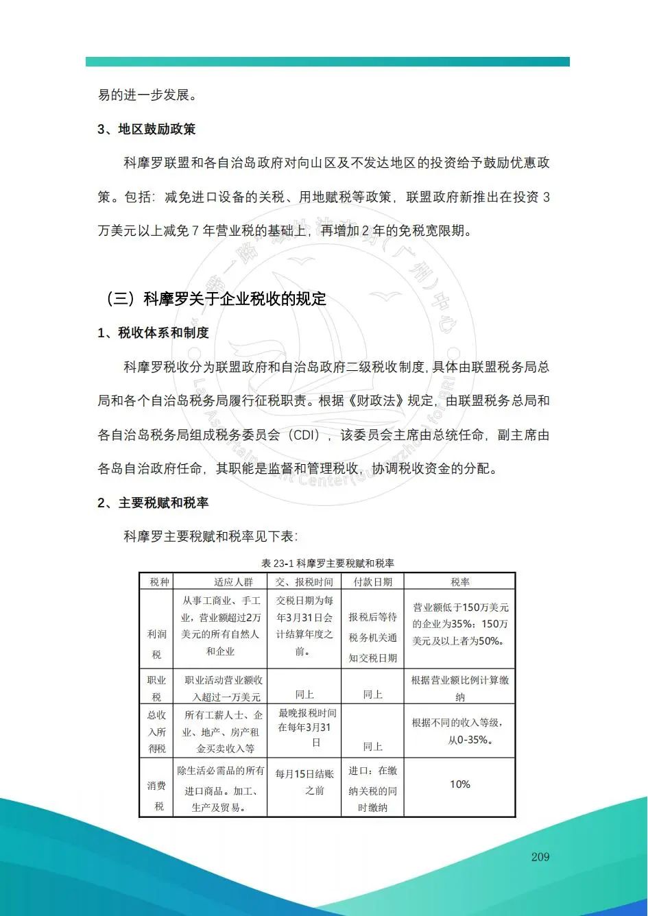
科摩罗




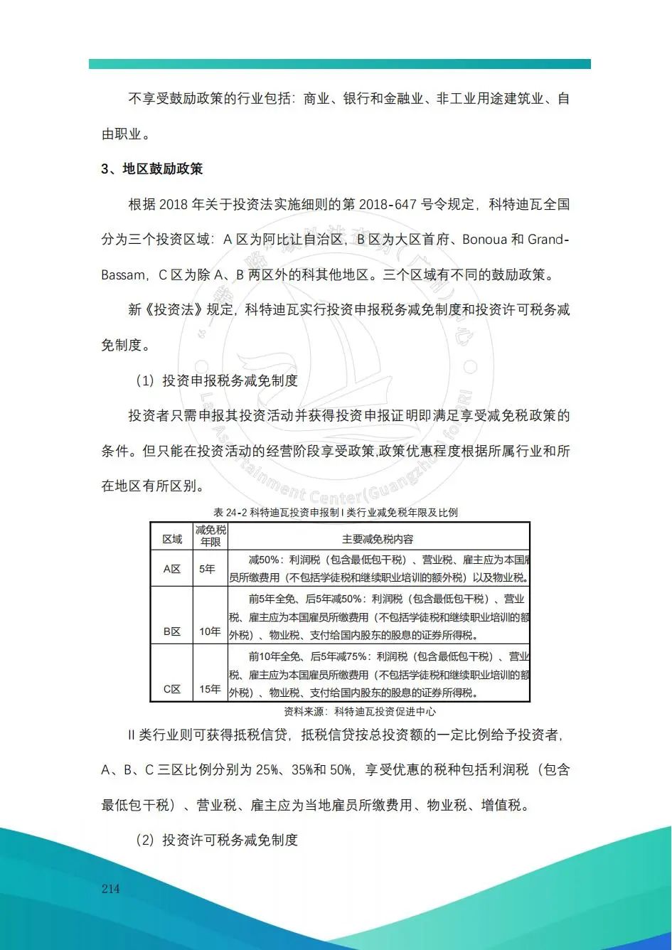
科特迪瓦







肯尼亚








莱索托







利比里亚





利比亚











备注:《外国投资的市场准入与税收》「非洲篇」已于2021年收集整理并发布,若需获取手册完整版,可与中心联系。
咨询联系:gzcm@bnrsc.com |(020)84689096
我们是谁
广州市首个域外法查明平台——广州市汇智蓝天国际法律与商事服务中心暨“一带一路”域外法查明(广州)中心(以下简称“中心”)系依法登记设立的民办非企业单位。中心作为广州市法学会指导成立的广州首家域外法查明机构,同时承担涉外法治研究基地和首席法律咨询专家服务涉外工作室等职能工作。成立以来,中心深耕南沙自贸区,致力服务“一带一路”、粤港澳大湾区等国家战略,着力打造跨境法律查明、专家智库和多元化纠纷解决三位一体的综合涉外法律服务平台。
中心能够查明的域外法律包括目标地的成文法、权威判例、法律适用规则、政策等制度规范以及与申请事项相关的国际(区际)公约、条约、协定和惯例等具有法律约束力的规范性文件。法律查明目的地法律包含中国(港澳台)、英国、美国、“一带一路”共建国家及太平洋岛国等80多个国家180多个地区。中心自成立以来,为法院、政府部门、企业、律师等主体提供的域外法律查明服务已涉及二十余个境外国家和地区。
中心服务的查明主体包括诉讼、仲裁、调解等程序中的各方主体和参与机构,以及需要查明与跨境业务相关的法人、自然人或其他非法人组织、立法机关、司法机关、行政机关等。外国政府法人、自然人或其他非法人组织以对华投资、法律风险评估、学术研究和诉讼仲裁等需要为目的提出申请的,均可向中心提出查明申请,中心可自审核后提供中国法律查明服务。
点击下方链接关注我们吧~


