手机版
二维码
购物车
(
0
)
供应
求购
公司
团购
展会
资讯
招商
品牌
人才
知道
专题
图库
视频
下载
商圈
推广
热搜:
采购方式
甲带
滤芯
气动隔膜泵
带式称重给煤机
减速机型号
减速机
链式给煤机
履带
无级变速机
首页
供应
求购
公司
团购
展会
资讯
招商
品牌
人才
知道
专题
图库
视频
下载
商圈
首页
>
资讯
>
社会热点
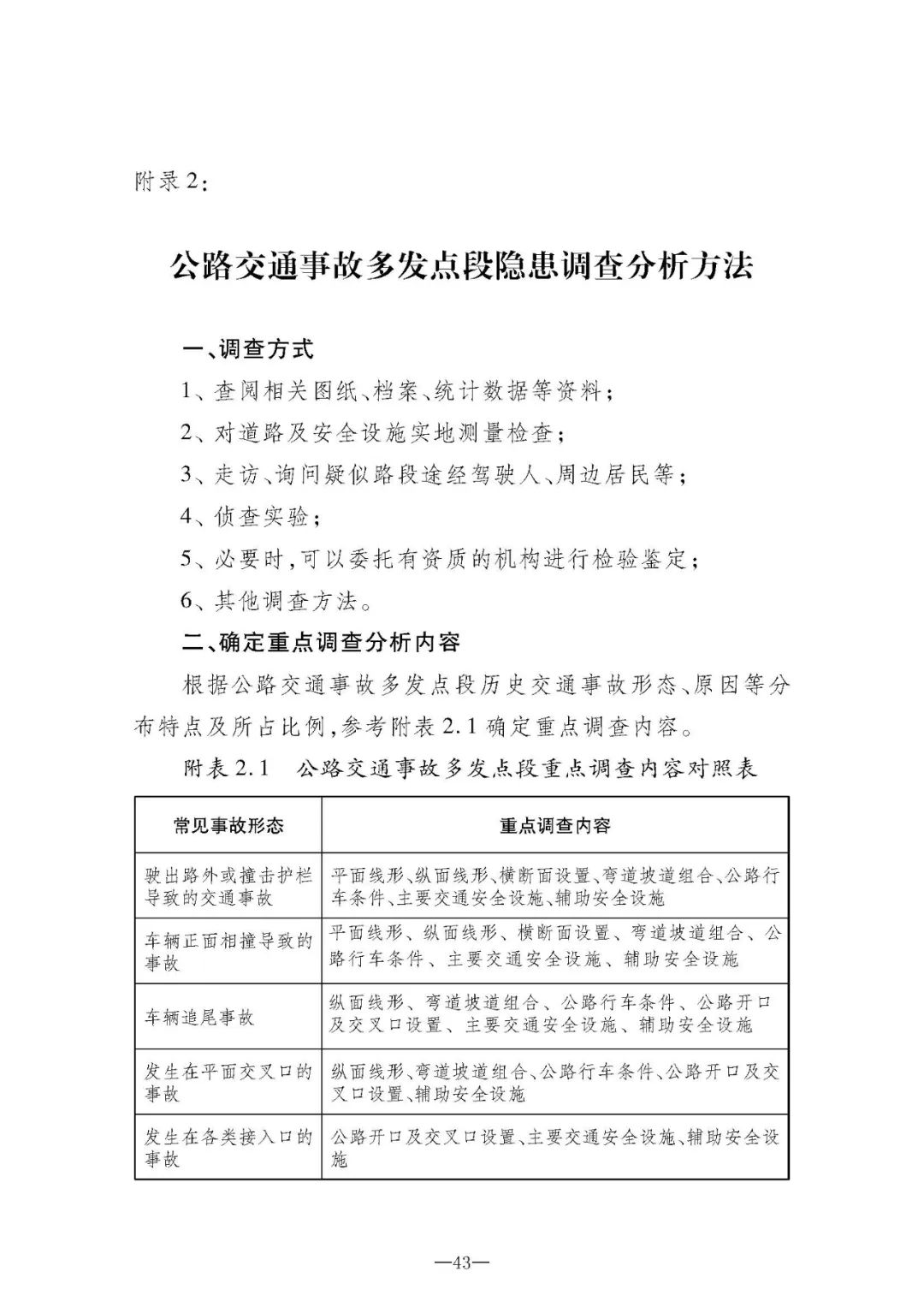
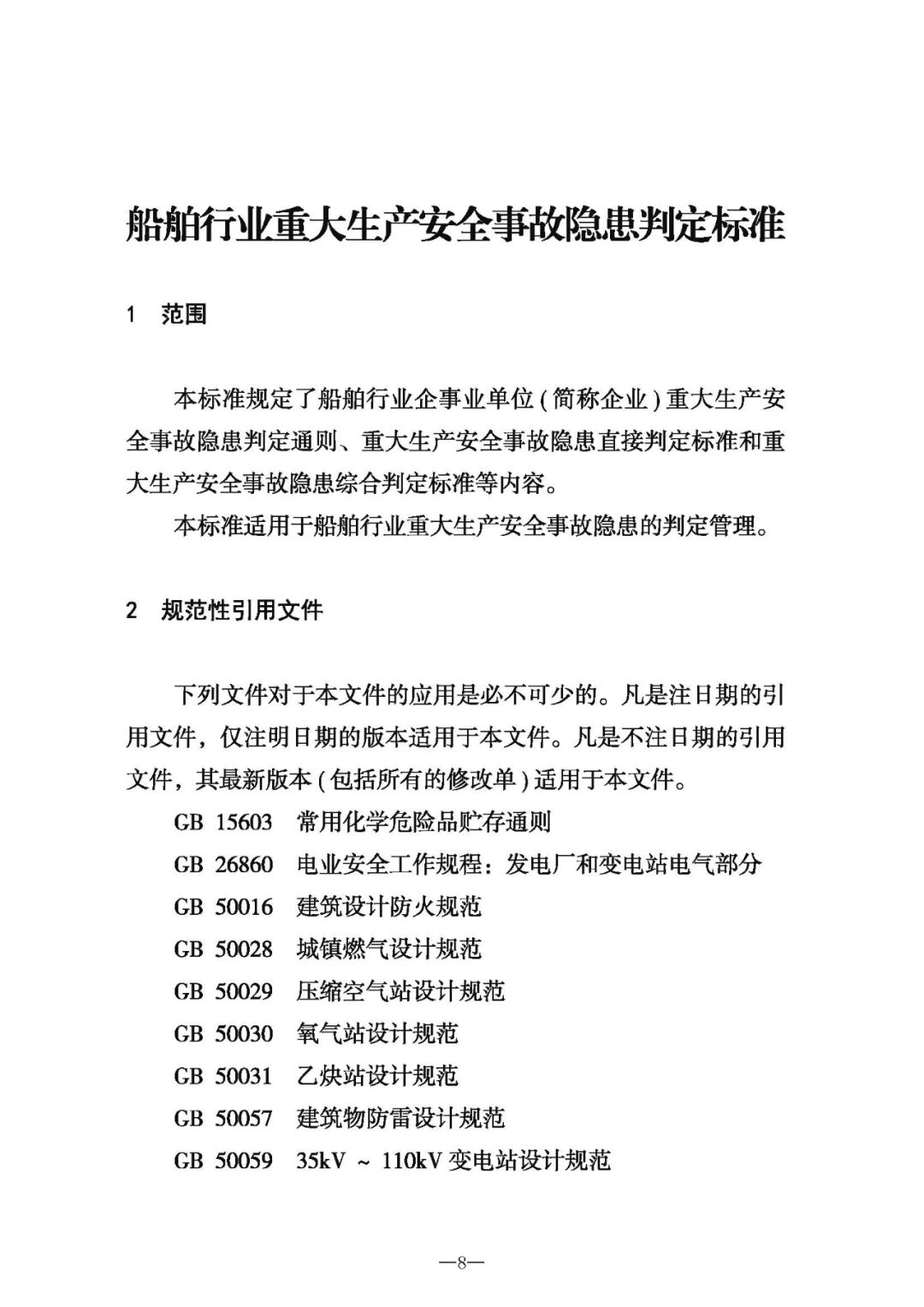
重点关注!51个行业领域重大事故隐患判定标准和重点检查事项汇编
日期:2024-04-15 18:06:09 来源:网络整理 作者:本站编辑
评论:0
国务院安委会办公室
关于
学好用好重大事故隐患判定标准的通知
安委办〔2024〕2号
各省、自治区、直辖市及新疆生产建设兵团安全生产委员会,国务院安委会各成员单位:
近日,国务院安委会办公室对一季度安全生产
明查暗访
中查出的问题隐患进行了梳理汇总,
发现未及时准确排查整治重大事故隐患等问题依然突出,
暴露出一些企业主要负责人、安全生产管理人员和从业人员对重大事故隐患判定标准学习不够、掌握不够、对照检查不够;
一些安全生产社会化服务机构及人员现场评价不准确、
辨识不深入
,
对
长期存在的重大事故隐患排查不出来
;一些负有安全生产监督管理职责的部门和执法人员未将重大事故隐患判定标准作为执法检查的重要依据,现场执法检查“避重就轻”;一些行业领域主管部门对重大事故隐患判定标准组织学习和指导解读不够,没有宣贯到基层一线;
不同部门、不同专家对同一个单位检查提出不同整改意见甚至相互矛盾等。
同时,
也反映出一些行业领域重大事故隐患判定标准还需要进一步完善提升。
为深入推进安全生产治本攻坚三年行动,
进一步提高风险隐患排查整治质量,
持续推动重大事故隐患动态清零,现就学好用
好
重大事故隐患判定标准通知如下:
一、充分认识重大事故隐患判定标准的重要意义
中央领导同志多次明确要求,要精准开展排查整治,明确重大事故隐患判定标准,切实提高排查整治质量。国务院安委会有关成员单位通过深入剖析重特大生产安全事故,对易导致群死群伤的“人的不安全行为”、“物的不安全状态”和“安全管理缺陷”等关键因素进行梳理归纳,制修订了51个行业领域重大事故隐患判定标准或重点检查事项,用于更好指导生产经营单位开展重大事故隐患自查自改、指导有关部门开展监督检查和监管执法,为防范遏制重特大事故提供了有力支撑。学好用好重大事故隐患判定标准是推动安全生产治本攻坚三年行动顺利开展、推进重大事故隐患动态清零的重要保障。各地区、各有关部门要充分认识重大事故隐患判定标准的重要意义,切实增强学习运用的主动性、自觉性,以更加强烈的责任感排查整治重大事故隐患,坚决防范遏制重特大事故。
二、督促指导生产经营单位学好用好重大事故隐患判定标准
各地区、各有关部门要督促各行业领域生产经营单位将学好用好重大事故隐患判定标准,作为防范遏制重特大事故的重要举措。督促指导生产经营单位将学好用好重大事故隐患判定标准纳入事故隐患排查治理制度,重大事故隐患排查治理情况应当及时向负有安全生产监督管理职责的部门和职工大会或职工代表大会报告。督促指导主要负责人将学习掌握重大事故隐患判定标准,纳入本单位安全生产教育和培训计划并组织实施,带头开展学习。按照有关规定,对照重大事故隐患判定标准,对本单位重大事故隐患排查治理情况开展检查。督促指导分管负责人以及安全生产管理人员带头主动学习研究重大事故隐患判定标准,将有关内容作为本单位安全生产检查和事故隐患排查的重点。组织开展多种形式宣讲,通过“告知卡”、“张贴画”、“口袋书”等形式,营造学好用好重大事故隐患判定标准的良好氛围。安全生产管理人员在检查中发现的重大事故隐患应当及时向本单位有关负责人报告,有关负责人不及时处理或生产经营单位不能自行处理的,可以向主管的负有安全生产监督管理职责的部门报告,避免重大事故隐患漏管失控。督促指导班组和从业人员结合生产环节、作业环境等岗位特点,熟练掌握重大事故隐患判定标准,发现重大事故隐患,应当立即向安全生产管理人员或者本单位负责人报告。
三、督促指导安全生产社会化服务机构学好用好重大事故隐患判定标准
各级负有安全生产监督管理职责的部门、行业领域主管部门要督促安全生产社会化服务机构加强重大事故隐患判定标准的学习培训,结合服务对象、服务范围、服务内容,组织所有专业技术人员认真学习掌握重大事故隐患判定标准,保证培训时间,确保培训质量,作为开展工作的必备技能。服务过程中,要及时指出生产经营单位存在的重大事故隐患,提出针对性整改措施,指导生产经营单位落实整改要求。有关部门要将安全生产社会化服务机构学好用好重大事故隐患判定标准情况纳入监督检查内容,并对其技术服务实施抽查,对生产经营单位存在判定标准中列举的重大事故隐患,受委托的安全生产社会化服务机构未排查发现的,应按照有关规定实施行政处罚。
四、
将
学好用好重大事故隐患判定标准作为精准执法和行业管理的重要手段
各级
安
委会要组织开展形式多样的学习宣传活动,邀请行业领域权威专家、有关部门业务骨干等开展宣讲,确保学习到位、宣传到位、指导到位,推动有关部门和生产经营单位切实提高风险隐患排查整改质量,切实提升发现问题和解决问题的强烈意愿和能力水平。要用重大事故隐患判定标准统一生产经营单位、安全生产社会化服务机构、有关部门的各类检查标准,推动有关部门互相配合实行联合检查,确需分别检查的,应当互通情况,避免出现不同部门、不同专家整改意见互相矛盾的问题。要开展“说理式”执法检查,强化重大事故隐患判定标准宣贯和指导服务,防止一般化、简单化、“大呼隆”等形式主义督查检查,扰乱正常生产经营秩序,以执法检查实效优化营商环境。各级负有安全生产监督管理职责的部门要将学习相关行业领域重大事故隐患判定标准作为执法人员培训的必修课,通过业务培训、岗位练兵、技术比武、案卷评查等活动,在执法队伍中营造学好用好重大事故隐患判定标准的浓厚氛围,推动提升执法人员精准执法能力。要对照重大事故隐患判定标准开展行政执法或监督检查,督促生产经营单位主要负责人、分管负责人和安全生产管理人员掌握重大事故隐患判定标准,对存在未采取措施消除重大事故隐患等情形的,应依法采取有关措施并实施行政处罚。各级行业领域主管部门要采取多种方式,组织相关业务工作人员深入学习本行业领域重大事故隐患判定标准,持续加强对相关生产经营单位安全生产监督管理和指导帮扶。要加强学用结合,把学好用好重大事故隐患判定标准,作为指导生产经营单位安全生产工作的重要内容,作为每次监督检查的必查项。
五、加强重大事故隐患判定标准宣贯解读,不断提高标准质量
国务院安委会有关成员单位要将推动学好用好重大事故隐患判定标准,作为本行业领域安全生产治本攻坚三年行动重要内容和安全生产年度重点工作,加强组织领导和统筹协调,认真谋划、扎实推进。要结合行业领域实际情况,针对性制修订重大事故隐患判定标准解读、检查指引指南等配套文件,组织开展宣讲解读活动,规范事故隐患排查工作流程、提升排查治理质量。要将重大事故隐患判定标准纳入由本部门组织实施的有关人员安全生产培训大纲、考核标准和考试题库中。要结合本行业领域安全生产工作实际,广泛听取各方面意见建议,及时修订完善重大事故隐患判定标准,针对新问题、新风险补充完善标准要求,确保实用、好用、管用。
国务院安委会办公室
2024年4月9日
资料下载,公众号号内回复:51汇编
编辑:华夏应急与安全
免
责声明:本公众号部分转载文章、图文、视频来自于网络,其版权和文责属原作者所有,若您是原作者且不希望被转载,请联系我们处理。
❆
添加小编,入群交流
长按二维码关注我们
▶▶▶
打赏
更多
>
同类资讯
• 2026绿色氢能/燃料电池行业全景解
0
条
相关评论
推荐图文
推荐资讯
点击排行
0
1
2026市场研究行业发展趋势
0
2
成都2026年政府工作报告出炉:低空经济再提速
0
3
|申城榜样|《物理AI白皮书》-诠释AI+产业界、投资界和科研-开放下载!
0
4
宠物虹膜识别产业白皮书
0
5
2025年中国益生菌市场白皮书
0
6
CATTI白皮书2026(热点素材跟练156)
0
7
2025年中国B2B市场营销现况白皮书
0
8
《北京市西城区人民法院涉重疾险纠纷审判白皮书》之当"暴发性1型糖尿病"遭遇保险条款的"三重门":一份判决如何撕开重疾险的隐形枷锁
0
9
东方药师|微生物中药发酵技术应用品牌战略白皮书——从养生到自救:以微生物生物转化,重构药食同源临界身心干预新范式
网站首页
|
关于我们
|
联系方式
|
使用协议
|
版权隐私
|
网站地图
|
排名推广
|
广告服务
|
积分换礼
|
网站留言
|
RSS订阅
|
违规举报
|
皖ICP备20008326号-18
(c)2008-2022 免费发布网 All Rights Reserved