一、【中银证券:中国资本市场迈入高质量发展新阶段 红利投资策略将会占优】
中银证券指出,2024版“国九条”发布,严监管和资本市场高质量发展并举,中国资本市场正式迈入了强监管周期。2024版“国九条”对前期资本市场重点关切问题都做了集中回应,后续上市公司将实行全流程强监管,发行端门槛提升,存量端全面完善减持规则体系强化分红导向,出口端加大退市力度全面提升退市指标,打击各类违规“保壳”。交易环节重点提升对量化资金的监管力度,对过度占用系统资源的高频交易收取更多费用。同时在高质量发展上提出加大对符合国家产业政策导向、突破关键核心技术企业的融资支持,加大并购重组改革力度。与上两个版本的国九条相比,2024版“国九条”突出修炼“内功”,完善资本市场基础制度建设,整固资本市场发展方向,提高资本市场发展上限,修正了中小投资者在资本市场中面临的不对称性劣势,利好二级市场投资者信心恢复。在此背景下我们认为红利投资策略将会占优,目前全市场大概有4.6%的公司触发分红不达标戴帽标准,新的分红生态有望提升红利策略的竞争优势。
二、华金策略:新“国九条”有望提振市场
? 事件:2024年4月12日,国务院印发《加强监管防范风险推动资本市场高质量发展的若干意见》。
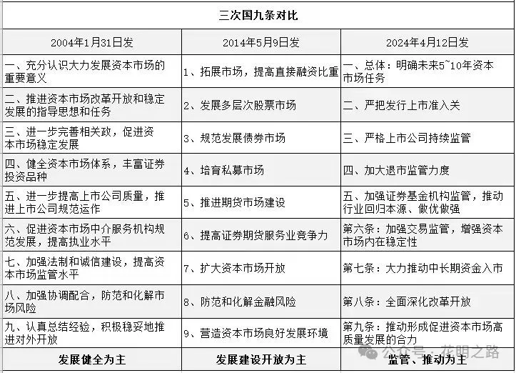
?2004年和2014年“国九条”出台均解决了当时资本市场的一些症结。(1)2004年“国九条”主要解决了大量非流通股累积的股权分置等股市基础制度不完善的问题。一是2004年资本市场面临的背景是:大量非流通股长期累积、股权分置的矛盾较为突出,股市持续低迷。二是2004年“国九条”针对性的政策侧重在:积极稳妥解决股权分置问题、鼓励合规资金入市、重视资本市场投资回报。(2)2014年“国九条”主要解决了新兴行业公司上市和资金入市等问题。一是2014年资本市场面临的背景是:新兴行业大发展但上市公司较少、居民财富大幅增加但入市渠道有限。二是2014年“国九条”针对性的政策侧重在:加快多层次股权市场建设、鼓励市场化并购重组、培育私募市场、加快建设金融期货市场,扩大资本市场开放。
?本次“国九条”聚焦资本市场高质量发展,我们认为大概率解决当前资本市场供求不平衡的问题。(1)当前资本市场面临的背景是:一是供给端,注册制实施后上市公司数量快速上升,上市公司质量良莠不齐,同时不少上市公司盈利能力和稳定性较差、常年不分红、减持和再融资不断;二是需求端,长期资金入市比例较低,中小投资者占据多数,主题概念炒作仍较多,量化交易对市场影响较大。(2)本次“国九条”政策主要侧重在:一是严控和改善供给端,包括严把上市公司发行、严格上市公司监管(完善减持、强化分红)、加大退市力度;二是,改善需求端,包括加强量化交易监管以提高市场稳定性、大力推动中长期资金入市。
?我们认为本次“国九条”对A股市场影响偏积极。(1)复盘历史,2004年和2014年“国九条”发布后,上证在1日、5日、30日内均上涨。(2)本次“国九条”可能改善分子端盈利和流动性宽松的预期,提升市场风险偏好。一是分子端盈利上,本次意见着重强调严控上市公司质量、强化分红,从而改善A股上市公司的整体的盈利预期。二是股市资金面上,首先,严把上市公司发行、完善减持等使得IPO和减持继续维持低位,股市融资压力大概率大幅下降;其次,大力推动中长期资金入市、鼓励开展长期权益投资,后续ETF基金、保险资金等流入可能上升。三是风险偏好上,首先,严把上市发行、完善减持、强化分红等呼应了投资者的关切;其次,加强量化交易监管,股市稳定性上升,流动性风险难再有,市场情绪可能上升。
?科技成长、高股息、国企改革、次新、券商等中的绩优股可能受益。(1)历史经验上,两次“国九条”发布后5日内券商、周期等表现较强,30日内TMT等成长行业表现偏强;当前来看,短期TMT、电新、周期等新质生产力相关的行业可能受益。(2)意见导向上,科技成长、高股息、国企改革、次新、券商等中绩优股可能受益。首先,加大退市力度和强化分红,对绩优股有利。其次,政策具体导向的行业看,一是加大对突破关键核心技术企业的股债融资支持下TMT等科技成长可能受益;二是强化分红可能对高股息板块有利;三是推动央国企改革下低估值国企可能受益;四是风险偏好上升和大力推动中长期资金入市下券商可能受益。
?风险提示:历史经验未来不一定适用,政策超预期变化,经济修复不及预期。
三、华福证券:新“国九条”学习解读:夯实资本市场高质量发展制度基础
事件:
4月12日,国务院发布《关于加强监管防范风险推动资本市场高质量发展的若干意见》。
投资要点:
《意见》提出了资本市场建设的主要目标,锚定了三个时间节点渐进性达成资本市场高质量发展的阶段性目标:
1)未来5年,基本形成资本市场高质量发展的总体框架。投资者保护的制度机制更加完善。上市公司质量和结构明显优化,证券基金期货机构实力和服务能力持续增强。资本市场监管能力和有效性大幅提高。资本市场良好生态加快形成。
2)到2035年,基本建成具有高度适应性、竞争力、普惠性的资本市场,投资者合法权益得到更加有效的保护。投融资结构趋于合理,上市公司质量显著提高,一流投资银行和投资机构建设取得明显进展。资本市场监管体制机制更加完备。
3)到本世纪中叶,资本市场治理体系和治理能力现代化水平进一步提高,建成与金融强国相匹配的高质量资本市场。《意见》还从八个方面对今后一段时间内我国资本市场的改革发展提出了明确要求。
我们认为文件有五大亮点值得特别关注:
一是这是资本市场长期建设的纲领性文件,设置了资本市场未来5年、到2035年、到本世纪中叶将要达到的发展目标;
二是后续政策重心将大力气提高上市公司质量,管理层将从进口和出口两个方面入手;
三是严格上市公司持续监管,推动上市公司提升投资价值,主要从规范上市公司的减持和鼓励上市公司分红两个方面着手;
四是进一步推动中长线资金入市,持续壮大长期投资力量;
五是将跨部门协调、多措并举推动资本市场高质量发展形成合力。
推动资本市场高质量发展具有重要意义。资本市场是链接金融与实体经济的重要枢纽,推动资本市场高质量发展对于稳定经济增长有着重要的促进作用。在中国经济转向高质量发展的新阶段,资本市场既是“晴雨表”,又是经济发展新阶段的重要催化剂。一方面,在经济高质量发展的过程中将会诞生一批优秀的企业,这将是资本市场能够持续健康发展的基石。另一方面,资本市场可以更有效地将资金引导至创新技术等领域,使得社会资源得到最优配置,推动实体经济高质量发展。从2004年“国九条”与2014年“新国九条”的历史经验来看,每一轮制度性改革都对未来一段时间内资本市场的发展具有重要的引领性作用。
风险提示
一是地缘政治风险超预期;二是宏观经济不及预期;三是海外市场大幅波动等。




声明:上文有部分内容或引用第三方机构发布报告或为网络信息来源,并不保证数据的实时性、准确性和完整性,内容为本号留存,如阅读到仅供参考,据此交易,风险自担。
声明:上文有部分内容或引用第三方机构发布报告或为网络信息来源,并不保证数据的实时性、准确性和完整性,内容为本号留存,如阅读到仅供参考,据此交易,风险自担。


