今日重磅福利

26份顶级咨询公司ESG研报合集普华永道/安永/贝恩/麦肯锡/德勤出品,覆盖多行业!
备考—求职:ESG必备一站式资料大礼包ESG求职规划地图:一图看懂ESG全产业链 27节入局ESG必修课+ESG面试攻略手册
扫码回复【万能ESG】即可获得

(内部学员联系专属辅导员即可)
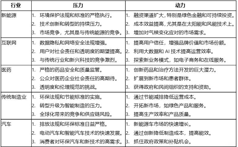
企业开展ESG工作的压力与动力
ESG压力主要由于监管的要求或行业的竞争,企业如果不做ESG就会面临违规、失去市场等风险; ESG动力主要来自于企业开展ESG工作,会为企业带来新的增长点或提升竞争力。

最后,谁都离不开ESG


在企业中,ESG由谁落地?

品职学员Kevin(化名)就是凭借着自己的“先见之明”,备考了CFA-ESG证书,提前储备了ESG证书资质,而后才有机会参与到了头部央企集团ESG报告项目中。不得不说,机会真的是留给有准备的人!

品职学员Emmie(化名)是一家跨国银行的金融从业者,她觉得CFA-ESG证书很适合金融从业人员,可以从投资的角度理解ESG对市场的影响。 她还表示自己的公司十分积极地推动ESG相关知识的学习,领导们也希望可以通过学习更多的ESG知识来更好地参与到公司经营管理活动乃至个人的工作生活中。

我们品职还有一位从事基金管理的50岁超自律学员,由于自身工作和可持续发展领域息息相关,而后报名了品职的ESG课程,ta表示,自己的工作思维都因ESG课程学习而受益,激发了自己更多的学习热情和信心!

一 END 一


