
行业主要上市公司:宁德时代(300750);比亚迪(002594);瑞浦兰钧(0666.HK);亿纬锂能(300014);国轩高科(002074);鹏辉能源(300438);南都电源(300068);中创新航(3931.HK);普利特(002324);派能科(688063)等。
1、储能电池行业上市公司汇总






2、储能电池行业上市公司基本信息对比


3、储能电池行业上市公司业务布局对比


4、储能电池行业上市公司业务业绩对比

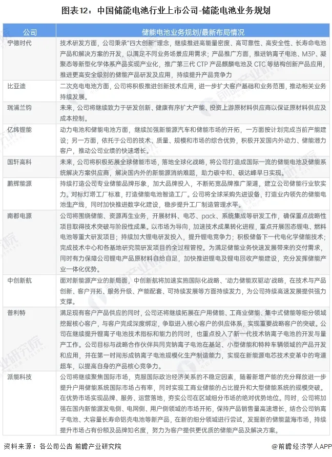
5、储能电池行业上市公司业务规划对比

*题图来源于摄图网
前瞻产业研究院
SINCE 1998
FORWARD
股票代码:839599
前瞻产业研究院于1998年在北京清华园成立。26年来,前瞻作为国内唯一国际院士领衔的民营智库,坚持两翼一体的可持续发展战略,以“宏观研究+技术洞察+自研大数据”为可持续发展先行之翼,以“智库专家+平台资源"为落地性发展后固之翼,致力于为政府、企业、科研院所等单位提供一体化的产业发展咨询服务。
帮城市 解决规划与落地问题
产业研究
产业规划
产业招商
十四五规划
空间规划
产业基金

帮企业 解决战略与市场问题
业务发展战略规划
市场竞调与定位
行研报告与评估
行业影响与证明
IPO上市辅导
单项冠军专业申报

更懂产业的科技型决策智库
FORWARD.

前瞻使命
让用户更懂行业
让决策更前瞻

国际院士领衔
560+研究员
6600+细分研究

以客户价值为导向
服务超22万+政企单位
完成1800+规划项目
商务、转载等合作
联系我们:前瞻懂行帝 13267143428(微信同号)
咨询专线:400-068-7188/400-639-9936
欢迎各种咨询→


更懂产业,驱动决策走在前列
FORWARD,FOR WORLD



