

1、轴承制造行业上市公司汇总
轴承是机械工业使用广泛、要求严格的配套件和基础件。目前,我国轴承制造产业的上市公司数量较多,分布在各产业链环节。
其中,涉及轴承制造的上市公司包括万向钱潮、瓦轴B、五洲新春、新强联、襄阳轴承等。




2、轴承制造行业上市公司基本信息对比
从轴承制造行业上市企业布局和已有公开信息分析,注册资本最多的是宝塔实业,招投标信息最多的是瓦轴B,成立时间最早的是襄阳轴承。

从轴承制造行业的上市企业已有的公开信息分析,专利信息最多的是万向钱潮,共有专利信息1548条;员工总数最多的企业也是万向钱潮,员工总数为9101人。


3、轴承制造行业上市公司业务布局对比
轴承制造行业各上市公司布局区域均涉及国内外。
从轴承相关业务占比来看,瓦轴B、新强联、雷迪克及泰德股份等公司的轴承相关业务占比较高,均在80%以上。


4、轴承制造行业上市公司轴承业务业绩对比
目前,在明确公布轴承业务营收及毛利率的上市公司中,瓦轴B的轴承业务营收最高,达到了20.46亿元;龙溪股份的轴承业务毛利率最高,达到了45.14%。
此外,万向钱潮轴承相关业务板块(汽车零部件)营业收入达96.09亿元。

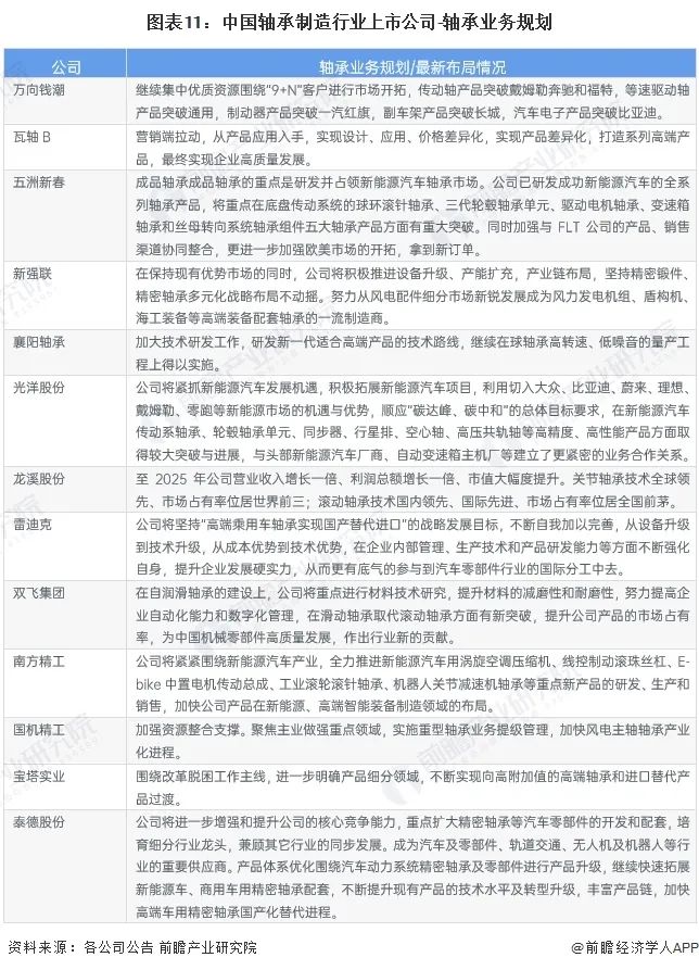
5、轴承制造行业上市公司轴承业务规划对比
从各上市公司轴承业务规划来看,多家上市公司提及高端产品研发突破及国产替代,具体规划如下:

您可能还想了解
更多精彩内容
请点击关注我们
商会文化
商会宗旨:服务立会、服务兴会、服务强会
商会使命:传承轴承文化、弘扬轴商精神、发展轴承产业,打造“百年商会”“百年轴商”品牌
商会愿景:汇合产业资源、汇集业界精英,绘制精彩蓝图
商会目标:创建“服务型、学习型、创新型、和谐型”商会
商会核心价值观:正德厚生、臻于至善

诚邀您的加入
诚邀遵纪守法、诚信经营的轴承及配套产业从业者,同时符合入会条件,商会秘书处将竭诚为每位会员提供最优质的服务!
商会地址:临清市烟店镇东环路26号
联系电话:0635—2838568
商会邮箱:lqszcsh@163.com





