点击蓝字 关注我们
HAPPY
DAY


由冶金工业规划研究院主办的“2024(第十五届)钢铁高质量发展大会”日前召开。就钢铁行业什么时候被纳入全国碳市场?生态环境部介绍了钢铁行业纳入全国碳市场的进展,专家学者探讨了减碳路径举措。
2022年我国钢铁行业年碳排放量18亿吨,占全国碳排放总量的15%左右,是制造业31门类中碳排放最大的行业。把钢铁行业纳入全国碳市场,可以倒逼钢铁企业节能降碳、低碳转型。早在2021年,生态环境部就曾表示,钢铁行业“十四五”期间将尽早纳入碳排放权交易市场。去年6月,钢铁行业纳入全国碳市场专项研究第一次和第二次工作会议召开,提出尽快确定钢铁企业碳配额分配的主要工序、分配基准线及碳排放量核算方法,完成钢铁行业纳入全国碳市场初步方案。目前,钢铁行业纳入全国碳市场的准备工作完成情况如何?
生态环境部应对气候变化司副司长逯世泽在大会上表示:“我们正在组织钢铁行业的碳排放核算指南、核查指南,包括配额分配的各种技术准备工作,已经准备了不到一年的时间,各项文件基本准备就绪。总体来看,钢铁行业进入碳市场确实压力比较大。特别是工艺流程特别复杂,各工艺之间的能量流、热量流相互交叉,如何精准核算每一个设施的碳排放,确实是比较大的考验。”

实际上,在全国8个地方试点碳市场中,有多个已经覆盖钢铁行业。钢铁行业到底什么时候被纳入全国碳市场?
逯世泽透露:“今年下半年开始,钢铁行业的企业将开始报数,进行月度存证。月度存证机制要求纳入全国碳市场的每一家企业每个月要把自己关键的生产数据、排放数据上传到我们的管理平台,作为年度碳排放的重要依据。
”纳入全国碳市场后,钢铁企业将有多项责任义务。一是作为碳排放管理主体,要精准报数。二是作为碳配额清缴履约主体,配额多了可以卖,少了必须买。三是要主动接受碳核查。逯世泽建议钢铁企业尽快熟悉市场规则。
逯世泽说:“每一家企业的每一道生产工序、每天每个月的各种排放情况要精准核准。各种文件非常多,涉及名录管理、月度存证、核算核查、排放报告、注册登记、交易清缴履约,包括抵消等一系列规则,每个单位必须要有专门的人员和技术团队负责。
”对于钢铁行业低碳发展的路径举措,中国钢铁工业协会副会长夏农表示,中国钢铁工业协会将进一步听取企业意见建议,在冶炼装备梳理等方面加强研究,特别是要加强“建立产能治理新机制”,逐渐导入能耗约束和碳排放约束的研究,及时把研究成果报送有关部门,供决策参考。
夏农指出,当前和今后一个时期,我国钢铁行业将进入深度调整期,以“产品的低碳绿色高质量”和“产量的减量”为重要特征的“质高量减”将成为这一发展阶段的时代特征。中国工程院院士、北京科技大学终身教授毛新平认为,减量发展将成为钢铁行业碳减排的重要途径。
毛新平说:“在满足经济社会发展需求的前提下,我们把钢产量减下来。现在我们每年提供10亿吨钢,今后9亿吨、8.5亿吨、8亿吨是不是可以满足需求?实际上细想一下是很有可能的,对于减少15%充满信心,这样对大幅减少整个钢铁行业的二氧化碳排放是非常重要的途径。”
覆盖的钢铁企业及碳核查流程
在2023年10月18日,生态环境部就发布关于做好2023—2025年部分重点行业企业温室气体排放报告与核查工作的通知。
该通知明确了2023-2025年温室气体核查的行业范围。其中覆盖了建材、钢铁、有色、石化、化工、造纸、民航等七大重点行业,年度温室气体排放量达2.6万吨二氧化碳当量及以上的重点企业纳入2023-2025年度温室气体排放报告与核查工作范围,其中涉及了水泥、钢铁、铝、化肥等近40个行业类别。
要求水泥、电解铝和钢铁行业企业碳排放报告核查工作于每年9月30日前完成,其他重点行业企业碳排放报告核查工作于每年12月31日前完成。
覆盖的钢铁行业

核查工作程序和内容
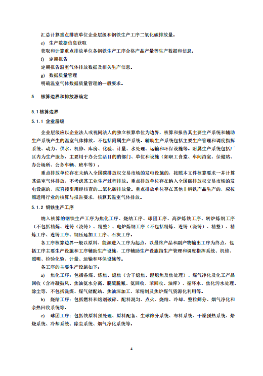
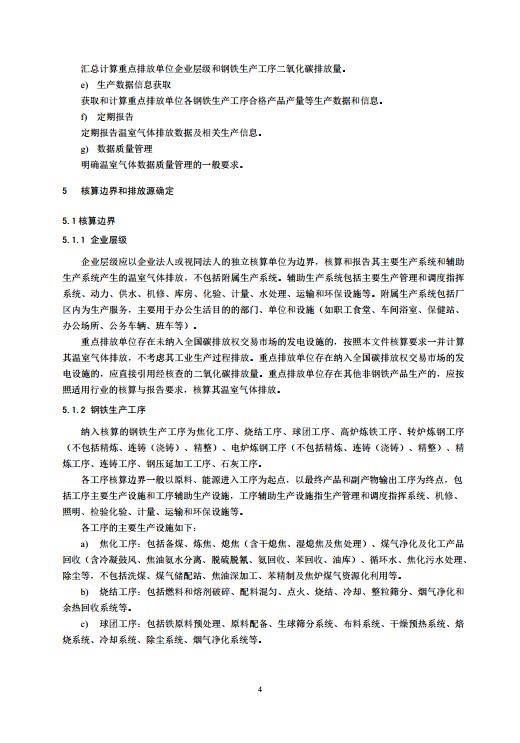
钢铁生产重点排放单位温室气体排放核算和报告工作内容包括核算边界和排放源确定、 排放核算、 排放量计算和汇总、 生产数据信息获取、 定期报告和数据质量管理的相关要求。

核查系统边界

钢铁碳排放数据填报模板
定期报告要求,排放报告包括以下8部分基本内容 :
1、重点排放单位基本信息:单位名称、统一社会信用代码、排污许可证编号等基本信息。
2、钢铁生产工序设施信息:每个工序的生产产品名称、代码、设计产能、主要生产设施等相关信息。
3、工序化石燃料燃烧排放:各工序化石燃料消耗量、元素碳含量、低位发热量、单位热值含碳量、碳氧化率数据。
4、工序消耗电力排放:各工序使用电量和电力排放因子数据。
5、工序消耗热力排放:各工序使用热量和热力排放因子数据。
6、工序生产数据及排放量汇总:各工序合格产品产量和各类排放量计算和汇总。
7、企业层级排放量汇总:钢铁生产企业层级排放类型、活动数据和排放因子、排放量计算和汇总等相关信息。
8、企业层级辅助参数报告项:企业通过市场化交易购入使用非化石能源电力消费量。








根据生态环境部最新的通知,当前碳排放核算和报告方式进行了大幅的修改,也就是说之前的指南和相关的模版都无法直接使用。新版的排放报告完全摒弃了文字描述,全部采用表格形式,钢铁行业碳排放数据填报模板如下:

信息来源:碳中和文库
责任编辑:王举
审核:张斌

本资讯所转载其他网站内容,均出于传递行业信息、促进交流,而非盈利目的,内容仅供参考。版权归原作者所有,若有侵权,请联系删除。后续凡注明电力投资资讯网原创内容,转载需标明作者与出处。

微 信 公 众 号




