

文章摘要
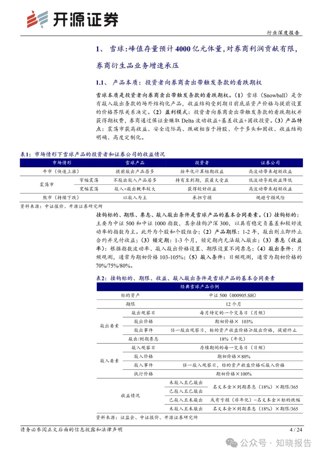
雪球峰值存量预计 4000 亿元,为上市券商贡献 2.5%利润:雪球产品本质是投资者向券商卖出带触发条款的看跌期权,券商通过保证金赚取 Delta 波动收益、基差收益与固定投资收益。
2023 年末全市场存续雪球规模约 4000 亿元,为上市券商 2023 年调整后营收和净利润贡献 2%/2.5%。(2)雪球产品多已敲入,风险可控:根据中证 500 和中证 1000 指数点位看,我们预计当前大部分雪球产品已经发生敲入,现货和期货抛压风险明显减弱。
文章内容








文章篇幅有限,仅为部分预览
回复暗号:24034345


*免责声明:以上报告均为本公众号通过公开、合法渠道获得,报告版权归原撰写/发布机构所有,如涉侵权,请联系删除;本号报告为推荐阅读,仅供参考学习,不构成投资建议。
往期推荐
2023-06-02

2023-06-04

2023-06-06

2023-06-09

2023-06-11

2023-06-17

2023-06-20

2023-06-24

2023-06-28


短视频(抖音、TikTok、快手、视频号、B站等)、直播电商(短视频直播、直播带货、抖音电商、快手电商、淘宝、天猫、拼多多、双11专题、618专题、跨境电商等)、自媒体(小红书、公众号、知乎、微博、社交媒体、内容营销、小程序等)、跨年演讲、私域营销、数字营销、社交营销、社交媒体、知识地图、人群洞察(Z世代、00后、95后、8090、她报告、他报告、母婴、银发、年轻人)、互联网(移动应用、社区团购、广告投放、大数据、云服务)、新消费洞察、品牌洞察、人工智能、ChatGPT、Web3.0、物联网、AR、VR、元宇宙、新国货、新国潮、宠物、出行、电子3C数码、房地产行业、服务业、个护家清、户外运动、婚恋婚庆、家居家装、家具家电、健身、教育、快消零售、旅游、民宿、酒店、露营、美妆护肤、母婴、配饰、新能源汽车、日化、生鲜、时尚奢侈、食品饮料(食品、餐饮、新茶饮、酒水、儿童辅食、方便速食、烘焙、咖啡冲饮、零食、奶制品、乳制品、水产肉类、饮品饮料、预制菜等)、文化娱乐、物流配送、鞋服、康养、健康、医疗、职业职场、人才薪酬、就业招聘、创业、工业观察、工业制造、经济观察、企业观察、社会生活城市、市场观察、碳中和、下沉市场、智能制造、政策解读、半导体、能源等。


