热点资讯
2022年电子特气行业研究报告
01 工业气体品类繁多,电子特气成长性最强
中游:外包供气占有望提升至2025年的70%-75%,推动供气市场稳步增长
气体专业社会化外包占比较海外仍有差距,有望从2021年的65%提升至2025年的70%-75%:工业气体的制气模式有自建设 备制气和外包供气,我国外包供气市场份额从2017年的55%增至2021年的65%,但与发达国家80%的外包率仍有差距,预计 2025年我国外包供气占比有望提升至70%-75%,专业的外包气体供应商将持续受益。
中游:以电子特气为主的特种气体,需求占比有望提升至2025年的25%
新兴产业带动特种气体占比有望从2021年的19%提升至2025年的25%:2021年特种气体需求占比仅19%,电子特气占据特 种气体市场的主要份额,随着下游新兴产业加速发展,预计以电子特气为主的特种气体占比有望提升至2025年的25%。
下游:需求集中于半导体、光伏等,半导体需求占比有望提升至55%
半导体、显示面板、光伏等为电子特气主要下游,我国半导体行业需求占比有望从2021年的43%提升至2025年的55% :电 子特气为半导体、显示面板、光伏、LED等下游领域制造环节的重要耗材,半导体在我国电子特气需求中占比低于全球水平, 随着半导体产业加速向我国转移,预计未来三年我国半导体行业占电子特气需求比例有望从2021年的43%提升至2025年的 55% 。
下游:电子特气为晶圆制造第二大材料,被誉为半导体的“血液”
电子特气在晶圆制造材料中占比13.1%仅次于硅片,是第二大耗材:电子特气主要应用于晶圆制造的光刻、刻蚀、掺杂、外 延沉积等核心工艺环节,其纯度和洁净度直接影响到半导体器件的质量、集成度、特定技术指标和成品率,2021年在晶圆制 造材料需求中占比约13.1%,仅次于硅片,是晶圆制造材料中的第二大耗材。
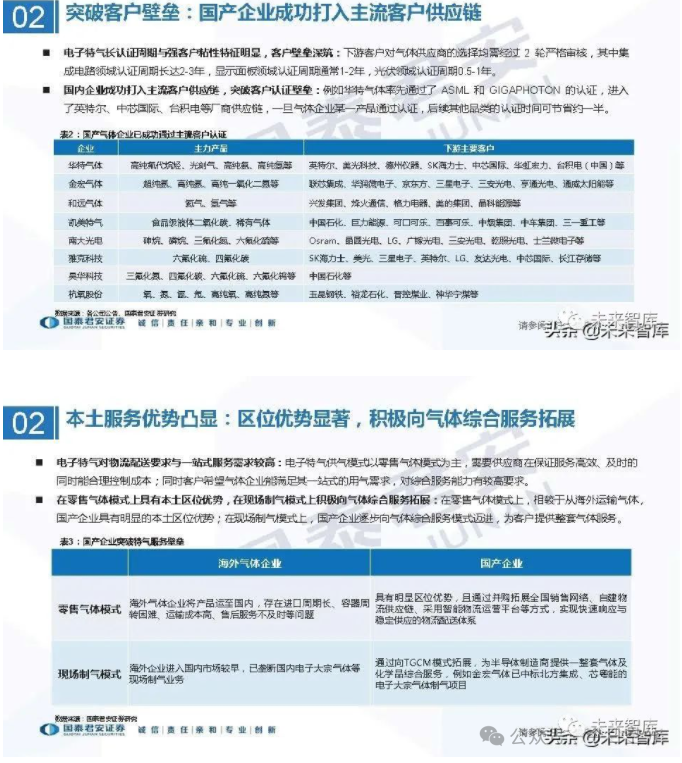
02 突破两大壁垒+服务优势凸显,2025年国产化率有望提升至25%
电子特气市场由海外主导,2025年国产化率有望提升至25%
四大跨国巨头垄断全球电子特气91%市场:21世纪以来,全球气体行业形成了美国空气集团、法国液空集团、德国林德集团、 日本太阳日酸四家巨头公司垄断的行业格局;2018年,四家气体巨头占据了全球电子特气市场约91%的市场份额。2025年我国电子特气国产化率有望提升至25%:由于我国电子特气行业起步晚,过去国内气体企业与国外巨头存在较大技术 代差,2020年我国电子特气国产化率仅14%。我们预计未来三年国内气体企业所占份额有望提升至25%。
俄乌冲突引发稀有气体供应紧缺,催化电子特气国产替代加速
俄乌冲突引发氖气等稀有气体紧缺,氖气价格上涨800%:集邦资讯数据显示,乌克兰供应了全球70%的氖气、40% 的氪气和30%的氙气。俄乌冲突爆发后,氖气等稀有气体紧缺,截至2022年7月14日,氖气、氪气、氙气价格较年初 分别上涨了800%、126%、108%。
稀有气体紧缺时间或超市场预期:俄乌冲突爆发后,供应全球约一半的半导体级氖气的两家供应商,马里乌波尔的 Ingas 与敖德萨的 Cryoin ,均在 3 月上旬停止运营,6月俄罗斯为了回应欧美制裁也限制对氖气等稀有气体出口;考虑 到俄乌冲突仍在持续,且冲突结束后重启气体生产线需要一定时间,我们预计氖气等稀有气体紧缺时长或超市场预期。
供应链安全受重视,审核认证加快替代加 速:国内下游厂商对于电子特气供应链安 全愈加重视,预计对国产电子特气的审核 认证方面将更加快速,电子特气的国产替 代进度将进一步加快。
突破技术壁垒:自主掌握气体纯化、混配、处理、检测等工艺
特种气体技术壁垒高:特气的生产涉及合成、纯化、混合气配制、充装、分析检测、气瓶处理等多项工艺,同时客户对气体 的纯度、精度等方面有复杂要求,由此形成较高技术壁垒。国内企业在多个环节实现突破:国内企业在气体纯化环节能将部分电子特气实现9N级别的纯度,在气体混配环节可使配气误 差达到±2%以内,在气瓶处理环节可使粗糙度达到0.2μm以下,在气体分析检测环节对多种气体的检测精度可达0.1ppb。
本土服务优势凸显:区位优势显著,积极向气体综合服务拓展
电子特气对物流配送要求与一站式服务需求较高:电子特气供气模式以零售气体模式为主,需要供应商在保证服务高效、及时的 同时能合理控制成本;同时客户希望气体企业能满足其一站式的用气需求,对综合服务能力有较高要求。在零售气体模式上具有本土区位优势,在现场制气模式上积极向气体综合服务拓展:在零售气体模式上,相较于从海外运输气体, 国产企业具有明显的本土区位优势;在现场制气模式上,国产企业逐步向气体综合服务模式迈进,为客户提供整套气体服务。
国产企业加大资本开支,扩充产能迎接需求释放
国产气体企业平均资本开支占比处于相对高位,产能持续扩张:2017年,金宏气体、凯美特气、华特气体、和远气体、南大 光电、昊华科技、雅克科技、杭氧股份八家中国大陆气体企业的平均资本开支占总营收比例为10.2%,此后呈现稳定增长态 势,2021年平均资本开支占比达24.3%,超过四大巨头。(报告来源:未来智库)
03 供气品类+供气区域双拓展,国产企业加速腾飞
拓品类:电子特气品类需求多样,但单一产品用量较小
电子特气在集成电路制造环节应用超50种,品类需求较为多样:据不完全统计,现有单元特种气体达 260 余种,客户在生产 过程中存在多样化需求,例如集成电路制造需经过硅片制造、氧化、光刻等环节,需使用纯气超过50种,混合气体种类更多。下游需求的电子特气产品种类虽多,但单一产品用量较小:以某集成电路制造为例,生产环节需30余种电子特气,以存储电 路为例,每平方米存储电路所用气体中,用量从0.5克至7220克不等,在200克以下的占86%。
拓品类:国产气体企业在研项目充足,新品开发步伐加快
国产气体在研项目充足,未来三年有望在集成电路常用的气体上实现全面替代:以金宏气体、凯美特气、华特气体、和远气 体为例,均拥有多项在研电子特气项目;随着国产气体企业加快扩充气体品类,我们预计未来三年有望在集成电路常用的超 50种气体上实现全面替代。
拓区域:电子特气多采用瓶装供气模式,高附加值无区域限制
电子特气多采用瓶装供气模式,无区域限制:电子特气需求具有多品类、小批量、高频次的特点,多采用瓶装供气模式,附 加值高运输成本占比低,无区域限制,核心在于领先的研发技术,销售网络可覆盖至全国及海外;电子大宗气体以现场制气 为主,对气体企业的运维服务能力等要求较高;大宗气体区域性较强,气体企业通过在各地新建生产基地等方式拓展市场;
拓区域:电子特气加速销售区域扩张,协同效应助力成长为综合气体商
目前各大气体企业覆盖的销售范围相对有限:从营收分地区来看,以金宏气体、凯美特气、华特气体、和远气体为例,目前 各大气体企业主要营收地区均围绕自身气体生产基地,覆盖的销售范围仍相对有限。有望借助电子特气业务将销售网络拓展至全国:随着各大企业发力电子特气业务,逐步将销售网络拓展至全国,大宗气体有 望借助协同效应开发全国范围的潜在客户,后续可采取在当地建设充气站或并购气体企业的形式,将大宗气体销售至全国。
04 重点公司分析
大宗商品波动影响国产企业毛利率,未来盈利能力有望提升
凯美特气毛利率持续领先,金宏气体、华特气体、和远气体盈利能力有望提升:2020-2021年,受大宗商品波动影响的传导, 金宏气体、华特气体、和远气体原材料价格上涨,毛利率下滑;凯美特气原材料自给程度高,2021年毛利率回升,且食品级二 氧化碳广受下游厂商认可,毛利率相对较高。未来随着原材料价格回稳,国产气体企业盈利能力有望提升。
华特气体:特气品类较为丰富,技术、客户优势明显
特种气体国产化先行者,技术认证行业领先:华特气体成立于1999年,最初主要面对普通工业气体零售市场,2005年进军特 种气体行业;公司实现进口替代产品累计20余种,部分气体通过ASML与Gigaphoton认证。电子特气新品加速导入,2021年营业收入快速提升:2021年华特气体营收和归母净利润同比增速亮眼,主要受益于国内半导 体市场需求增长,电子特气新品加速导入下游客户,新拓展的半导体客户增加。
金宏气体:国内超纯氨龙头,电子大宗特气带来新增长
起始于大宗气体业务,逐步成长为综合气体供应商:金宏气体于1999年成立,2000年开始立足于大宗业务,2010年金宏气体 突破高端特气领域,7N电子级超纯氨正式运营,逐步成为超纯氨生产龙头企业;2020年以来逐步向氢能、电子大宗气体发力。2021年并购8家气体公司,营业收入同比增长40.06%:2021年,公司在浙江、江苏等地并购8家气体公司,并购公司贡献营收 占比10.62%。2021年公司总营收同比增长40.06%,其中特种气体营收同比增长46.90%,大宗气体营收同比增长44.97%。
和远气体:大力发展电子特气,产能释放带来跨越式提升
自湖北区域市场向全国拓展,积极发力电子特气:和远气体成立于2003年,终端销售网络已覆盖湖北全省并逐步向全国拓展, 目前主要产品为氧气、氮气、氩气为主的普通气体与液化天然气,同时公司积极向电子特气业务进军,新增两个电子特气项目。2021年营收同比增长20.35%,电子特气产能释放将带来新增长:2021年公司扩展液态产品市场,同时全面恢复瓶装气体业务, 推动营收增长。未来随着电子特气及功能性材料的新增产能逐步释放,公司业绩有望加速增长。
凯美特气:国产二氧化碳龙头,加速发力电子特气
目前液态二氧化碳是主要收入来源,未来随着产能释放电子特气占比将持续提升:2021年液态二氧化碳产品营收占比42.59%, 电子特气营收占比2.75%,预计2022年Q1电子特气营收占比已提升至约20%,宜章电子特气产能释放将持续提升特气占比。逐步通过原料自给控制成本,电子特气毛利率有望超50%:公司正推进与上游巴陵石化合作,有望实现氖氪氙稀有气体原料自 供,同时宜章电子特气项目将为氟基特气生产提供原料优势,电子特气业务有望保持在50%以上的毛利率水平。
报告节选:




















免责声明:所载内容来源互联网,微信公众号等公开渠道,我们对文中观点保持中立,仅供参考,交流之目的。转载的稿件版权归原作者和机构所有,如有侵权,请联系我们删除。


