手机版
二维码
购物车
(
0
)
供应
求购
公司
团购
展会
资讯
招商
品牌
人才
知道
专题
图库
视频
下载
商圈
推广
热搜:
采购方式
甲带
滤芯
气动隔膜泵
带式称重给煤机
减速机型号
减速机
链式给煤机
履带
无级变速机
首页
供应
求购
公司
团购
展会
资讯
招商
品牌
人才
知道
专题
图库
视频
下载
商圈
首页
>
资讯
>
社会热点
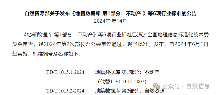
自然资源部今日发布最新行业标准-地籍数据库:不动产
日期:2024-03-22 05:47:20 来源:网络整理 作者:本站编辑
评论:0
……
……
关注小编,获取全文
备注单位+姓名,优先哟
随时可联系小编~~
打赏
更多
>
同类资讯
• 2026绿色氢能/燃料电池行业全景解
0
条
相关评论
推荐图文
推荐资讯
点击排行
0
1
2026市场研究行业发展趋势
0
2
成都2026年政府工作报告出炉:低空经济再提速
0
3
|申城榜样|《物理AI白皮书》-诠释AI+产业界、投资界和科研-开放下载!
0
4
宠物虹膜识别产业白皮书
0
5
2025年中国益生菌市场白皮书
0
6
CATTI白皮书2026(热点素材跟练156)
0
7
2025年中国B2B市场营销现况白皮书
0
8
《北京市西城区人民法院涉重疾险纠纷审判白皮书》之当"暴发性1型糖尿病"遭遇保险条款的"三重门":一份判决如何撕开重疾险的隐形枷锁
0
9
东方药师|微生物中药发酵技术应用品牌战略白皮书——从养生到自救:以微生物生物转化,重构药食同源临界身心干预新范式
网站首页
|
关于我们
|
联系方式
|
使用协议
|
版权隐私
|
网站地图
|
排名推广
|
广告服务
|
积分换礼
|
网站留言
|
RSS订阅
|
违规举报
|
皖ICP备20008326号-18
(c)2008-2022 免费发布网 All Rights Reserved