近日,国家知识产权局、工业和信息化部、中国人民银行、国家金融监督管理总局和中国证券监督管理委员会印发关于《专利产业化促进中小企业成长计划实施方案》的通知。方案提出:以产业需求为导向,推动中小企业与高校、科研机构产学研深度合作;鼓励支持以“科技成果+认股权”方式入股企业;为企业精准推送相关专利技术信息,搭建转化对接平台,做好专利转化相关服务工作。

国家知识产权局 工业和信息化部 中国人民银行 国家金融监督管理总局 中国证券监督管理委员会关于印发《专利产业化促进中小企业成长计划实施方案》的通知
国知发运字〔2024〕6号
各省、自治区、直辖市和新疆生产建设兵团知识产权管理部门,工业和信息化主管部门,中国人民银行各分行,金融监管总局各监管局,中国证监会各监管局,各银行业金融机构:
国家知识产权局 工业和信息化部
中国人民银行 国家金融监督管理总局
中国证券监督管理委员会
2024年2月27日









《专利产业化促进中小企业成长计划实施方案》解读
近日,国家知识产权局与工业和信息化部、中国人民银行、金融监管总局、中国证监会联合印发了《专利产业化促进中小企业成长计划实施方案》(以下简称《实施方案》),现将《实施方案》有关内容解读如下。
一、《实施方案》制定出台的背景
党中央、国务院高度重视中小企业发展。习近平总书记强调中小企业能办大事,是推动创新、促进就业、改善民生的重要力量。统计显示,我国中小微企业数量超过5200万户,其中,科技型中小企业50万家,高新技术企业46.5万家,创新型中小企业21.5万家,专精特新中小企业10.3万家,是新技术新产业新业态的重要源泉。知识产权制度作为激励创新的基本保障,对于激发科技型创新型中小企业活力,培育发展新动能,具有十分重要意义。随着市场竞争日益激烈,越来越多的科技型创新型中小企业意识到知识产权的重要作用,更加注重以科技创新塑造发展新优势。但是也有相当一部分企业存在资源要素缺乏、专利产业化能力较弱等问题,在一定程度上制约了企业的持续创新和发展壮大。
专利产业化是运用专利技术生产出产品并投放市场的过程,也是企业运用专利制度增强创新能力、赢得竞争优势和提升经济效益的有效途径。2023年10月,国务院办公厅印发的《专利转化运用专项行动方案(2023—2025年)》(以下简称《专项行动》),将“以专利产业化促进中小企业成长”列为重点任务,对促进中小企业的专利转化运用提出了明确要求。为落实《专项行动》部署,切实破解高校和科研院所专利转化难、广大的中小企业技术获取难这两难问题,培育更多依靠专利技术成长起来的科技型创新型中小企业,国家知识产权局联合工业和信息化部、中国人民银行、金融监管总局、中国证监会等部门,在充分调研、广泛征求意见的基础上,研究制定了《实施方案》,于2024年2月27日正式印发。
二、《实施方案》的总体思路和工作目标
《实施方案》的总体思路是面向具备创新能力的科技型创新型中小企业,采取“普惠服务+重点培育”相结合方式,以专利产业化促进中小企业成长。具体而言,就是“一条主线、基础普惠、选好苗子、入库培养、匹配政策、按需服务、打造样板、示范推广”。
“一条主线”是指以专利产业化为导向,鼓励支持企业运用专利技术生产出产品并投放市场,获取竞争优势,实现创新发展。
“基础普惠”是指以科技型创新型中小企业普遍性、基础性知识产权服务需求为导向,汇聚服务资源,增强服务能力,加强服务协同,提升面向中小企业的知识产权公共服务便利化、可及性。
“选好苗子”“入库培养”是指在基础普惠的基础上筛选一批具有一定技术研发能力和专利产业化基础的高成长性中小企业,建立专利产业化样板企业培育库,实施重点培育。
“匹配政策”“按需服务”是指重点面向入库企业,根据企业的不同类型和发展阶段,按需匹配知识产权、产业、金融等惠企政策,加大精准服务力度。
“打造样板”“示范推广”是指打造一批通过以专利产业化为成长路径的样板企业,总结其成长壮大的共性做法和成功经验,大力宣传推广先进典型,充分发挥示范引领作用,带动更多科技型创新型中小企业注重创新、竞相创新、发展壮大。
基于以上总体思路,《实施方案》提出到2025年的工作目标,一是实现中小企业知识产权意识和专利产业化能力水平的提升,主要体现为大批科技型创新型中小企业专利产业化率和产业化平均收益普遍提高。二是重点培育样板企业,并从中打造一批专精特新“小巨人”企业和单项冠军企业,助推符合条件的企业成功上市,形成专利产业化促进科技型创新型中小企业快速成长壮大的有效路径。样板企业应具备较高的科技创新和专利转化运用能力,通过专利产业化实现内涵式发展、创新式发展,为广大科技型创新型中小企业发挥示范引领作用。三是形成一批具有市场竞争力的专利密集型产品,从而体现专利产业化在实现专利价值、提升企业经济效益和市场竞争力等方面的成效。
三、《实施方案》的重点任务
知识产权一头连着创新,一头连着市场,是创新成果向现实生产力转化的桥梁和纽带。《实施方案》以专利产业化为出发点和落脚点,将专利链融入创新链、产业链、人才链、服务链,促进创新资源要素有效流动和高效配置,助力企业加速成长壮大。为此,具体部署五项重点任务。
一是融通创新链。专利不仅代表着企业的技术创新实力,还能够为企业带来实际的商业利益。《实施方案》以市场需求为导向,加强专利技术供需双方对接合作,引导科技型创新型中小企业深度参与高校和科研机构存量专利盘活工作,推动产学研深度合作,加快培育高价值专利或者专利组合,助力企业高效获取创新资源、降低创新成本。
二是融入产业链。科技型创新型中小企业是提升产业链韧性和安全水平的重要力量。《实施方案》提出以专利为媒介串联产业上下游,支持具有专利技术特长的中小企业入链融链;运用专利池、专利开源等新模式,加快形成产业链知识产权协同发展机制;引导支持中小企业形成专利密集型产品,创立知名商标品牌,不断拓宽中小企业价值空间,满足产业链配套需求。
三是畅通资金链。科技型创新型中小企业资金需求压力大,市场化不确定性强,融资难、融资贵的问题较为突出。《实施方案》提出充分发挥专利等无形资产价值,拓宽科技型创新型中小企业融资渠道。健全知识产权评估体系,夯实知识产权投融资基础;畅通知识产权质押等融资渠道,强化知识产权增信功能,有效提高融资效率和规模;发挥政府引导基金的作用,进一步突出区域性股权市场的私募股权市场定位和服务中小微企业的核心功能,促进企业与资本对接;加大对拟上市企业知识产权服务力度,降低知识产权风险。
四是筑强人才链。科技型创新型中小企业研发人员数量少,缺乏专业化的创新及知识产权管理团队,制约了企业的可持续发展。《实施方案》提出加强科技型创新型中小企业创新人才引进和自主培养,满足企业专业化、高层次用人需求。鼓励企业积极引进高水平科技人才,打造结构合理、支撑有力的科研团队;支持企业培养复合型实用型知识产权人才;推动各级各类服务机构提升能力素质,有力支撑中小企业创新发展。
五是打通服务链。供需双方缺乏有效对接是专利产业化的一个困难和堵点,供方“说不清”,需方“听不明”,缺少发明人团队、转化服务机构全程跟进服务。《实施方案》强调在实施过程中,围绕专利产业化全链条,注重发挥公共服务与市场化服务的叠加效应,探索构建供需匹配、精准对接、协同高效、运行顺畅的专利产业化服务体系。
四、围绕专利产业化做好中小企业普惠服务
《实施方案》面向广大科技型创新型中小企业,围绕专利产业化,强化知识产权公共服务普惠供给,不断提升服务的均等化、可及性水平,让中小企业有公开便捷的路径找到公共服务,有公平均等的机会享受到公共服务的政策红利。
一是普及推广知识产权信息服务产品。国家知识产权局持续推动知识产权公共服务产品供给多元化、服务智能化,基本建成以国家知识产权公共服务网为枢纽,专利检索及分析系统、外观设计专利检索公共服务系统、重点产业专利信息服务平台、知识产权数据资源公共服务系统、专利业务办理系统、欧盟商标查询系统和商标网上服务系统等为主要载体的“1+N”模式信息公共服务产品。《实施方案》聚焦扩大知识产权公共服务产品知晓率,提升公共服务惠及面,引导企业用好信息公共服务产品;支持建设一批重点产业专题数据库,降低中小企业信息利用门槛和成本。
二是发挥知识产权公共服务体系作用。国家知识产权局持续完善公共服务体系,已基本形成便民利民的知识产权公共服务体系,形成知识产权管理部门、高校、科研院所、社会化机构等多元参与的公共服务工作格局。基于此,《实施方案》提出广泛组织调动知识产权服务资源和力量,以高质量的公共服务供给,满足科技型创新型中小企业多样化创新需求。组织引导各级各类知识产权公共服务机构提供技术研发、转化对接、专利布局等基础服务支撑;加强中小企业知识产权业务培训指导。
三是提升区域知识产权综合服务效能。我国科技型创新型中小企业发展具有明显的聚集性,其中重要的表现形式之一就是区域性产业集群。《实施方案》强调加强区域知识产权公共服务机构建设,满足本地中小企业特色化、差异化知识产权公共服务需求。国家知识产权保护示范区,知识产权强国建设试点示范市、县、园区要充分利用好、发挥好现有各类平台载体,提供政策咨询、信息服务、业务培训指导等综合服务;探索建立公共服务常态化政企沟通机制。
五、打造以专利产业化为成长路径的样板企业
《实施方案》在做好普惠服务的基础上实施重点培育,重点支持一批高成长性中小企业成长壮大,探索以专利产业化促进中小企业成长的有效路径,提供可复制可借鉴的成功经验,重点培育工作分为两个步骤。
建立专利产业化样板企业培育库,给予相关政策支持。企业通过中小企业专利产业化系统(网址:smes.patentnavi.org.cn)进行申报。各省级知识产权管理部门负责组织开展入库企业推荐工作,会同地方工业和信息化主管部门、中国人民银行各分行、金融监管总局各监管局、中国证监会各监管局,各银行业金融机构等相关部门,结合入库企业基本标准,在名额上限内确定推荐名单,报送至国家知识产权局。每个省份推荐入库企业数量一般不超过300家,考虑到区域产业基础、创新水平、企业总量等方面的差异,对有计划单列市或者高新技术、专精特新等企业数量较多的省份,适度放宽推荐入库企业数量,但不应超过500家。国家知识产权局将加强与相关部门数据互联互通,实现企业相关信息自动获取,减轻企业填报负担,并会同相关部门对推荐上报的入库企业进行复核,确定最终入选名单。
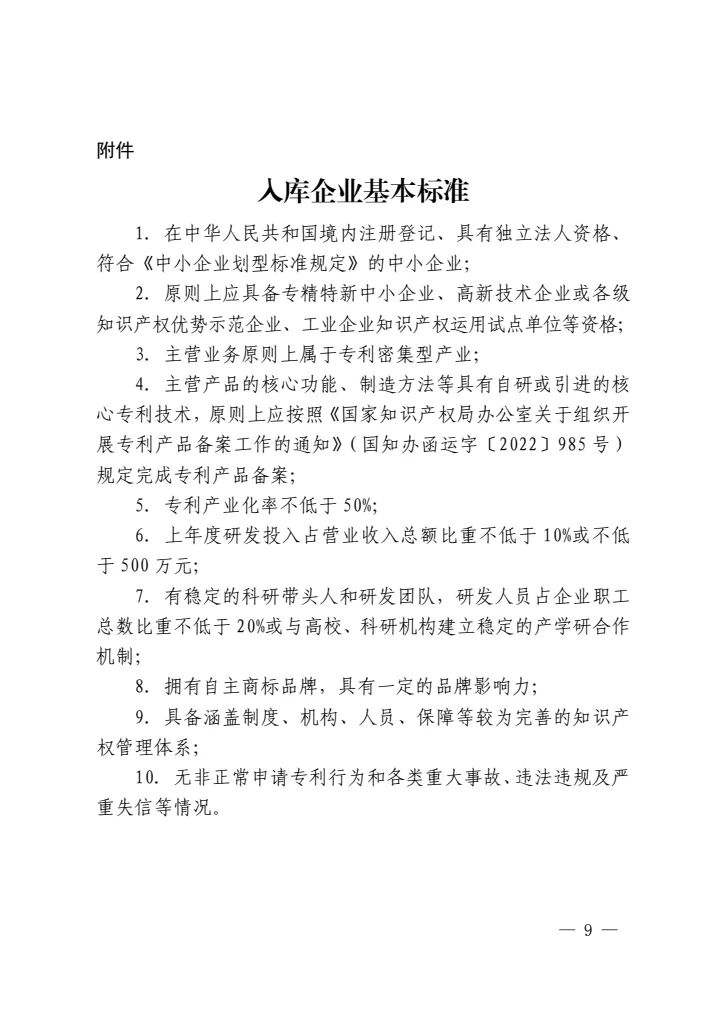
《实施方案》从产业领域、科研实力、知识产权等维度设定10个评价指标,形成入库企业基本标准,力求遴选出专利产业化基础好、前景好的中小企业。遴选入库企业的基本标准具体如下:①在中华人民共和国境内注册登记、具有独立法人资格、符合《中小企业划型标准规定》的中小企业;②原则上应具备专精特新中小企业、高新技术企业或各级知识产权优势示范企业、工业企业知识产权运用试点单位等资格;③企业主营业务原则上应属于专利密集型产业。专利密集型产业是指发明专利密集度、规模达到规定的标准,依靠知识产权参与市场竞争,符合创新发展导向的产业集合,能够在一定程度上反映出企业创新潜力和发展活力;④主营产品的核心功能、制造方法等具有自研或引进的核心专利技术,原则上应按照《国家知识产权局办公室关于组织开展专利产品备案工作的通知》(国知办函运字〔2022〕985号)规定完成专利产品备案;⑤专利产业化率不低于50%;⑥上年度研发投入占营业收入总额比重不低于10%或不低于500万元;⑦有稳定的科研带头人和研发团队,研发人员占企业职工总数比重不低于20%或与高校、科研机构建立稳定的产学研合作机制;⑧拥有自主商标品牌,即企业服务产品所使用的商标品牌是企业自有的,并具有一定的品牌知名度和影响力;⑨具备涵盖制度、机构、人员、保障等较为完善的知识产权管理体系;⑩无非正常申请专利行为和各类重大事故、违法违规及严重失信等情况。
入库企业实行动态调整机制,经过一段时间重点培育,达到出库标准的,经评估后,予以出库。出库标准为专利产业化率明显提升,新增一件以上专利密集型产品,或者已获认定的专利密集型产品年销售额及利润均实现较大幅度增长。企业出库后仍享受相关支持政策。各省份可在培育出库企业数量的2倍以内,增补符合条件的企业入库。面向出库后的样板企业开展接续培育,助推形成一批专精特新“小巨人”企业和单项冠军企业。对于存在违法违规行为或专利产业化未出现实质性进展的企业,予以退库处理。通过构建有进有出、接续培育的机制,促进一批科技型创新型中小企业通过专利产业化实现快速成长。
科技型创新型中小企业发展阶段不同,面临的问题不同,需要得到的政策支持也不相同。《实施方案》聚焦企业快速发展过程中的突出问题,面向科技型创新型中小企业,特别是入库企业,提供相应的支持政策,力争实现服务效益最大化。
一是强化知识产权相关政策支持。指导各地国家级知识产权保护中心将符合条件的企业纳入备案名单;加大专利优先审查政策的支持力度;组织实施并推广符合企业共性需求的公益类专利导航项目;结合高校和科研机构存量专利盘活工作,组织相关平台载体为企业精准推送相关专利技术信息,搭建转化对接平台。
二是助推专利技术产品化产业化。支持鼓励相关创新中心、产业集群为企业提供专利技术成果概念验证、中试等服务支撑;支持企业形成具有技术优势的专利密集型产品;鼓励支持各类展会论坛、创新创业大赛等广泛宣传专利密集型产品,支持企业打造新品新牌、国货潮牌。
三是加大投融资精准服务力度。推广应用《专利评估指引》国家标准,推进银行内部评估试点,支持银行业金融机构通过单列信贷额度、优化审批流程等方式,实现知识产权质押融资快评快贷;面向银行业金融机构推送入库企业名单,为企业提供低成本中长期专项资金支持;开展“一月一链”投融资路演活动,聚焦制造业重点产业链上中小企业专利产业化融资需求,举办投融资路演活动;鼓励相关政府引导基金,主动对接企业,发挥领投作用,加强天使投资、创业投资等对入库企业的支持力度,完善项目投后管理和服务指导机制;鼓励支持以“科技成果+认股权”方式入股企业。
四是提高资本市场服务赋能水平。支持入库企业进入区域性股权市场规范培育,提供系列服务,适时开展创业债权试点和天使投资人备案;支持企业加快进入全国性资本市场;打造一批服务于资本市场的知识产权专业机构,为企业提供知识产权合规辅导等专业服务。
六、《实施方案》的保障措施
为确保各项任务顺利实施,《实施方案》提出了一系列保障举措。一是加强组织协调。国家知识产权局将联合相关部门加强组织调度和跟踪指导;地方各相关部门要细化责任分工和进度安排,注重强化本实施方案与高校和科研机构存量专利盘活、重点产业知识产权强链增效等重点任务的有序衔接,高效协同、政策联动。二是加大投入力度。利用中央财政资金支持渠道,充分发挥相关政府引导基金作用,加强投入保障;各级知识产权管理部门要积极争取地方政府加大配套资金支持力度,引导带动社会多元化投入。三是加强监测评价。各地方知识产权管理部门要会同相关部门,认真研究解决工作推进中的困难和问题,及时上报重大问题;国家知识产权局将会同相关部门加强方案实施的跟踪监测,按年度进行绩效评价。四是加强宣传推广。各级知识产权管理部门要会同相关部门,支持建立中小企业专利产业化经验交流会商机制,认真总结专利产业化典型案例和成功模式,加大宣传推广力度。

来源:国家知识产权局、秋凡科转等



