AI+行业应用市场前景潜力巨大。智能制造、金融服务、医疗保健、零售和电子商务、物流和交通,以及农业和食品安全等领域的AI应用将为企业带来更高效、智能和个性化的解决方案,提升竞争力并创造更多商机。据预测,2027年中国AI市场规模将接近1200亿美元。
AI行业应用产业链公司整体情况
AI行业应用产业链有办公应用、医疗、能源、MLOps、数字展馆、虚拟数字人等环节。办公应用公司主要包括福昕软件、彩讯股份、金山办公等;医疗包括新药研发、医疗数据、医疗诊断,公司主要包括泓博医药、思创医惠、朗玛信息;能源公司主要包括国能日新、科远智慧、恒实科技等;MLOps公司主要包括绿盟科技、万达信息、启明信息、科大国创等;数字展馆公司主要包括丝路视觉、凡拓数创、米奥会展。

AI行业应用相关上市公司经营情况对比分析
据统计,2023年前三季度,A股105家AI行业应用相关上市公司营业收入合计4033.17亿元,归母净利润共178.97亿元。其中,7家上市公司营业收入超100亿,58家上市公司营业收入超十亿。营业收入前三的为上海钢联、传音控股、国联股份,营业收入分别为665.47亿元、430.22亿元、372.64亿元。

AI行业应用相关上市企业分布情况
当前,A股市场共有105家AI行业应用相关上市公司,主要分布在北京、广东、上海、浙江、江苏等地区。其中,北京22家,广东19家,上海16家,浙江13家,江苏7家。

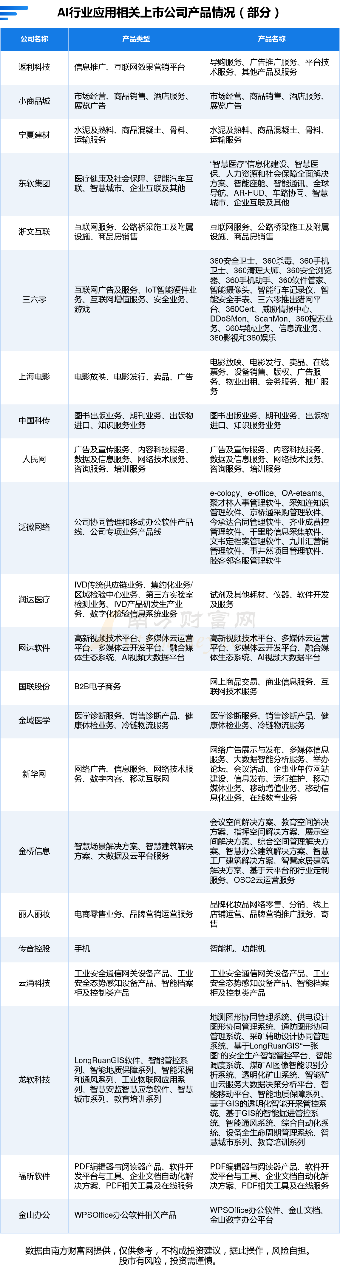
AI行业应用相关上市公司产品情况

AI行业应用相关上市公司业务布局

本文相关数据由南方财富网整理提供,仅供参考,不构成投资建议,据此操作,风险自担。股市有风险,投资需谨慎。

最后,别忘了“点赞”和“在看”哦。


