对不起,这个月度总结太晚了!坚持真的很难,虽然已经坚持写了28个月了。
2月份,正好是经历了年前、年中和年后,一路的感觉都特别惨淡,过年的繁文缛节和锣鼓宣天都没有了,安静得出奇。
年前和年后,推广成本都很低,这段时间流量便宜,竞争最小。
年后拜访了深圳和长沙很多律所,发现大家都很迷茫。
既没有定来年的目标,也没有长远的规划,都是摸着石头过河。

大家都在迷雾中,找寻新的方向。
抖音推广成本
2月份,大部分客户停投了,进入广告行业的寒冬期。
我们也有少部分线索客户,还在推广。
突然感觉到流量贼便宜,感觉做推广和玩泥巴一样简单。
广州的线索成本91元,推广综合类,年龄定向为24岁+。

深圳的线索成本87元,推广律师费类,上量很快,流量充足的很。

沈阳的线索成本才10多块钱,是平时的1/4。

抖音的流量大,成本逐年上涨。
很多城市,成本已经超过百度,抖音推广在某些板块的效果,日趋超过百度。
百度在刑事板块碾压抖音。
从今年开始,发现抖音的信息流流量在下降,搜索的流量提升了很多,很多案源都是搜索来的。

今年抖音的搜索玩法,是降低成本的关键。
百度渠道,2月份暂时没有投放。
今年,无论是百度还是抖音,成本都会高得吓人。
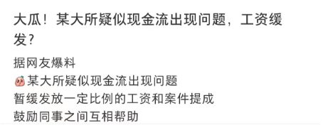
河南两家网推所,轰然倒塌;全国某知名网推所,也资金流动性困难,真的是敲响了警钟。
河南昔日网推明星律所,CG和CQ律所轰然倒塌,拖欠员工工资,缩小办公位置。
这两家律所,之前赚得盆满钵满。
由几个人的小所,扩展到上百人,办公面积突破3千方。
像多米诺效应一样,全国广告巨无霸的网推所,也出现现金流问题,鼓励员工暂
不领取工资。

广东两家网推所,也在拖欠工资的路上,持续数年,如今在骂声和笑话声中,依然强撑。
网推所,只有实现从网推到精品所和品牌所转变,才能屹立不倒。
只有IP和专业,才能抗周期。
这方面,北京某婚家所,确实值得我们学习。
建议一些网推所,在打造律师IP、专业精品定位和加强品牌建设上,先行一步。
不然出路,就是出局。
当然,现在很多律师,看被人笑话一样,你自己真的不难吗?
北京某律师团队,去年干了2个小目标,据他们自己说,团队300人,投产比做1:4的样子。
主要做全国刑事、房产和民商事为主。
这个营收来说,绝对能碾压很多律所,广告投放达到几千万。

目前一个律所能干几个小目标的都不多,深圳某师律师事务所,一个所好像也才2-3个亿。
投放百度推广的律所注意了,基木鱼金牌商家,能提升排名,还能参与自然流量排名。

目前商家等级分为启航、铜牌、银牌、金牌和钻石共5个等级。
对长期投放百度推广的律所或者百度框架账户,还是值得去关注和经营。
据了解,百度放开法律咨询公司,推广债务逾期的禁令。
改成要求缴纳保证金30万,成立超过1年,注册资金超过100万,还要提供3个律师证。

封禁2年多的法律咨询公司,开绿灯了。
未来法律咨询公司,会在流量端和律师与律所同台竞争,激烈厮杀。
今年开始,很多律师直播的流量下降非常厉害,网红L律师今年直播在线才3000多.
记得22年,最高时候有1万多在线。
旗下的美女律师,在线才200多。

有个80万粉丝的律师说,他直播也才几十个人在线,干脆就不播了,不好意思。
直播和短视频其实不是一回事,粉丝多,不一定直播人数多。
去年到今年,特别火的蓝律直播在线人数有1万,新杀出来的黑马。
去年到今年,律师直播领域会有更多律师入局,很多律师都陆续开始直播。
因为律师直播,并没有给平台创造什么收益,挂上团购能实现交易,创造流水和收益。
我之前熊厂的同事,发来了法律行业的获客成本,这个成本和我们实际推广的成本比较接近。

刑事案件的成本已经到300-500了,离婚的也在120-300之间,其他的都是律所不做的,我就不赘述了。
其他不做的成本低的原因,是因为其他业务都是推广全国的,肯定成本低。
我们代运营的客户,现在也抱怨成本高,还说我们运营能力不行,说别人都是60-70的成本。
今年会很难做,无论甲方还是乙方。
作为乙方,我们能服务一个好沟通的客户,都心满意足了。
那些叽叽歪歪的客户,直接退费,不合作了。
因为今年肯定很难,本身都不赚什么钱,还被客户不信任,甚至开骂,没必要。
今年突然,银行卡解冻服务冒头,已经在百度上大力推广了。
根据我的咨询,银行卡解冻处理,目前针对F院和G安解冻。某院的是无法解冻。
G安解冻分为地下Q庄、P分、电诈等被冻。

据了解,信用卡和网贷可以通过困难证明解冻,某安解冻有概率,正常一类卡可以解冻。
所以,你看这些人信息很灵通,通过信息差去赚钱,真的动了脑筋。
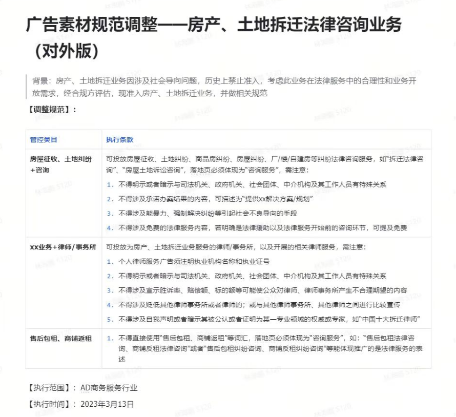
征地拆迁业务推广,因为是行政诉讼,涉及到公权力,还有涉及到敏感的强拆等,之前在抖音上是不可以推广的。

这个松绑文件出了很久,但是关注较少。
从政策上来说,还是受限很多,打个插边球说是房产和土地纠纷,实际广告效果会差很多。
据了解,征迁推广全国,线索成本才40多块钱,很多拆迁所都在他们那边买案源。
过完年,我们签了一些案子,也是签了合同,当事人没有那么多钱,后续补上。
高德地图,上某城市的律所也说,到所很多签了合同,没有付款。

这是正常现象,一般过完年,钱都花完了,上班都还没有发工资,所以没有钱交律师费。
办老百姓的案子,就是如此。
期待这一年,大家砥砺前行,能不负年华,就算难,也要和气生财,开干了!

吴学涯
(11年互联网营销策略人,7年律师营销经验)
前百度大客户行业经理-深圳某法务集团推广负责人-盈科分所刑事操盘手。
具备互联网大厂和律师事务所实操案源拓展经验,累计帮助50+律师,20+律所,帮助实现案源增长。
服务客户包含京师、盈科、两高、华商、普罗米修、安通、芙蓉、金桥百信等。
合作项目
律师推广-购买案源-律临入驻-竞价运营
营销培训-顾问指导-抖音推广-推广开户
联系方式
微信:wuxueya2008
限合作or付费咨询【免费勿扰】


