昨天那篇文章,发在大号被人举报了。
小号原始的没事。
哎
系统提醒的主要矛盾就是推荐股票啊
理财之类的风险
好吧
今晚复盘的资料准备好了
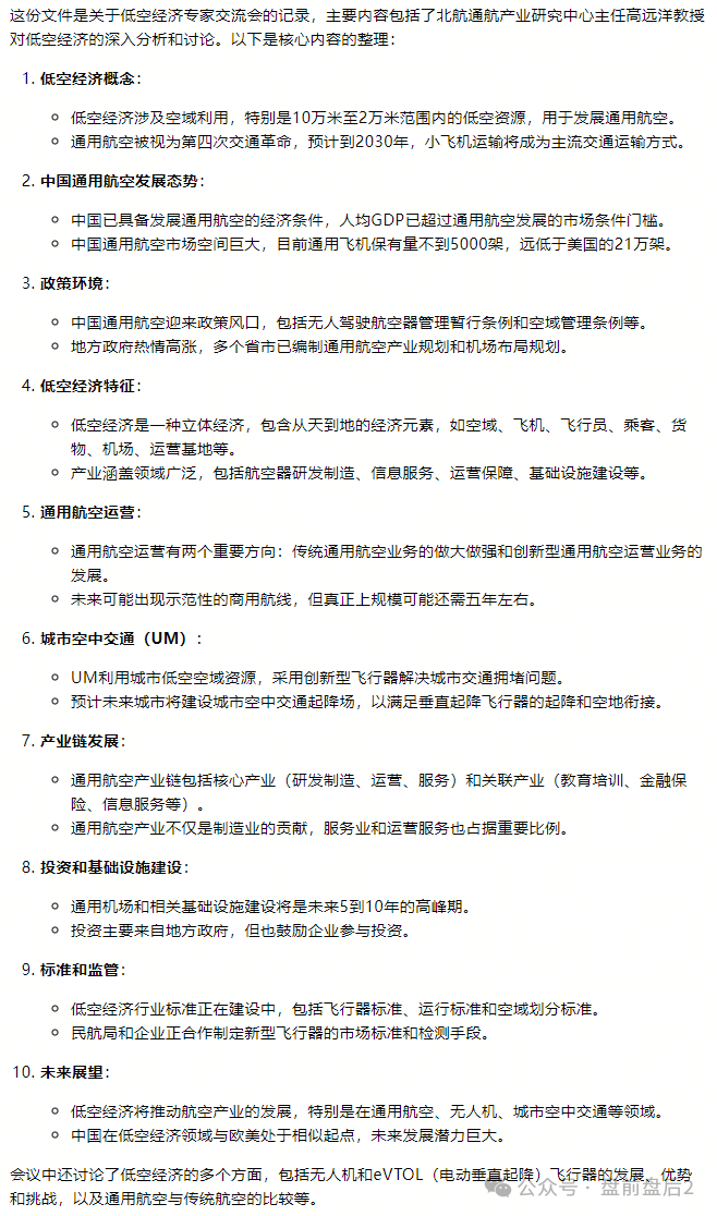
结果群里聊到了低空经济
就和几个球友聊得欢
这个板块是我上周说的,新加入到看好得板块中。
还以为纯题材,可以再等等。
结果最近真一发不可收拾,政策支持和业绩兑现,关键事件,都出来了。
今晚得EH业绩直接给人一种,从题材直接快进到 产业机会得感觉。
是不是进入产业快速发展先不管了,今晚聊完,确实又有进一步得认识 了。
今晚看了很多纪要、录音、公司。
然后写了总结
星球写了个 看法,很长。
有关键公司得看法。
先写了几家得逻辑,有调研 有总结。
后续更新其他得。
里面内容也没有隐藏一些词汇,但这次不直接发gong zhong hao了,发了大概率不被通过得。


周五复盘明天写。。
另外一个号改名了
扫码加入我们

点击上方链接了解更多


