
咨询机构数据显示,户外服饰呈现出较高的景气度。欧容咨询统计的中国户外鞋服市场规模目前在450亿元左右,同比增速在20%左右,并且相比疫情前增长有所提速:魔镜洞察统计的2023年户外服装线上渠道销售规模就达到300亿元左右,同比增长接近翻倍。
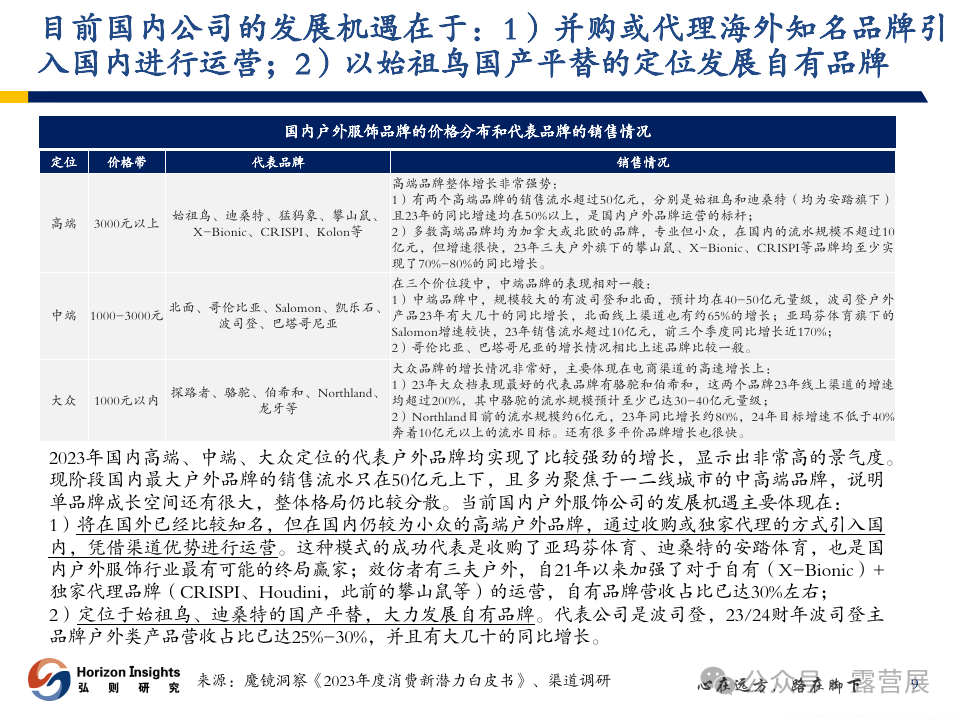
从具体品牌的角度来看,无论是始祖鸟、迪桑特等高端品牌(3000元以上),还是北面、波司登、Salomon等中档定位的品牌(1000-3000元),抑或是骆驼、伯希和等国产平价品牌 ( 1000元以下),2023年均实现了比较强劲的增长。始祖鸟、迪桑特等流水超过50亿元的品牌在23年还能实现50%+同比增长,很多5亿元量级以下的小品牌23年都实现了三位数以上的增长,渠道调研反馈即使是最一般的户外品牌也能实现30%-40%的增长,
近1-2年,各类服饰公司都在加码户外方向。
1)户外渗透率提升,疫情以来,露营、滑雪、徒步、登山等各式户外活动快速兴起,并带来了参与人群的增加。
2)户外服装的“破图”:户外品类的消费场景也在专业户外活动往都市商务和休闲拓展,这有助于拓宽客群,并打开品类的天花板。
1) 将在国外已经比较知名,但在国内仍较为小众的高端户外品牌,通过收购或独家代理的方式引入国内,凭借渠道优势进行运营。这种模式的成功代表是收购了亚玛芬体育、迪桑特的安踏体育,也是国内户外服饰行业最有可能的终局赢家;效仿者有三夫户外,自21年以来加强了对于自有品牌(X-Bionic) +独家代理品牌(CRISPI、Houdimi,此前的攀山鼠等的运营,自有品牌营收占比已达30%左右。近期公司披露的23年业绩预告显示,23年公司实现归母净利润3000-4500万元,同比增长190%-236%,略超预期。
2)定位于始祖鸟、迪桑特的国产平替,大力发展自有品牌,23年这两大品牌在国内的销售流水均已超过50亿元,并且仍有50%+的较快增长,从这个角度来看3000元以下的户外服饰市场有着巨大的空间。代表公司有波司登,23/24财年波司登主品牌户外类产品营收占比已达25%-30%,并且有大几十甚至是翻倍以上的同比增长,带动波司登品牌23/24财年有望实现接近30%的较快增长。













文章来源:搜狐
免责声明:本公众号标注为转载的文章来自互联网,版权归原作者所有,仅供学习参考之用,禁止用于商业用途。如有侵权请联系后台删除,本公众平台将不承担任何责任。


