
行业概况
破碎筛分设备是一种可将开采得到的岩石破碎,并按一定规格进行筛分的机械设备。为满足各种基本建设工程对碎石的需求,破碎筛分设备已成为一种不可缺少的施工设备。

成套的破碎、筛分设备(破碎筛分成套生产线)由给料机、各级破碎机和振动筛、输送机和贮存设施等单元有机组成,同时还会根据客户的实际需求搭配各类辅助设备,如除尘、清洗设备等。物料由振动给料机送到一级破碎机(如颚式破碎机、旋回式破碎机等)进行粗破,粗破后的物料由胶带输送机送至下一级的破碎设备(如圆锥式破碎机、冲击式破碎机等)进行细破,再被输送到振动筛进行筛分,达到成品粒度要求的物料由成品输送带输出即为成品;未达到成品粒度要求的物料从振动筛返回细破程序重新加工,形成闭路多次循环。

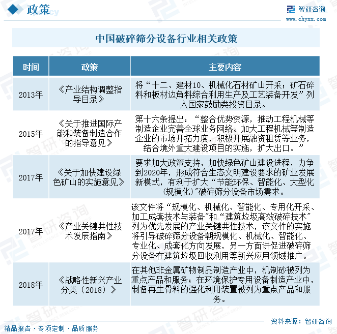
近年来随着我国经济的腾飞和制造业的快速发展,对原材料的需求持续增长,这使得对破碎筛分设备的性能和质量要求越来越高。对此政府也出台了一系列相关政策,旨在提高行业整体规范要求,鼓励行业快速发展,促使行业快速实现国产化、智能化、规模化。

破碎筛分设备行业上游包括基础冶金及控制设备供应商。涵盖钢材和以钢材为主要原材料的铸锻件、轴承等,以及电机、控制柜等设备。上游行业稳定的供求局面为破碎筛分设备行业的生产经营提供了保障。破碎筛分设备行业的下游主要为砂石、矿山和环保等领域。近年来,随着我国工业化、城镇化建设的不断推进,砂石骨料作为混凝土及砂浆的基础材料,在建筑、交通、水利等基础设施建设中被大量使用,为破碎筛分设备行业的快速发展创造了有利条件。破碎筛分设备下游行业因破碎筛分物料特点的不同,对设备也提出了不同的要求。

破碎筛分设备下游主要应用领域为砂石行业。我国虽然是全球上最大的砂石生产国,但“砂石荒”现象仍然存在,尤其是在国家放开疫情后,全国各地复工率提升,砂石供应偏紧,市场价格一路上涨。根据数据显示,2021年我国砂石产量为201.2亿吨,同比增长2.13%。


发展现状
国内巨大的矿产资源储量和数量庞大的低品位矿的开发需要通过大量先进的破碎筛分设备来提高选矿厂的洗选效率,这将对破碎筛分设备在矿业行业的应用发挥良好的拉动作用,其市场需求将随着金属储备资源的开采利用而逐步体现;近年来随着建筑垃圾资源化利用等环保行业逐步兴起,破碎筛分设备环保应用市场空间巨大。2022年中国破碎筛分设备产量为5.49万台,需求量为5.27万台。随着下游砂石骨料行业的转型升级,具有定制化、成套化、规模化、节能环保等优势的破碎筛分成套设备(生产线)的市场需求将快速增长,市场均价呈上升态势,2022年中国破碎筛分设备市场均价为70.5万元每台。

相关报告:智研咨询发布的《2024-2030年中国破碎筛分设备行业市场发展规模及投资机会分析报告》
近年来,我国经济的快速发展,工业化和城镇化的不断推进以及基础设施建设的持续投入,对煤矿、金属矿及非金属矿等资源的需求不断增长,刺激了矿石采选行业的固定资产投资,使我国破碎筛分设备行业得到快速发展。总的来看,由于经济波动,矿山开采与建筑行业存在一定的波动性,导致破碎筛分设备行业市场规模也存在一定波动性,但总体呈现出稳定上升态势,2022年我国破碎筛分设备市场规模达到了368.76亿元,同比增长5.72%。其中机制砂领域占比65.05%、金属矿石及其他领域占比34.95%。


竞争格局
现阶段我国破碎筛分设备行业已具备一定规模,虽然也涌现出部分具有一定竞争实力的优势企业,但就整体行业而言,中小企业仍是主流,产业集中度不高。此外,我国中低端破碎筛分单机设备同质化现象较为严重。目前我国以公司和黎明重工、上海世邦、沈阳顺达、北方重工等为代表的本土一线品牌已占领了国内破碎筛分成套设备生产领域的部分中高端市场,并逐步形成了对外资品牌和进口产品的替代;以浙江双金、广州华扬等为代表的本土其它品牌凭借自身优势也各自抢占了一定的区域市场份额,成长潜力颇佳;大量的三四线企业围绕中低端市场展开激烈的竞争。


发展趋势
1、设备技术研发向高端化、标准化、智能化方向发展
未来,矿山机械设备的制造技术将与新一代信息技术等高端技术不断融合,在矿山机械设计、研发、开采、存储、运送过程中建立完善的数字化与智能化体系,进而提高机械设备的运转效率;此外,行业将建立更为通用的设备制造标准,并着力解决设备的易维护性,促进矿产能源的开采效率稳步提升,以便更好地服务于终端客户。
2、将节能环保技术与设备融合,响应“绿色矿山”国家战略
随着国家对于“碳达峰、碳中和”环保目标的高度重视,未来将加大对节能低碳、防尘和降噪等污染防治技术的研发投入,加强除尘装置和降噪装置与现有破碎筛分设备产品的融合,以降低设备能耗。
3、行业集中度提升,设备向“大型化”、“智能化”不断升级
随着建设绿色矿山的逐步落实与实施,大中型矿山将成为下游行业主流,因此需要的设备也是大型化、智能化设备。大型设备能够满足下游客户扩大生产规模、降低生产成本、减少能耗等方面的需求。因此,本行业设备也将朝着“大型化”、“智能化”不断迈进。
4、从整机向成套转变,提供成套设备整体解决方案
由于整机设备多为标准化生产,而成套设备则要根据客户的现场地形、产量需求、岩石性质、成品规格等一系列因素做整体的定制化方案设计,使其能够在环保、安全、能耗、成本、产量上取得最优结果,因此对设备制造商提出的要求显著提升。可以预见的是,集设计、制造、服务于一体的整体解决方案将是未来破碎筛分设备行业发展的主要趋势。
●以上数据及信息可参考智研咨询(www.chyxx.com)发布的《2024-2030年中国破碎筛分设备行业市场发展规模及投资机会分析报告》。
● 智研咨询是中国产业咨询领域的信息与情报综合提供商。公司以“用信息驱动产业发展,为企业投资决策赋能”为品牌理念。为企业提供专业的产业咨询服务,主要服务包含精品行研报告、专项定制、月度专题、可研报告、商业计划书、产业规划等。提供周报/月报/季报/年报等定期报告和定制数据,内容涵盖政策监测、企业动态、行业数据、产品价格变化、投融资概览、市场机遇及风险分析等。
● 您可以关注【智研咨询】公众号,每天及时掌握更多行业动态。
智领产业
研判未来
智研推荐丨
2023年中国菠萝产业现状及发展前景分析研究报告
智研推荐丨
2023年中国半导体设备产业现状及发展趋势研究报告
智研推荐丨
2024年中国建筑材料产业现状及发展趋势研究报告
智研推荐丨
2023年中国工业机器人行业现状及发展趋势研究报告
智研推荐丨
2023年中国茶油产业现状、问题及发展对策研究报告

文章转载、引用说明:
智研咨询推崇信息资源共享,欢迎各大媒体和行研机构转载引用。但请遵守如下规则:
1.可全文转载,但不得恶意镜像。转载需注明来源(智研咨询)。
2.转载文章内容时不得进行删减或修改。图表和数据可以引用,但不能去除水印和数据来源。
如有违反以上规则,我们将保留追究法律责任的权力。


