免责声明

焦化绿色低碳技术推荐
★专注焦化废水治理16年!
★脱硫废液资源化制硫酸,无稀酸排放技术
★目前国内最大的煤化工清理公司
★焦炭改质剂:提高热强度5-8个,降低配煤成本30-50元/吨焦
★焦化VOCs、甲醇VOCs分级治理、零排放技术
★专注气柜,专业品质。
★焦油水分会下降,喹啉不溶物也会相对减少;焦油水分下降达60%。
★工业循环水提高浓缩倍数,电除垢节水技术


环大气〔2024〕5号 | |||
推进实施焦化行业超低排放是推动行业绿色低碳高质量发展、助力深入打好蓝天保卫战的重要举措。为贯彻落实《中共中央 国务院关于深入打好污染防治攻坚战的意见》《中共中央 国务院关于全面推进美丽中国建设的意见》《国务院关于印发〈空气质量持续改善行动计划〉的通知》等有关要求,加强对各地工作指导,高质量推进焦化行业超低排放改造,提出以下意见。
一、总体要求
以习近平新时代中国特色社会主义思想为指导,深入贯彻党的二十大精神,全面落实习近平生态文明思想和全国生态环境保护大会精神,坚持精准、科学、依法治污,更多运用市场化、法治化手段,更好发挥政府作用,推进实施焦化行业超低排放,提升焦化行业全工序、全流程大气污染治理水平,推动行业绿色低碳转型升级, 促进空气质量持续改善,为深入打好污染防治攻坚战提供有力支撑。
坚持系统提升,协同增效。统筹推进焦化行业超低排放改造和行业碳减排行动,优化调整产业、用能、运输结构,坚持源头防控、过程管控、末端治理系统提升,实现减污降碳协同增效。
坚持突出重点,分步推进。以改善空气质量为核心,以挥发性有机物(VOCs)、氮氧化物(NOx)等多污染物协同减排为重点,在大气污染防治重点区域(以下简称重点区域)率先推进,综合考虑技术、经济、市场等条件,确定分区域、分阶段改造任务。
坚持分类管理,综合施策。根据行业生产及排放特征,对有组织排放、无组织排放和物料产品运输分类提出指标限值和管控措施;综合采取税收、价格、金融、环保等政策,多措并举推动实施。
坚持企业主体,政府引导。强化企业主体责任,合理选择改造技术路线,严把工程质量,加强运行管理;更好发挥政府作用,形成有效激励和约束,增强服务意识,营造公平竞争、健康有序的发展环境。

推动实施焦化企业(含半焦生产)超低排放改造。
到 2025 年底前,重点区域力争 60%焦化产能完成改造;
到 2028 年底前,重点区域焦化企业基本完成改造,全国力争 80%焦化产能完成改造。
已完成超低排放改造的钢焦联合企业,要对标对表、查缺补漏,确保焦化工序按期达到本意见要求。
二、指标要求
焦化企业超低排放是指所有生产环节(备煤、炼焦、熄焦、焦处理、煤气净化、化学产品深加工等生产环节,以及物料产品储存运输)的大气污染物有组织排放、无组织排放及运输过程达到超低排放要求。控制指标和措施要求如下。
(一)有组织排放控制指标。
在基准含氧量 8%的条件下,焦炉烟囱废气颗粒物、二氧化硫、氮氧化物、非甲烷总烃、氨排放浓度小时均值分别不高于 10mg/m3、30mg/m3、150mg/m3、100mg/m3、8mg/m3;生产废水处理设施非甲烷总烃浓度小时均值不高于 100mg/m3。
其他污染源颗粒物排放浓度小时均值不高于 10mg/m3,具体指标要求见附表 1。
达到超低排放的焦化企业每月至少 95%以上时段排放浓度小时均值满足上述要求。
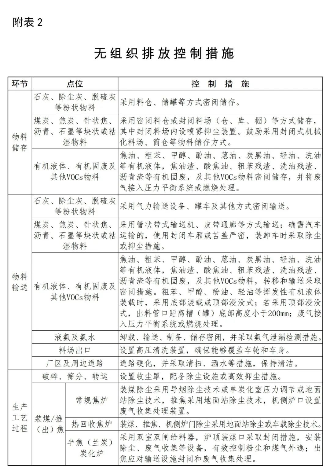
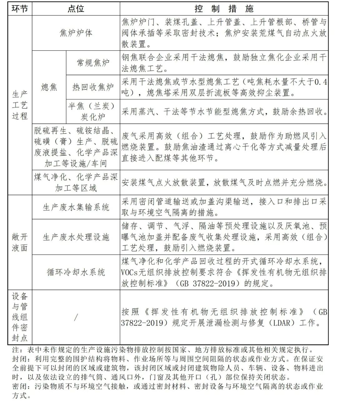
(二)无组织排放控制措施。
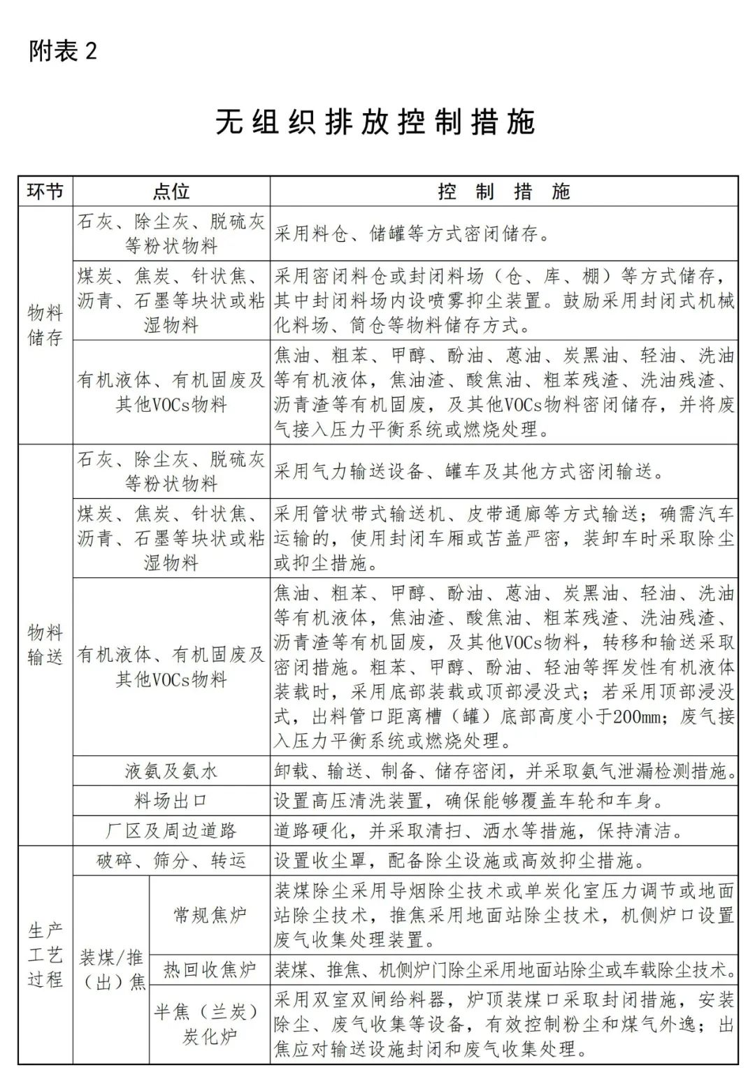
物料储存、物料输送、生产工艺过程、敞开液面等无组织排放源,在保障安全生产的前提下,采取密闭、封闭等有效控制设施。无组织排放控制设施与生产设施同步正常运行,产尘点及生产设施无可见烟粉尘外逸,厂区整洁无积尘、无明显异味。具体要求见附表 2。
(三)清洁运输要求。
进出企业的物料和产品采用铁路、水路、管道、管状带式输送机、皮带通廊等清洁方式运输比例不低于 80%;达不到的企业,汽车运输部分全部采用新能源或国六排放标准车辆。
重点区域企业清洁运输比例达不到 80%的部分采用新能源汽车替代(2025 年底前新能源汽车替代比例不低于 60%),其他运输部分全部采用新能源或国六排放标准车辆。
厂内使用新能源运输车辆(2025 年底前可采用国六排放标准车辆)。
非道路移动机械原则上采用新能源,无对应产品的满足国四及以上排放标准(2025 年底前可采用国三排放标准非道路移动机械)。
危化品运输等特种车辆可采用国五及以上排放标准车辆(燃气车辆达到国六排放标准)。
三、重点任务
严把环境准入关,坚决遏制违规新增产能,重点区域严禁新增焦化产能,鼓励地方制定焦化行业产能置换办法。
推进新改扩建(含搬迁)焦化项目按超低排放水平建设。
推动现有焦化企业实施钢焦融合、兼并重组。
合理控制半焦(兰炭)产业规模,逐步向工业园区或优势企业集中,陕西、新疆等省(区)相关部门制定半焦(兰炭)企业转型升级方案。
落实《产业结构调整指导目录》(2024 年本),依法依规淘汰落后产能,鼓励有条件的地区制定标准更高的落后产能淘汰政策。
发挥环保、能耗、质量、安全、物耗、水耗等标准作用,引导能耗高、排放强度大的低效产能有序退出。
列入淘汰退出计划的企业或设施不再要求实施超低排放改造。
各地要围绕空气质量改善需求,把握好节奏和力度,高质量推进焦化行业超低排放改造。
重点针对 VOCs 无组织排放治理、清洁运输等薄弱环节为企业做好服务和指导,帮助企业协调解决铁路专用线建设、换电站建设等清洁运输重大事项。
因厂制宜选择成熟适用的环保技术。强化源头控制,鼓励焦炉采用分段(多段)燃烧、炉内废气循环、单孔炭化室压力调节等技术。
采用成熟稳定的污染治理技术,除尘采用高效电除尘、袋式除尘、滤筒除尘等技术;脱硫实施增容提效改造等措施,提高运行稳定性;脱硝采用选择性催化还原(SCR)、活性炭(焦)等高效技术;通过建设备用设施或多仓室改造等措施有效减少治理设施检修时污染物排放。
在保障安全生产的前提下,无组织排放控制采用密闭、封闭等有效治理措施。鼓励采用机械化料场、筒仓等物料储存方式, 产尘点按照“应收尽收”原则合理配置废气收集设施,优化收集风量。安装煤气自动点火放散装置,避免直接放散。
加强 VOCs 全过程治理。
焦炉采取正压密封、砖缝灌浆、陶瓷焊补等源头控制措施减少炉墙串漏。各类储罐(槽、池)以及有机液体装载点位收集的高浓度 VOCs 废气接入压力平衡系统或燃烧处理;
脱硫再生、硫铵结晶、硫磺(膏)生产、脱硫废液提盐、焦油渣干化、生产废水处理、化学产品深加工等设施或车间收集的低浓度 VOCs 废气采用高效(组合)工艺处理,鼓励引入燃烧装置。
半焦炉装煤采取有效措施控制无组织逸散,采用蒸汽、干法等节能环保型熄焦方式,加强出焦输送设施封闭和废气收集处理。
加强清洁运输改造,煤炭、焦炭等大宗物料和产品中长距离运输优先采用铁路或水路,短途接驳和厂内物料转运优先采用管状带式输送机或皮带通廊;
优化厂内总图布置,合理规划物料输送路线, 减少厂内物料二次倒运和汽车运输量。
鼓励企业在超低排放改造时统筹开展减污降碳和清洁生产改造,积极探索污染物和温室气体协同控制工艺技术,到 2025 年,完成 4.6 亿吨焦化产能清洁生产改造。
引导焦化产业链向下游高附加值精细化工产品延伸。鼓励采用蒸汽加热或电加热替代煤气管式炉。
推广应用干法熄焦、上升管余热回收、循环氨水及初冷器余热回收等减污降碳技术。严格执行焦化行业能源消耗限额要求,在规定时限内将能效基准水平以下焦炭产能清零,力争达到能效标杆水平。
采取焦炉煤气高效综合利用措施,加强煤气管网生产调度管理,提高煤气利用率。
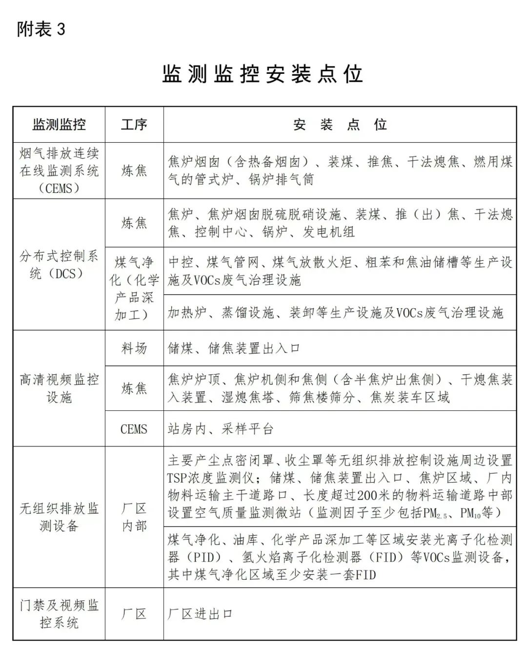
实施超低排放改造的企业,可通过全面加强污染物排放自动监测、过程监控和视频监控设施建设等方式自证稳定达到超低排放要求,包括以下措施:
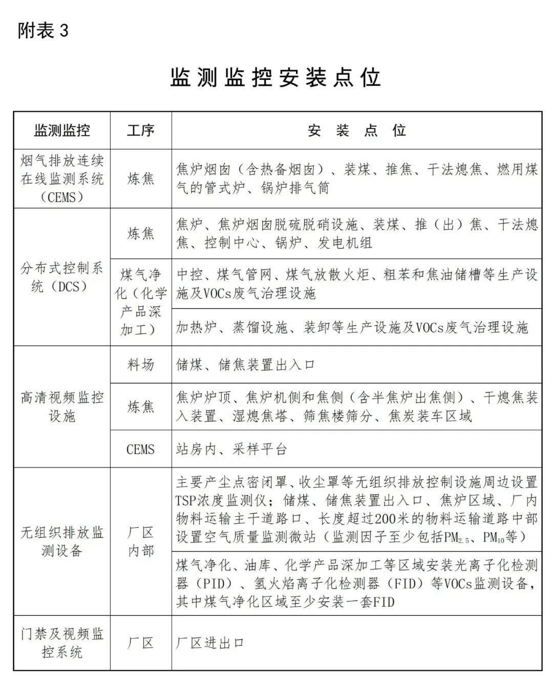
主要排放口和燃用煤气的管式炉安装自动监控设施,与生态环境部门联网并验收,焦炉烟囱(含热备烟囱)增加非甲烷总烃和氨排放自动监测;
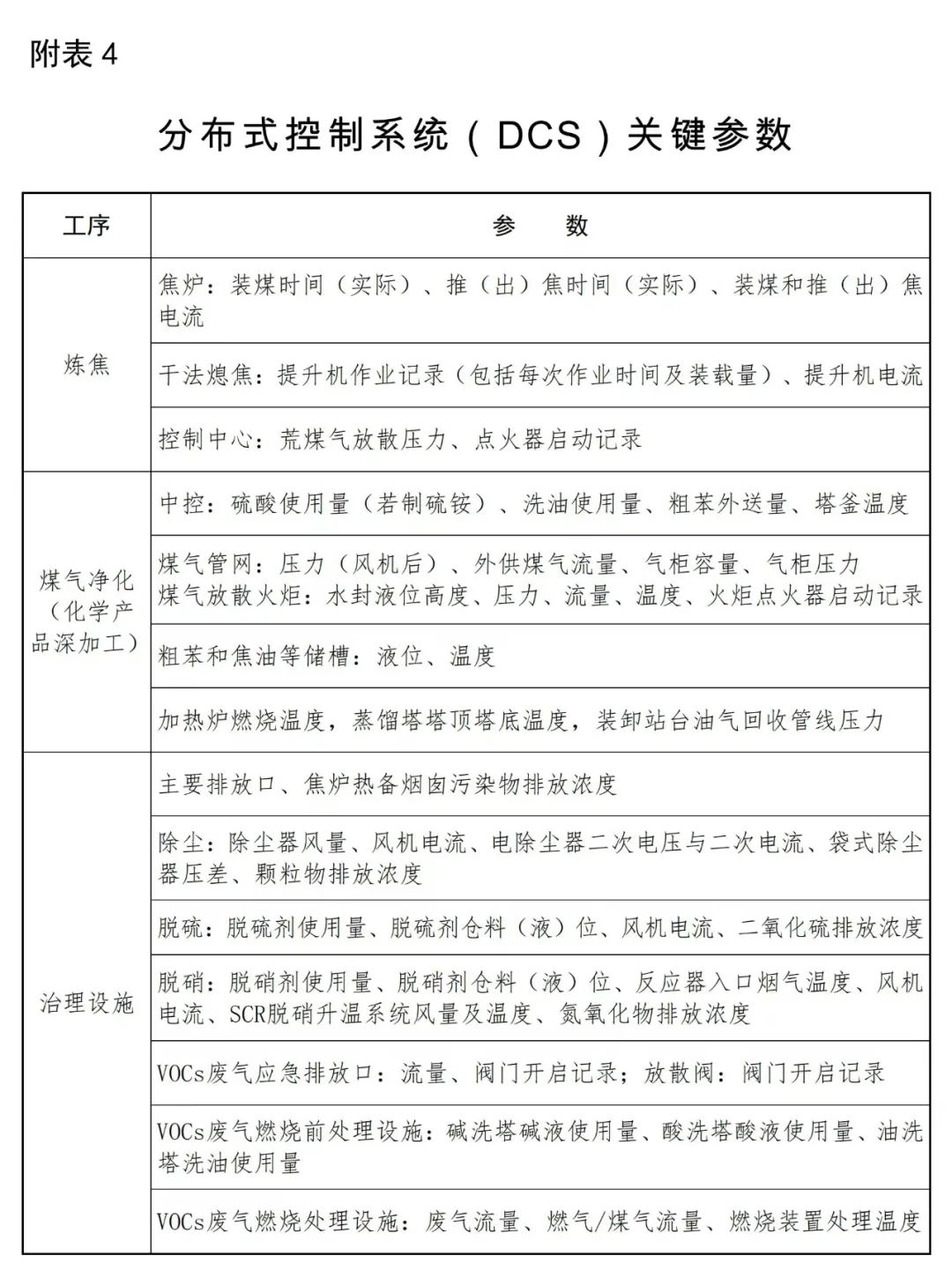
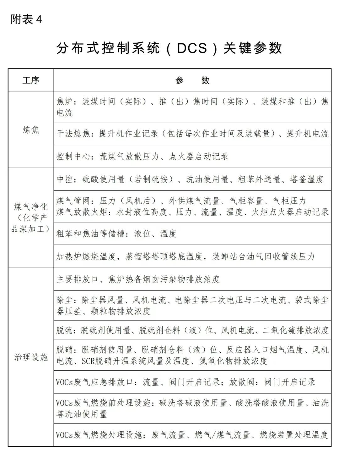
主要生产装备和污染治理设施安装分布式控制系统(DCS),重点环节安装高清视频监控设施,关键点位布设空气质量监测微站;
建设全厂环境管控平台,记录有组织排放、无组织排放相关监测监控和治理设施运行情况,以及清洁运输情况;
自动监测、DCS 系统等数据至少保存五年以上,高清视频监控数据至少保存一年以上。具体要求见附表 3、4。
加强运行管理。建立定期巡检工作机制,加强炉门清理与泄漏修复管理,根据产尘点距离合理设置捕集装置。
采取合理控制脱硝剂用量,优化反应温度、反应区间和停留时间等有效措施控制氨逃逸。
加强生产组织管理和设备维护,降低推焦除尘风机、焦炉烟囱风机和煤气鼓风机等事故检修频次,减少非正常工况污染物排放。
严禁采用未达标的生产废水直接熄焦。规范开展设备与管线组件泄漏检测与修复(LDAR),提高动静密封点精细化管理水平。
加强全厂环境管控平台数据动态分析和预警应用。
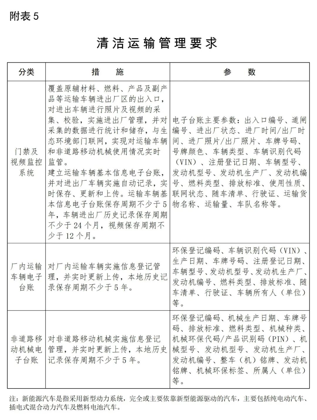
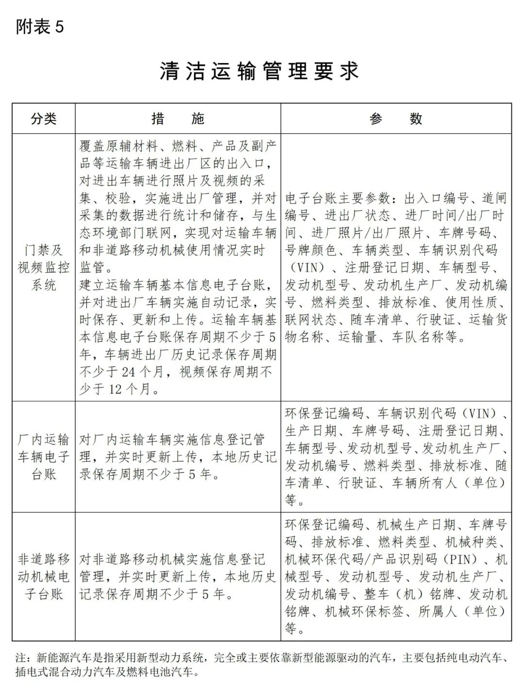
强化运输管理。配备专职人员加强运输管理,建设门禁及视频监控系统,以及进出厂运输车辆、厂内运输车辆、非道路移动机械电子台账。具体要求详见附表 5。
鼓励与供车单位、原辅材料供货单位及产品购买单位签订车辆排放达标保证书、增加相应合同条款、
提供运输车辆年检合格证明等方式实现车辆合规管理。
完善管理制度。建立健全企业环保管理机构,设置环保专职人员;建立企业环保设施检修与维护、环境监测、环保监督与考核、环保应急预案等管理制度;
按照排污许可技术规范要求,规范、准确、完整记录环境管理台账,如实反映生产设施、污染治理设施运行情况。
四、政策措施
焦化企业达标排放是法定责任,超低排放是鼓励导向,对于达到超低排放要求的焦化企业加大支持力度。
(一)加大经济政策支持力度。
地方可根据实际情况,对符合条件的超低排放改造项目给予支持。按照环境保护税法有关规定, 对实现超低排放的焦化企业给予税收优惠。
落实购置环境保护专用设备企业所得税抵免优惠政策。
鼓励银行机构给予焦化企业信贷支持用于超低排放改造,支持符合条件的企业发行债券进行直接融资, 募集资金用于超低排放改造等领域。
通过全国碳排放权交易市场, 对在超低排放改造时统筹开展减污降碳改造,实现减少温室气体排放的企业形成正向激励。
(二)实行差别化环保管理政策。
充分发挥标杆企业引领示范作用,对于已完成超低排放改造并公示的焦化企业,可开展 A 级绩效评级工作;完成 A 级绩效评定的,重污染天气预警期间可采取自主减排措施。
未按时限要求完成超低排放改造的焦化企业,重污染天气预警期间依法严格落实应急减排措施。
已评定为 A 级的企业可对照超低排放指标要求进行改造。
推动建立统一的高耗能行业阶梯电价制度,鼓励有条件的地区制定基于污染物排放、能耗、温室气体排放的信贷金融等政策。
(三)加强技术支撑。
研究制定焦化行业超低排放改造相关技术指导文件,修订炼焦化学工业大气污染物排放标准。鼓励焦炭产能大省出台地方排放标准,制定半焦(兰炭)企业清洁生产评价标准。
支持焦化企业与高校、科研机构、环保工程技术公司等合作, 创新节能减排技术。
鼓励国家生态环境科研院所联合行业协会等搭建焦化企业超低排放改造交流平台,促进成熟先进技术推广应用。
五、实施保障
(一)加强组织实施。
生态环境部会同国家发展改革委、工业和信息化部、财政部、交通运输部等组织实施本意见,有关部门各司其职、各负其责、密切配合、形成合力,加强对地方工作指导, 及时协调解决推进过程中的困难和问题。
生态环境部建立焦化行业超低排放改造管理台账。
各地要加强组织实施,做好监督、管理和服务工作。各省(区、市)相关部门制定本地焦化行业超低排放改造计划,确定改造任务并细化落实到具体项目,明确完成时间,于2024 年 6 月底前报送生态环境部、工业和信息化部。
(二)强化企业主体责任。
焦化企业是实施超低排放改造的责任主体,要按照国家和地方有关要求制定具体工作方案,力求做到企业领导真重视、资金真投入、实施真工程、管理水平真提升,确保按期高质量完成改造任务,实现治理设施长期连续稳定运行。
在环保治理工程建设和运行过程中,要严格执行安全管理有关规定, 切实落实企业安全生产主体责任。
大型钢铁、焦化企业集团要发挥表率作用,及时将改造目标任务分解落实,力争提前完成。
(三)严格评价管理。
生态环境部会同有关部门,按照各省(区、市)焦化行业超低排放改造计划方案,每年对上一年度超低排放改造完成情况进行评价。
企业完成超低排放改造并累计稳定运行一个月后,可自行或委托有资质的监测机构和有能力的技术机构,严格按照指标要求和相关技术文件开展评估监测。
稳定达到超低排放要求的,可报送当地生态环境、工业和信息化等部门。
鼓励行业协会发挥桥梁纽带作用, 指导企业开展超低排放改造和评估监测工作。
(四)强化监督管理。
对已完成超低排放改造的企业,加强事中事后监管,建立动态监督管理台账,组织“双随机”检查,对不能稳定实现超低排放的,及时调整出动态管理名单,视情节取消相关优惠政策,并向社会公开。
对超标排污企业、未按证排污企业, 依法依规处罚;对弄虚作假、偷排偷放等违法行为,依法严厉打击, 涉嫌犯罪的移送司法机关。
(五)加强宣传引导。
做好政策解读和宣贯,营造有利于开展焦化行业超低排放改造的良好舆论氛围,增强企业责任感和荣誉感。各级有关部门要积极跟踪相关舆情动态,及时回应社会关切,宣传报道地方和企业的优秀做法。
附表:
1.有组织排放指标限值
2.无组织排放控制措施
3.监测监控安装点位
4.分布式控制系统(DCS)关键参数
5.清洁运输管理要求





来源:生态环境部 整理:生态环境学习
免责声明

焦化绿色低碳技术推荐
★专注焦化废水治理16年!
★脱硫废液资源化制硫酸,无稀酸排放技术
★目前国内最大的煤化工清理公司
★焦炭改质剂:提高热强度5-8个,降低配煤成本30-50元/吨焦
★焦化VOCs、甲醇VOCs分级治理、零排放技术
★专注气柜,专业品质。
★焦油水分会下降,喹啉不溶物也会相对减少;焦油水分下降达60%。
★工业循环水提高浓缩倍数,电除垢节水技术