

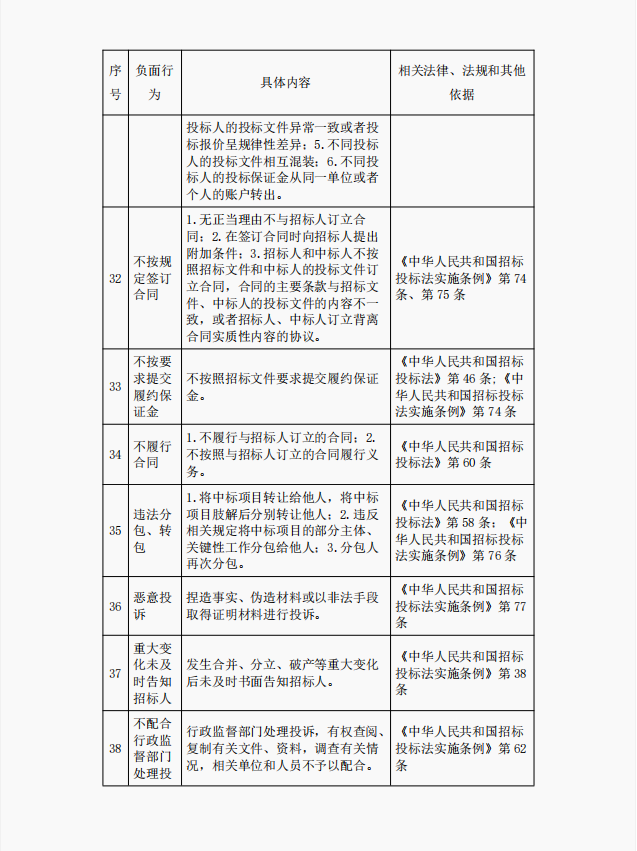
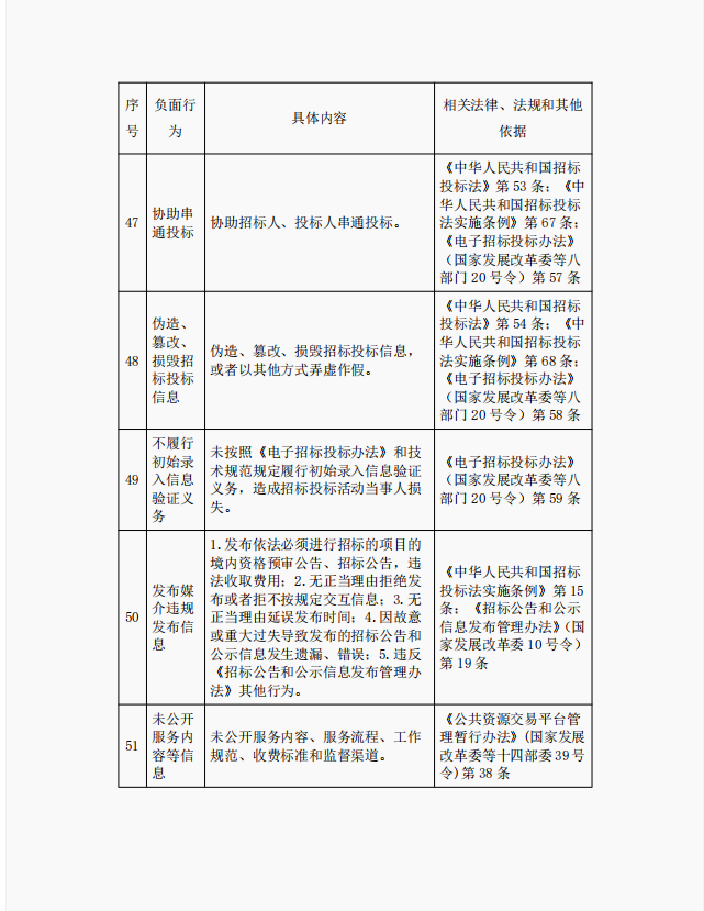
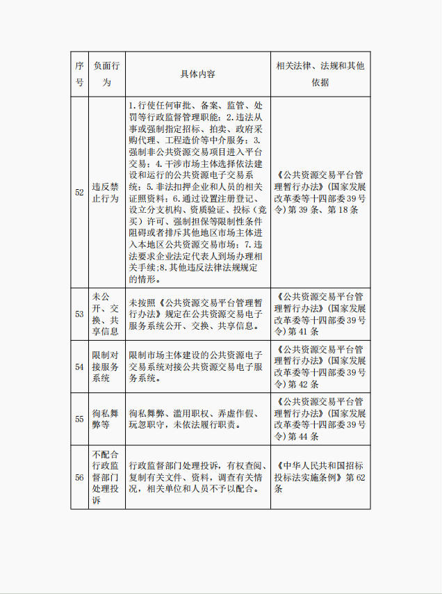
近日,北京市发展和改革委员会、北京市经济和信息化局、北京市规划自然资源委员会、北京市住房城乡建设委员会、北京市城市管理委员会等11部门联合印发了《关于印发北京市工程建设项目招标投标负面行为清单的通知》(京发改规〔2023〕14号》)。《关于印发北京市工程建设项目招标投标负面行为清单的通知》便于招标人及招标代理机构、投标人、评标委员会、公共资源交易平台运行服务机构等招投标活动参与方高效了解掌握招投标活动中的负面行为,营造规范有序、公开透明的公共资源交易市场环境。《关于印发北京市工程建设项目招标投标负面行为清单的通知》设置了参与招投标活动的招标人、招标代理机构及相关人员,投标人,评标委员会及成员,公共资源交易平台运行服务机构及相关人员共56项负面行为。招标人、招标代理机构及相关人员共包括不按规定招标或规避招标、不按规定发布公告文件、限制和排斥潜在投标人、公示与时限不按规定等25项负面行为;投标人包括不符合要求参与投标、低于成本价竞标、不按规定签订合同等13项负面行为;评标委员会及成员包括不按规定开展评标、收受财物或好处、透露有关评标情况等4项负面行为;公共资源交易平台运行服务机构及相关人员包括电子招投标系统不满足相关功能要求、存在限制或排斥潜在投标人、指定购买工具软件等14项负面行为。据了解,《关于印发北京市工程建设项目招标投标负面行为清单的通知》将按照制定依据的变化建立动态调整机制,招投标领域法律法规调整修改后,将及时做好《关于印发北京市工程建设项目招标投标负面行为清单的通知》》调整工作,并同步向社会公开。以下为原文
北京市发展和改革委员会等11部门关于印发北京市工程建设项目招标投标负面行为清单的通知
京发改规〔2023〕14号
各有关单位:
为贯彻落实《北京市全面优化营商环境助力企业高质量发展实施方案》(京政办〔2023〕8号)文件精神,进一步优化招标投标领域营商环境,规范工程建设项目招标投标各参与方行为,根据《中华人民共和国招标投标法》《中华人民共和国招标投标法实施条例》等招标投标领域有关法律法规,结合我市实际,制定了《北京市工程建设项目招标投标负面行为清单》,现印发给你们,请遵照执行。
北京市发展和改革委员会
北京市经济和信息化局
北京市规划和自然资源委员会
北京市住房和城乡建设委员会
北京市城市管理委员会
北京市交通委员会
北京市水务局
北京市农业农村局
北京市商务局
北京市广播电视局
北京市园林绿化局
2023年12月29日













公司主营:全过程工程咨询 工程招标代理 政府采购代理 工程造价咨询 工程审计 工程监理 工程项目管理 司法鉴定 BIM咨询 E键通电子交易平台等服务
邮箱:SDJXGCZX@126.com
业务合作请垂询:0531-69980066
地址:山东省济南市经十路24586号凯旋中心14楼