2024年企业资质等级评审工作进行中
抓住机遇,积极申报
冶金、机电、环保、铸造、耐火材料运维、维修改造资质证书由中机维协冶金分会依据《冶金设备运维、维修与改造企业服务能力评价规范》(发布稿)、《中国机电装备维修改造企业资质评审标准》、《冶金设备检修资质现场评审细则》、《机电装备检修资质现场评审细则》以及其他相关资质证书管理文件的规定,结合国家及行业内服务型企业能力规范及标准,对企业从技术能力、管理水平、服务理念等各方面进行综合分析、评价、判断并做出的认证。只有企业各项能力达到或者高于全部标准、规范,而且遵纪守法,诚信经营的企业才能颁发的资格证书。该证书是企业软、硬件实力的有效体现,是企业从事冶金设备(机电装备)维改、运维行业的一个身份和能力的有效证明。
资质证书办理周期3-6个月,具体时间由企业配合程度决定。
经过初审、现场审核、复审通过的企业,由中国机电装备维修与改造技术协会冶金分会统一颁发证书。
关于申报:冶金设备运维、维修改造资质证书

由中机维协冶金分会提出并组织起草的《冶金设备运维、维修与改造企业服务能力评价规范》(T/CAMER 005—2020)团体标准,自2020年3月15日已正式实施。

证书



01
冶金设备运维、维修与改造企业资质分类:
附 录 A
(规范性附录)
有色金属冶金范围
序号 | ||
附 录 B
(规范性附录)
黑色金属冶金范围
附 录 C
(规范性附录)
通用冶金设备范围
说明:
1.本目录为目前冶金常用设备的运维、维修、改造推荐性产品目录,本目录根据冶金设备技术进步和冶金设备使用部门的要求不断进行动态调整,除下表外还包括其它依据法律、法规实行维修行政许可的产品。
2.申请资质证书时,按照系统分类为单位申报,申请单位根据自身业务范围,可选取一个系统内的多个设备项目。(例如:炼铁设备:冷却壁、送风装置、铁水罐、铸铁机等)
02
冶金设备运维、维修与改造企业资质分级:
按照企业所能提供的服务项目及自身规模,冶金设备运维、维修与改造企业服务能力分为AAA级、AA级、A级三个级别
03
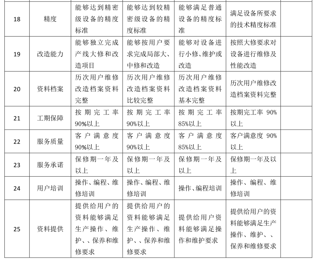
企业服务能力等级综合评价



证书申办热线:
刘文青:15031180999
刘文娟:15131150999


