《加工食品基本术语和分类 第2部分:加工食品分类》这项标准是根据国家标准化管理委员会的要求,由全国食品工业标准化技术委员会(SAT/TC 64)负责起草的。其目的是为了统一加工食品的分类方法,提高食品行业的标准化水平,从而保证食品的安全性、卫生性和可追溯性,同时也促进了食品行业的健康发展。
目的与意义
统一性与协调性:通过制定统一的分类标准,解决了不同地区、不同生产企业之间在加工食品分类上的差异,便于行业内外的沟通和交流。
适用性与规范性:标准的制定基于广泛的行业意见收集和科学的分析方法,确保了其适用于国内外的加工食品分类,提高了食品行业的管理水平和产品质量。
主要内容
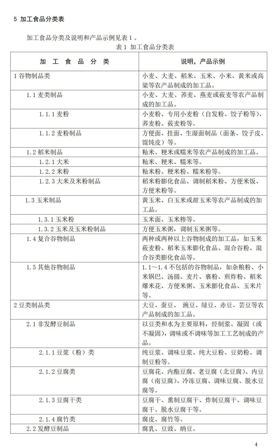
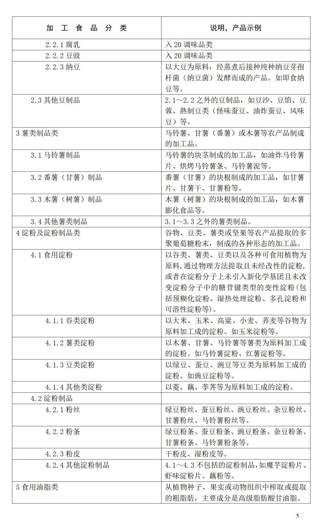
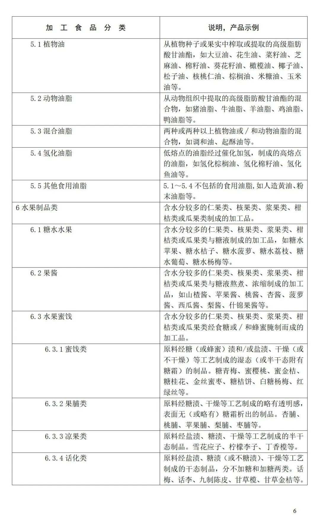
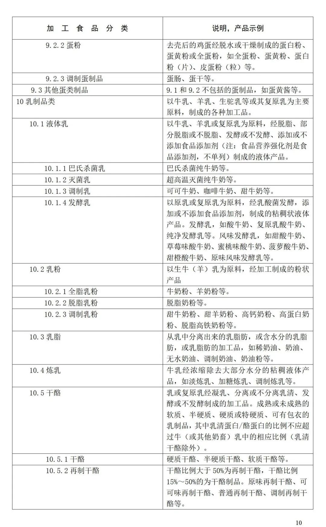
分类原则与方法:依据加工食品的原料、产品性质或加工工艺进行分类,采用层级分类法,包括大类、中类和小类的划分。
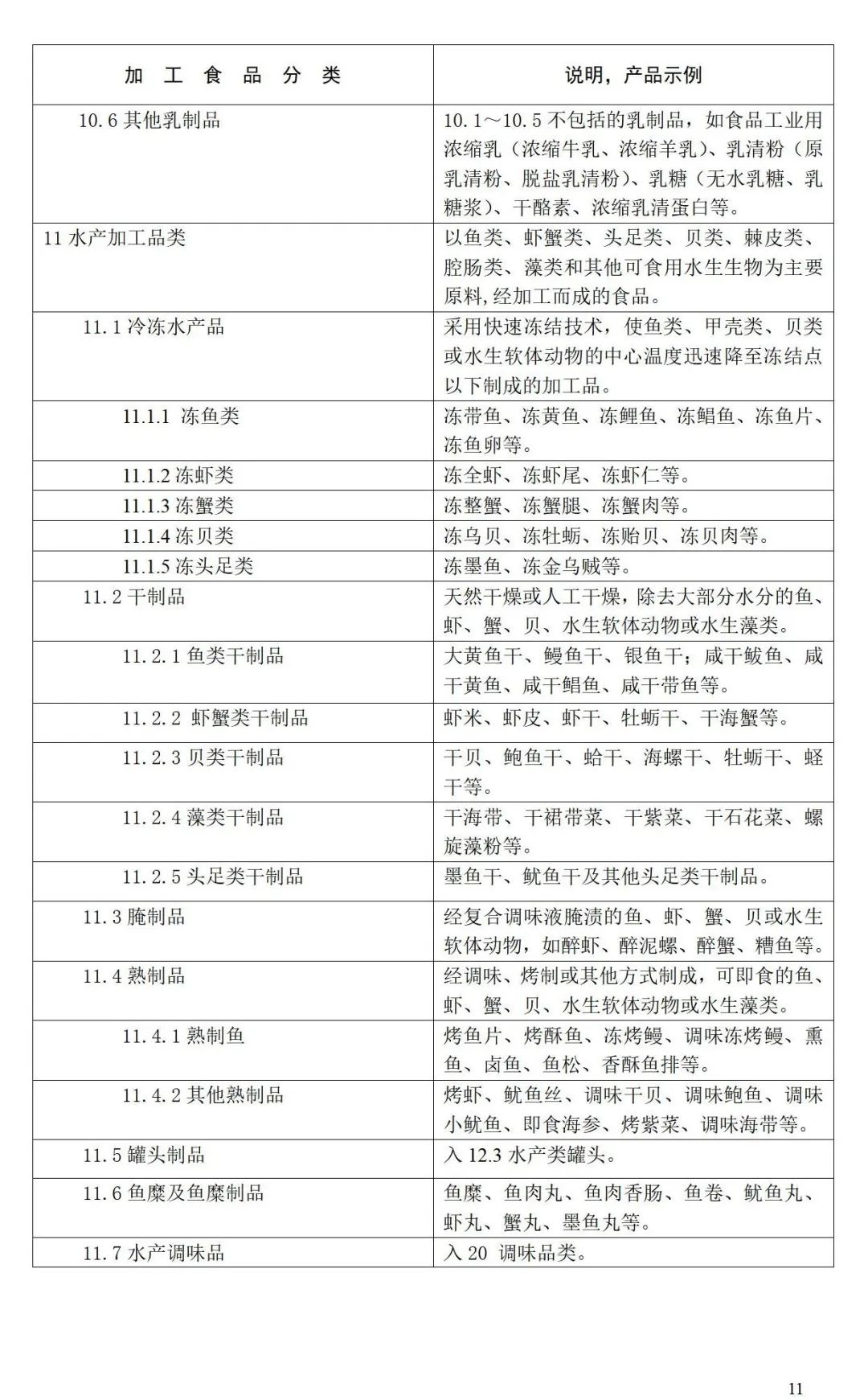
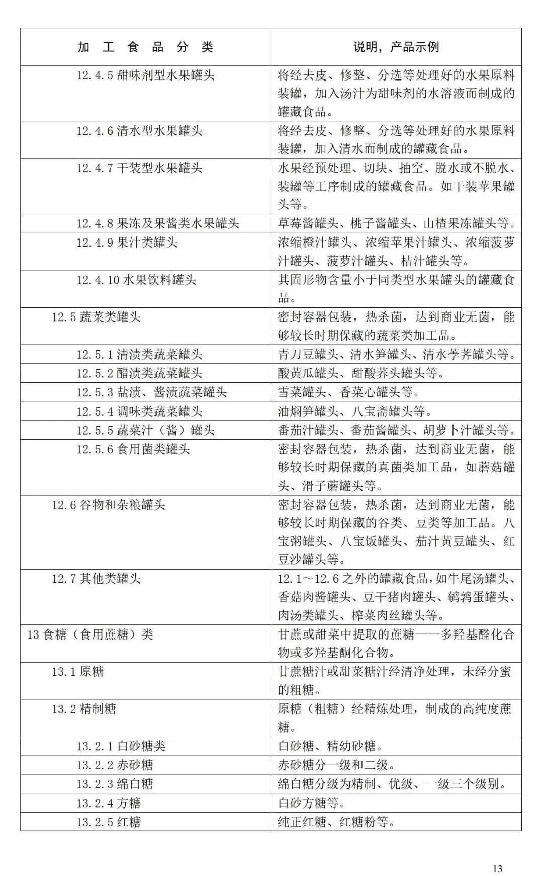
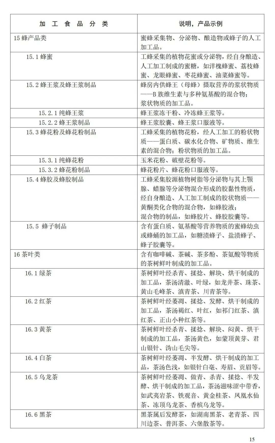
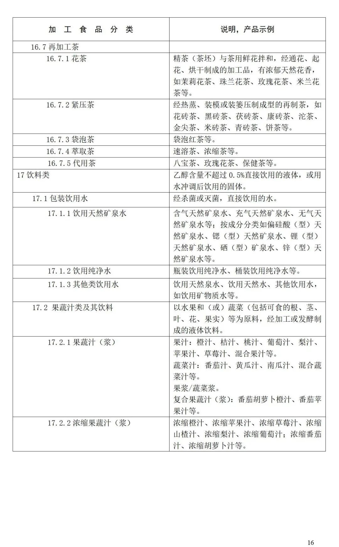
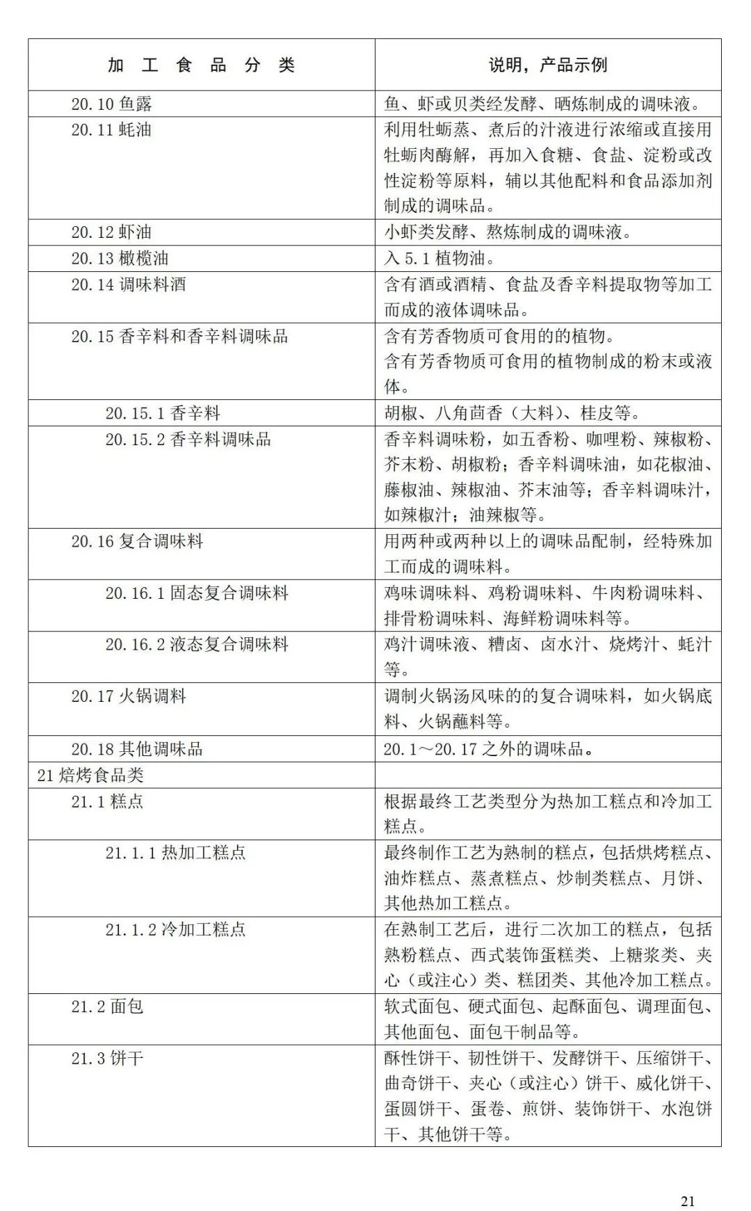
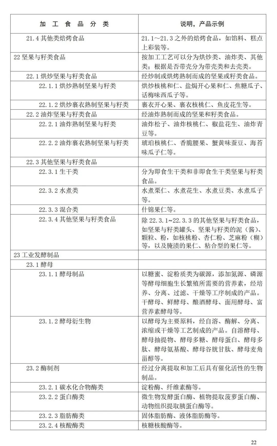
分类体系:详细划分了28个大类,171个中类和260个小类,涵盖了从谷物制品到特殊膳食食品等广泛的加工食品种类。
相关论据
参考国际和国内标准:在编制过程中,参考了国际食品标准委员会/食品添加剂与污染物委员会(CAC/CCFAC)的食品分类系统,以及国内外多个相关的食品分类和质量标准,如GB/T 26604-2011肉制品分类、GB/T 41545-2022水产品及水产加工品分类与名称等,保证了标准的前瞻性和适用性。
征求意见与反馈:在征求意见阶段,共收到8家单位提出的100条意见或建议,经过起草组的讨论和分析,采纳了部分意见,确保了标准的合理性和科学性。
新旧标准的对比
《加工食品基本术语和分类 第2部分:加工食品分类》是在原标准GB/T 15091-1994《食品工业基本术语》基础上进行修订和扩充的。原标准主要涵盖术语内容,而新标准增加了加工食品分类内容,使标准更加全面和具体。
总结来说,这项标准的制定是基于广泛的调研和科学的分析,旨在提升加工食品的标准化水平,促进食品行业的健康发展。通过对加工食品进行系统的分类,有助于提高食品安全管理的效率和效果,同时也为企业提供了清晰的指导,促进了国内外市场的贸易。
更多行业报告、资讯,请加小编微信 Kurgerlion
原文如下





























