
有关单位:
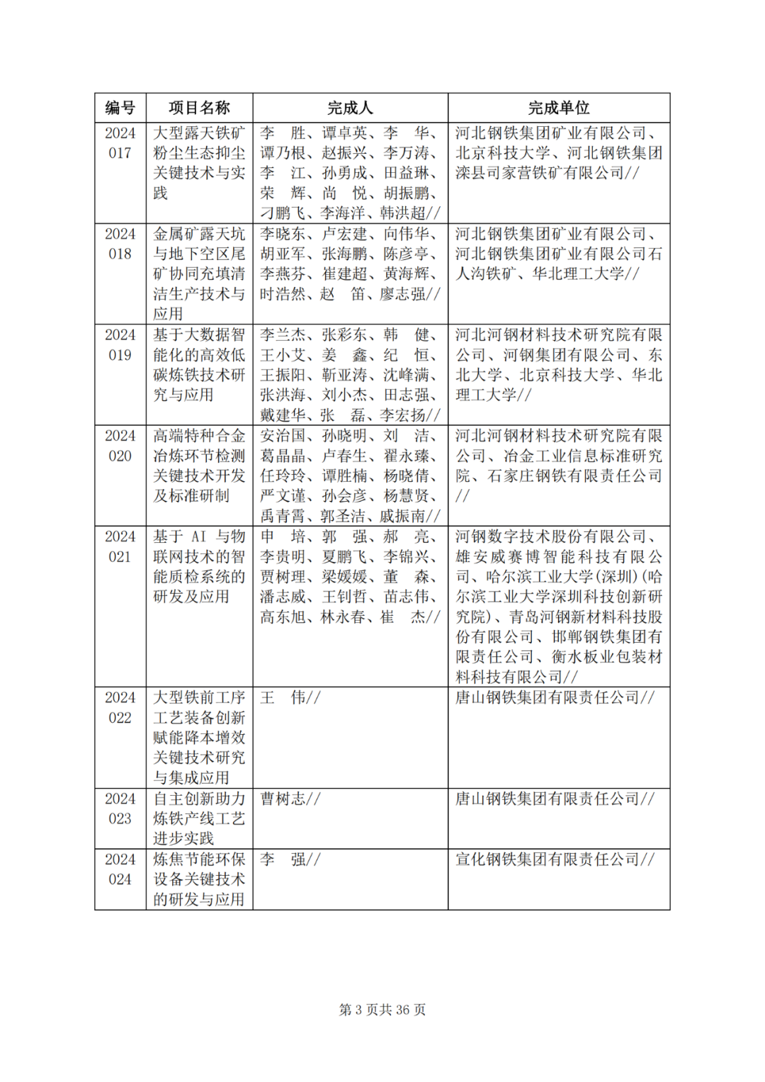
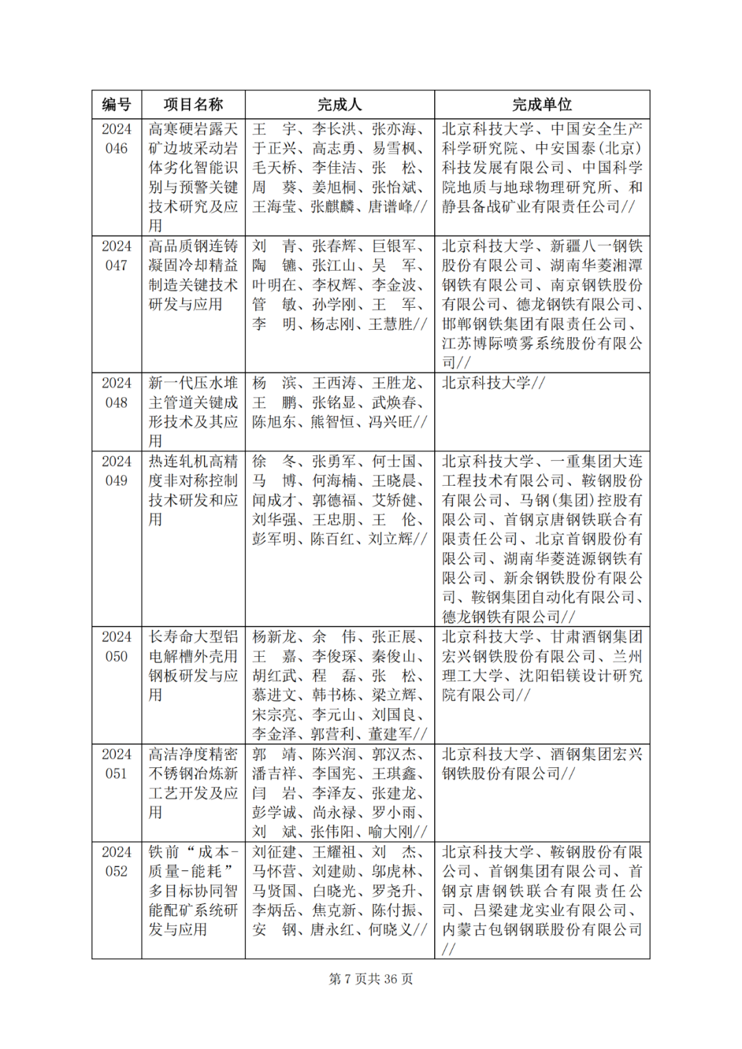
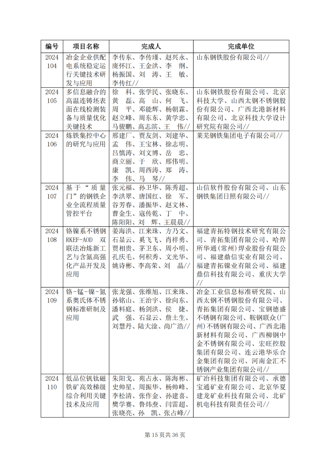
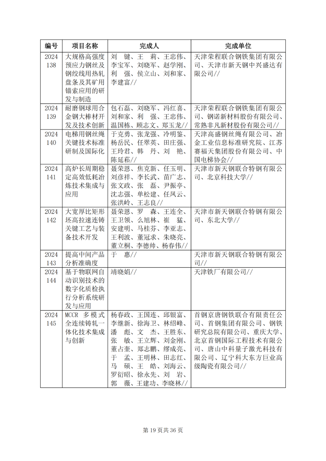
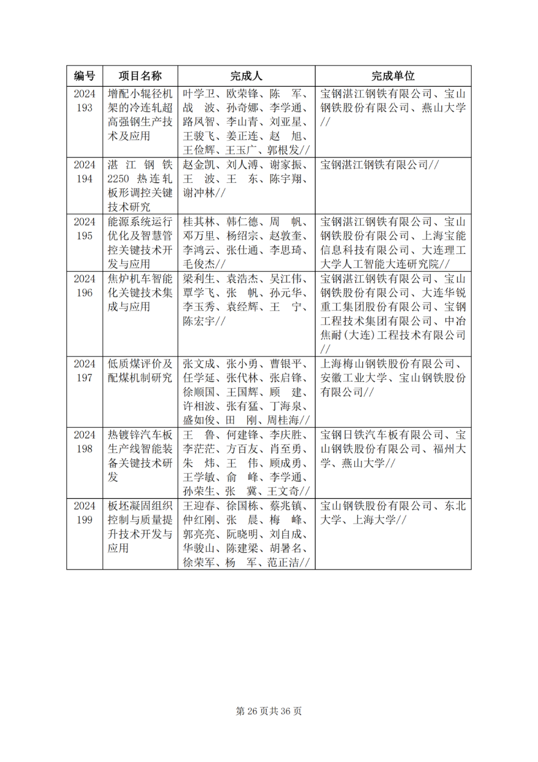
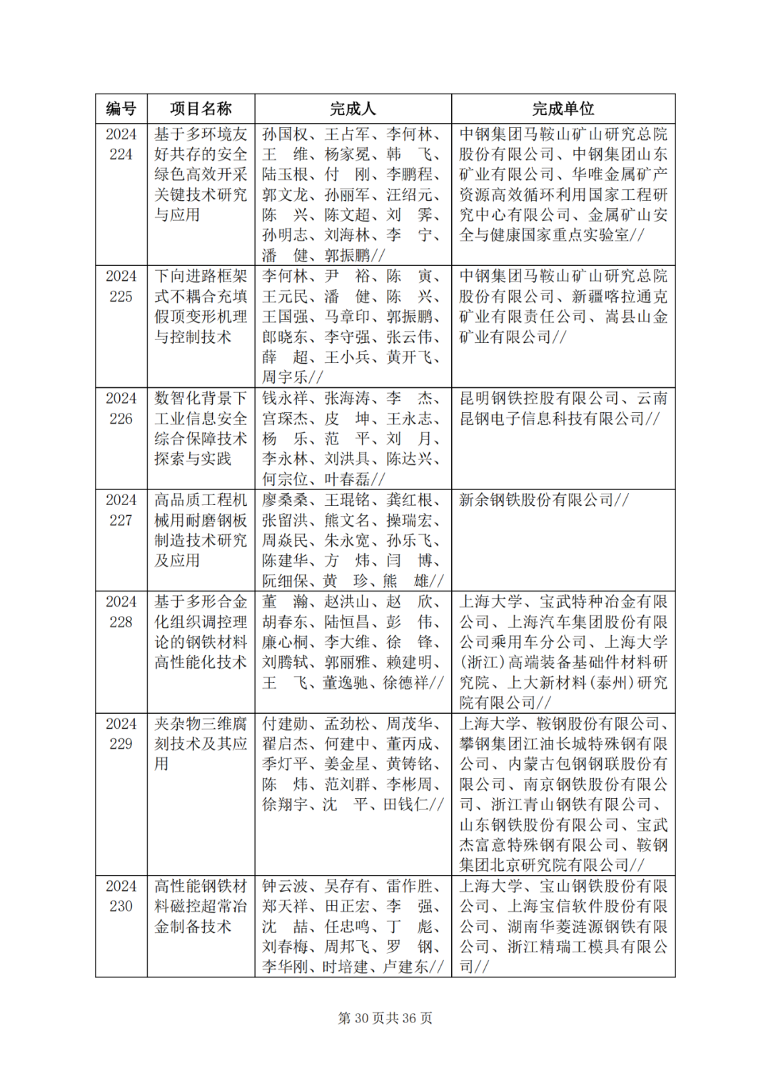
2024年中国钢铁工业协会、中国金属学会冶金科学技术奖(简称冶金科学技术奖)共收到85个单位申报的科技成果282项。现将申报项目的名称、完成单位和完成人等向社会公示(见附件1),公示期一个月。
本次公示内容为申报的原始数据,如公布内容中有不准确或遗漏的,请及时联系补正。
在本公示截止的3月5日前,任何单位或个人对公示内容有异议的,可填写“冶金科学技术奖申报项目异议登记表”(格式见附件2)向冶金科学技术奖办公室提出,并提供正确有效的联系方式和必要的证明文件。个人提出异议的,应署真实姓名;单位提出异议的,应当加盖本单位公章。凡匿名异议和超出期限的异议一般不予受理。
没有异议或异议处理完毕的项目将提交专业评审,专业评审结果预计于5月中下旬公示。
冶金科学技术奖奖励委员会办公室









































