点击蓝字 关注我们
华安证券机械团队

//
市场空间上,中国机床出海空间广阔;复盘日德:汽车产业链出口带动效应显著;我国现状:条件渐趋成熟,出海优势显著。
重点关注:海天精工、纽威数控。
在机床行业出口加速背景下,建议重点关注积极前瞻布局海外市场的机床行业领先企业。1)海天精工:高端数控机床领先企业,持续前瞻布局优势显著。2)纽威数控:多元产品发展,海外销售网络完善增长迅速。
主要观点
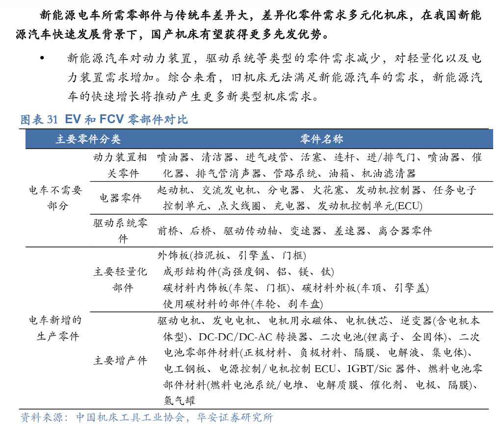
市场空间:中国机床出海空间广阔
1)2022年我国机床生产额达到257亿欧元,我国机床生产及消费额在全球中占比均达到32%,其他top5生产国分别为日本、德国、意大利及美国,前五大国家占据全球72%生产份额。2)从产品结构来看,与日德发达国家相比我国机床出口仍有较大提升空间:全球高档数控机床龙头企业主要集中于德国、日本及美国,与海外龙头相比,我国机床企业规模仍相对较小。复盘全球,德国、日本虽自身消费体量小于中国,但其机床出口额均高于中国位于全球第一、二位,出口对产额消耗起到重要作用。2022年日本、德国机床出口在生产额中占比分别达到71.2%、72.6%,分别高出我国48pct、49.35pct。2022年我国机床出口在生产额中占比达到23.24%,同比2021年提升2.6pct,但与日德相比仍有较大提升空间。
复盘日德:汽车产业链出口带动效应显著
汽车是机床最主要下游,在下游中占比达到40%。1)复盘日本机床发展历史, 1940年日本工业标准(JIS)的建立及1973年汽车出口对机床出口的带动作用显著。我们通过拟合日本汽车产量增速与机床订单量增速情况,发现增速趋势基本趋同,日本汽车产业链对机床订单量带动效应显著,同时汽车出口也带动机床出口额增长。2)德国机床行业受益于全球投资需求释放和能源转型,汽车出口提供稳健助力。自2021年以来,德国机床行业的下游市场和用户领域一直处于强劲而大范围的增长态势,2021年,德国机床行业订单增加了58%,其中最主要的增长来自海外市场,增幅达62%。此外,能源转型为德国机床行业提供了巨大潜力。
我国现状:条件渐趋成熟,出海优势显著
1)汽车出口对产业链出口带动效应显著:2023年中国汽车产销规模突破3000万辆,连续15年领跑全球,同时随汽车出口的不断增长,2023年我国出口量已超过日本,成为全球最大的汽车出口国。汽车产业链飞速发展有望带动机床出口。2023年我国机床出口额达105.32亿美元,同比+10.6%,出口均价由2019年290美元提升至600美元,出口高端化趋势显著。2)国产机床性能提升,持续助力产品出海:国产机床产品性能持续提升部分可对标海外龙头,国产机床有望凭借良好的产品性能及高性价比优势持续开拓海外市场。分产品来看,加工中心作为自动化程度更高的机床产品,是我国进口最多的机床品类,2022年在我国机床进口产品中占比最高达36%;随我国机床产品竞争力的提升,加工中心成为2022年出口增速最高的产品,同比+60.6%,特种加工机床、车床则是最主要出口的机床产品。
重点关注:海天精工、纽威数控
在机床行业出口加速背景下,建议重点关注积极前瞻布局海外市场的机床行业领先企业。1)海天精工:高端数控机床领先企业,持续前瞻布局优势显著。2)纽威数控:多元产品发展,海外销售网络完善增长迅速。
风险提示
1)海外市场开拓不及预期;2)海外需求下滑风险;3)核心零部件进口受阻;4)原材料价格大幅上涨。




正文
































































适当性说明:《证券期货投资者适当性管理办法》于2017年7月1日起正式实施,通过本微信订阅号/本账号发布的观点和信息仅供华安证券的专业投资者参考,完整的投资观点应以华安证券研究所发布的完整报告为准。若您并非华安证券客户中的专业投资者,为控制投资风险,请取消订阅、接收或使用本订阅号/本账号中的任何信息。本订阅号/本账号难以设置访问权限,若给您造成不便,敬请谅解。我司不会因为关注、收到或阅读本订阅号/本账号推送内容而视相关人员为客户。市场有风险,投资需谨慎。
重要提示:本文内容节选自华安证券研究所已发布证券研究报告:机床出口专题:机遇前瞻,前景广阔——机械行业出海系列一(发布时间:20240206),具体分析内容请详见报告。若因对报告的摘编等产生歧义,应以报告发布当日的完整内容为准。
分析师:张帆(S0010522070003) 邮箱:
zhangfan@hazq.com

华安机械团队介绍
张帆,CFA,机械行业与经济复合背景,证券从业14年,华安证券机械行业首席分析师,曾多次获得新财富、水晶球最佳分析师,2022年7月加入华安证券研究所。
徒月婷,华安机械行业分析师,南京大学金融学本硕,曾供职于中泰证券、中山证券,2022年9月加入华安证券研究所。
王君翔,毕业于德国斯图加特大学环境工程硕士,曾就职于上海电气、晶科能源,2022年12月加入华安证券研究所。
陶俞佳,伦敦大学学院项目与企业管理硕士,工程与财务复合背景,3年咨询行业工作经历,曾供职于申港证券,2023年4月加入华安证券研究所。
方婧姝,华东理工大学金融硕士,2年交易员工作经历,2023年7月加入华安证券研究所。
推荐阅读
公司深度系列:
惠丰钻石|同享科技|汉钟精机|奥迪威|中科美菱|兰剑智能|连城数控|景津装备|青鸟消防|奥特维|高测股份|帝尔激光|国能日新|微导纳米|恒立液压|英维克|明志科技|华自科技|海天精工|兰石重装|博杰股份|欧科亿|天准科技|纽威股份|浙海德曼|冰山冷热|中密控股|德龙激光|芯动联科|东华测试|英杰电气|康斯特|杭叉集团|盛剑智能|泰川机床|安培龙
人形机器人专题系列:
【华安机械】人形机器人|传感器系列1 MEMS|智能制造前瞻布局, 把握MEMS传感器国产替代机遇
【华安机械】人形机器人|传感器系列2 IMU|人形机器人&自动驾驶的下一个风口:高性能MEMS IMU
【华安机械】人形机器人|丝杠系列|核心传动功能部件,国产替代大有可为
【华安机械】人形机器人|减速器系列|机器人核心部件,国产替代及应用拓宽空间广阔
行业深度系列:
【华安机械】行业深度|先进封装不断演进,设备厂商迎来新机遇
【华安机械】行业深度|政策+技术双轮驱动,CCUS产业大有可为
【华安机械】行业专题|受益高景气与技术迭代,光伏焊带行业迎来快速成长期
【华安机械】储能专题|电化学储能行业东风已至, 五大高景气储能设备成长赛道未来可期
【华安机械】钙钛矿行业深度|从0-1机遇与挑战并存,重视材料体系演进中的投资机会
【华安机械】行业深度|电动化助推叉车行业高速增长,把握经济复苏下的投资机遇
【华安机械】行业专题|熔盐储能开启长时储能篇章,光热发电和火电改造成为主要应用场景
【华安机械】行业深度|人形机器人&自动驾驶的下一个风口:高性能MEMS IMU
专题报告系列:
【华安机械】行业研究专题(一)|对券商机械行业策略报告高频词的分析
【华安机械】行业研究专题(二)|钢材价格对机械行业盈利能力影响探讨
【华安机械】2023年机械行业投资策略——顺势而上,择优布局
【华安机械】2024 年机械年度策略——冬藏待春发,艮止佐东生
新股招股书梳理系列:
奔朗新材|浙江大农|格力博|阿特斯|晶升股份|长青科技|英特科技|鑫宏业|普莱得|同星科技
行业周报系列:
最新公司点评系列:
帝尔激光|高测股份|兰剑智能|同享科技|微导纳米|奥特维|英维克|欧科亿|京山轻机|纽威股份|恒力液压|博杰股份|连城数控|浙海德曼|明志科技|景津装备|青鸟消防|京山轻机|汉钟精机|芯动联科|日联科技|兰石重装|冰山冷热|天准科技|奥特维|恒立液压|纽威股份|欧科亿|奥普特|海天精工|华中数控|冰轮环境|中密控股|微导纳米|奥特维|东华测试


