需要下载资料的朋友,可以扫下方二维码付费成为会员,星球目前已经累计收录分享32000+份完整版餐饮资源,随意下载,不受限制!
公众号仅展示少量内容,更多请扫下方二维码查看下载!

专业/及时/全面的餐饮库
餐饮经营库:餐饮报告、餐饮白皮书、餐饮经营手册、餐饮人员管理制度及培训、餐饮员工手册、知名餐饮企业全套流程及管理制度

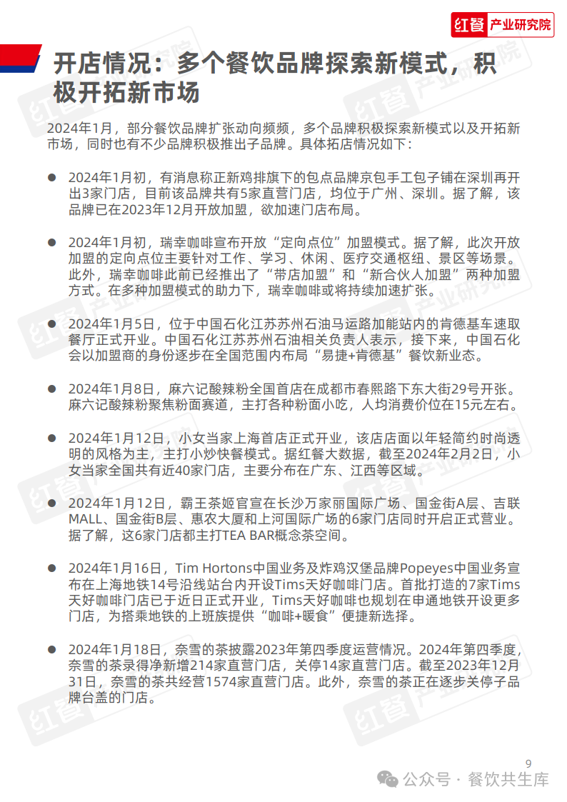
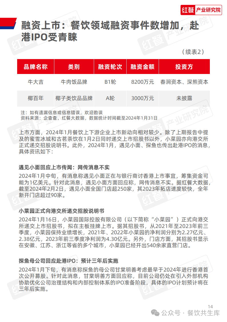
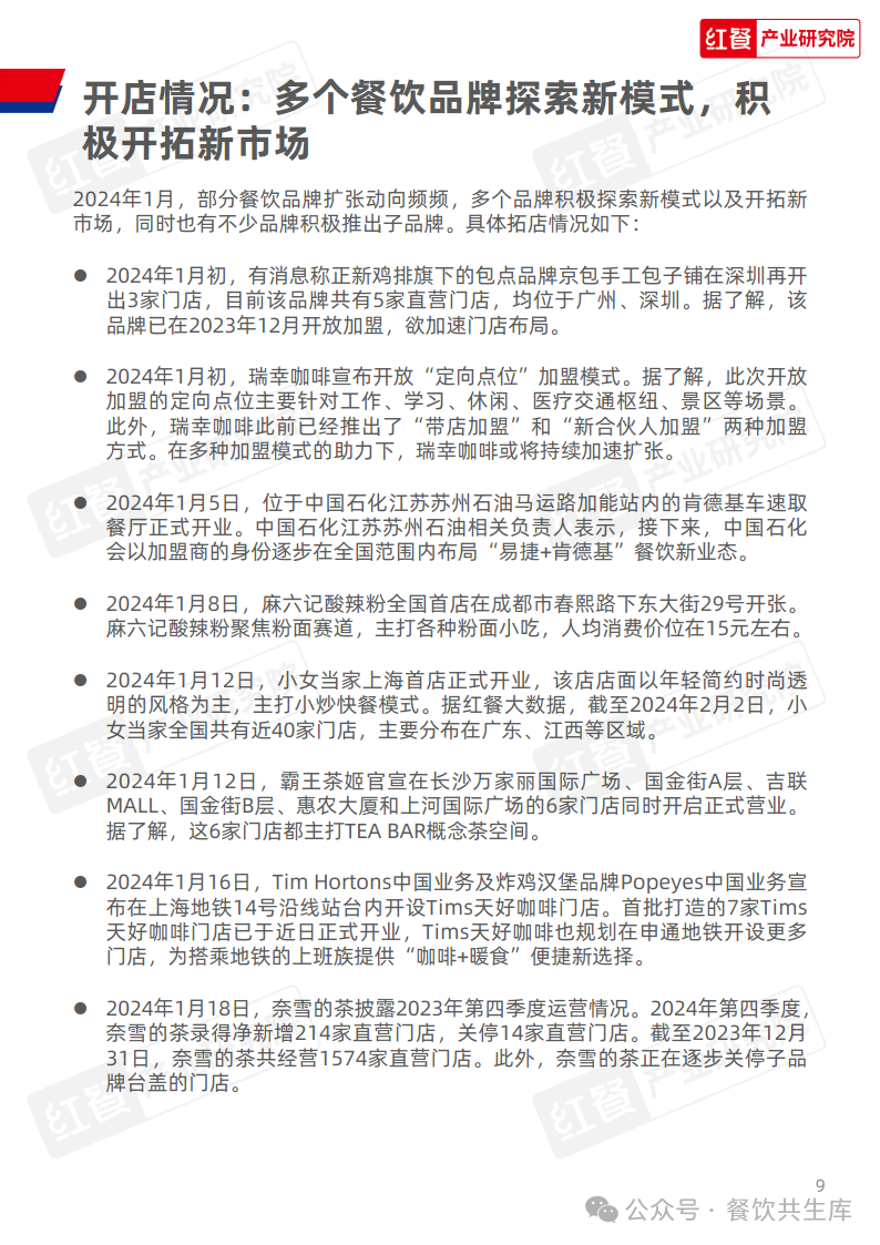
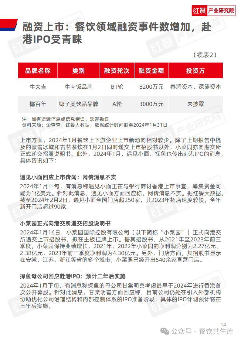
今天分享的是餐饮行业报告:《餐饮行业月度观察报告(2024年1月)》
(内容出品方:红餐研究院)
茶饮:水果茶新品数量最多,轻乳茶、纯茶新品数量增长较快
2024年1月,在红餐产业研究院监测的连锁茶饮品牌中,有40个连锁茶饮品牌共推出了128款新品,环比下降30.1%。从产品的细分种类来看,1月茶饮新品涵盖的种类有奶茶类、水果茶类、轻乳茶/纯茶类、酸奶/奶昔类、咖啡类及其他类。
其中,新品最多的细分种类为水果茶类,1月共推出了38款新品,占茶饮新品的29.7%,较12月下降了22.4%。其次,轻乳茶/纯茶类新品数量增长速度较快,新品数量共计37款,环比增长37%。另外,奶茶的新品占比同样超过20%,酸奶/奶昔的新品数占比超过10%,新品数量分别为28款和15款,而咖啡和其他类的新品数量则相对较少。
从新品的元素来看,草莓仍然是当月茶饮品牌上新的热门元素。其次,车厘子的热度也在持续增长。另外,值得注意的是,冬季热饮需求增加,不少茶饮品牌相继推出适合热饮的产品。
比如,椿风推出了红枣桂圆红茶、陈皮玫瑰普洱、桂花雪梨白茶;放哈推出了金桂陈皮薏米牛乳茶、水满灰豆牛乳茶、水满凝香牛乳茶、放哈水满甜醅牛乳茶;茶百道推出了黑糖姜姜撞奶、红气姜姜桂枣。
咖饮:品牌上新速度略有下降,食材创新搭配玩出新花样
2024年1月,在红餐产业研究院监测的连锁咖饮品牌中,有18个连锁咖饮品牌共推出了76款新品,环比下降18.3%。从产品的细分种类来看,1月咖饮新品涵盖的种类有拿铁类、非咖饮类、美式/意式咖啡类、酒咖酒饮类等9种类型。
其中,拿铁类新品数量依旧最多,1月共推出了37款,占咖饮新品总量的48.7%。其次是水果茶、冰沙和气泡水等非咖啡饮品类新品以及美式/意式浓缩类咖饮新品1月均推出了11款。另外,酒咖酒饮、澳白、其他特调、玛奇朵、冷萃咖啡以及脏脏咖啡上新产品相对较少。
从1月上新的咖饮产品(不含非咖啡饮品)中可以看出,咖饮品牌上新的热门元素有草莓、橙子、橘子、肉桂、蜂蜜等。部分品牌在这些元素的基础上再与其他食材搭配进行创新,比如M Stand推出的草莓爆米花拿铁;小咖主推出的山茶花蜂蜜拿铁、蜂蜜奶油芝士拿铁、麦芽糖蜂蜜拿铁以及蜂巢拿铁;比星咖啡推出的焦糖烤橘拿铁。
报告共计:28页














报告共计:28页


