
在电工学习圈里,经常会有人愤慨抱怨,老师傅干活避开徒弟,自己当徒弟已经几年了,动手的机会几乎没有,啥也没学会。
在这里我要告诉你:机会是留给有准备的人的,也就是说,你不具备动手的能力,自然就没有动手的资格。
当徒弟几年了,还这么心浮气躁,如果我是师傅,我也不会派你动手,正所谓:艺好学,心难修。
记得看曹德旺的《心若菩提》,第一章开篇讲他父亲小的时候跟着舅公去日本学艺的故事。
在日本布匹店做学徒,第一年,的任务是煮饭、煮菜、挑水、倒马桶,吃的是剩饭剩菜;学艺第二年,老板让曹父担着货担,走街串巷销售;学艺第三年,回到店里接待客人,进货出货。
三年期满老板将曹父送走,并告诉他已经可以另谋高就了。
曹德旺说他的父亲一直很感激日本师傅,说第一年练他的心智身骨,第二年练吃苦坚持,第三年练生意门道。
我们作为电工,知识学无止境,但是学入门后,讲究的是积累,更重要的是心态,危险的行业,一个不小心小命就玩完,无论是谁,都必须二十分的小心。
小编10年参加工作,和大多数有理想有抱负的人一样,凡事都很积极,遇到电气故障总是想问为什么,也抱怨师傅和领导不器重,自己不得志。
多年后,我的手艺有一些进步,才慢慢被单独委派处理一些故障。
那时候我终于明白了一个道理:人有多大能力,才能担多大的责任,并不是有多大责任,去检验你有多大能力。工作不是玩笑,不可能让你用来冒险,万无一失才能永远的主题。
所以,我一直拼命学习各种知识,掌握生存本领,等待有朝一日大机会降临时,能游刃有余的接着,为企业创造价值,为自己提高收入。
如果处在人生低谷的你,有幸能够看到以上这段话,恭喜你,感谢你,我们都是同路人,来!一起顶着风雨前进吧,一个人可能走很快,但是一群人一定走更远。
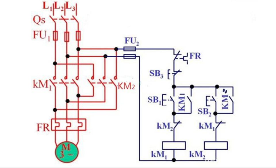
煤矿电工快速处理井下故障的关键,第一对设备的性能知道,第二对设备的电气原理图足够熟悉,第三对元器件足够了解。
看到煤矿电气当中最常用的矿用隔爆兼本质安全型可逆磁力启动器(下文简称启动器)的图纸,我非常吃惊的发现,这张图纸居然涵盖了井下电气当中绝大多数的电气原理。

现在不管是井下设备还是地面设备,纯粹的继电器设备,就像一键启停、星三角降压启动、三台设备顺序启动等,已经很少见了,绝大多数的功能被综合保护器所集成。
综合保护器通过接收各功能元件的模拟量、频率量和开关量信号,根据程序设定,做出相应的反应。
启动器的功能元件有阻容吸收装置、电流互感器、电源变压器、继电器、控制器、按钮等。这些功能元件与综合保护器用控制线相连,仅此而已,仅此而已。
作为现场电工,能够根据元器件的特性和设备的功能,出现元器件损坏和线路故障的现象,判断出问题的关键点,怀疑点,采用维修方法及时处理就行了。
在井下不可能对元器件做深度修理,生产现场也不允许你墨迹,用新原件替换了坏掉的原件,快速、安全、完好的恢复设备运行,就是好电工。
如果你不信,你可以打开采煤机、变频器、馈电开关、组合开关的图纸,不管是进口的还是国产的设备,都是外围电路配合综合保护器实现相应的功能。

落到启动器的图纸上第一个难点是“可逆”,所谓可逆,就是同一台电动机实现“正、反转”功能,涉及到的基础图纸是正反转互锁图纸。
同一台电动机实现正、反转,原理是改变三相电源的任意两相电源的相序,从而改变电源的极性,电机中的电流方向就会发生改变,磁场也会随之而变化,方向就会相反。
两个接触器控制同一台电动机,如果同时吸合,会出现相间短路,所以将一台接触器的辅助常闭触点串到另一台接触器电源线圈回路上,只要一台接触器吸合,就将另一台接触器的控制电源断开,实现只能启动一个接触器的目的,避免相间短路。
互锁功能电路,还用在掘进机等设备截割高低速电动机的控制,原理是同一台电动机为了实现慢速旋转和快速旋转两个功能,在电动机内部有两套电磁线圈,因匝数不同,通电后转速不同。但是两套线圈不能同时得电,也就是电动机不能既高速,又低速运行,所以必须互锁。
第二个,自保持电路。我们要让一台设备运行,不能一直按着合闸按钮,而是按一两秒钟就松手,开关实现自保持合闸状态。
原理是接触器合闸后,它的辅助触点状态改变,其中一组常开触点并联到合闸按钮两端,变成常闭后代替合闸按钮的状态,使控制电路保持通路,从而使接触器线圈持续通电。
需要通电保持的设备如启动器、组合开关、软启动器等合闸保持都是这个原理。
第三个,点动电路,也就是按住合闸按钮设备运行,松开合闸按钮设备停止运行,这个电路看似简单,却是最常用的。
比如远程控制,不管是用华宁控制器还是用贝壳、恒泰等控制刮板输送机、胶带运输机的变频器、软启动器磁力启动器,都是远控合闸回路闭合设备启动,合闸回路断开设备停止。
第四个是远控按钮回路,既有合闸又有分闸,双联按钮还能将互锁电路接到按钮里。但是你品,你细品,这不还是前面说的自保和互锁电路吗?
我们看图纸,看复杂的图纸,感觉焦头烂额,主要原因是没有将线路的来龙去脉“跟”清楚,当然还是看的次数少,读书百遍,其义自见是有道理的。
当然图纸原理不仅仅是这么一些,小编只是为了鼓励大家排除畏难情绪,抛砖引玉,在此恳请大家评论区发表高见,在此谢过。
【点赞】+【评论】+【在看】=【支持】



往期不容错过的推文
煤矿电气:“反馈”的重要性,超乎你的想象!
煤矿电气:三一掘进机报“漏电故障”,注重小细节,解决大问题。
煤矿电气:永磁馈电与机械馈电开关合闸路径分析。
馈开查漏电,好难!掌握这几点很重要。
井下:漏电检测原理不懂,看完复习三遍
拜托!请求支援,先将现场情况讲清楚!抢修采煤机报“575接地故障”走弯路记。


