意见征集
全联农业产业商会现就《张家界莓茶质量等级》团体标准征求意见,具体内容如下:

附件1:征求意见表

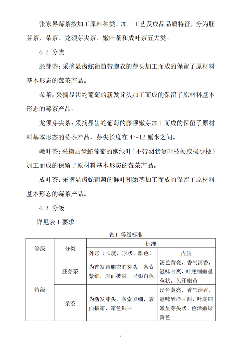
附件2:《张家界莓茶质量等级团体标准》











特别关注
2019年7月,全联农业产业商会获得组织、编制并在“全国团体标准信息平台”发布团体标准的资质。2021年成立了团体标准工作委员会,针对重点领域开展了深入调研,已发布多项团体标准,并围绕水果、预制菜、地标美食等热点领域开展团标工作,同时,希望能有越来越多的会员企业结合自身优势,参与到团标的编写、立项等工作,共同促进农业产业高质量发展。(点击了解详情--)


