手机版
二维码
购物车
(
0
)
供应
求购
公司
团购
展会
资讯
招商
品牌
人才
知道
专题
图库
视频
下载
商圈
推广
热搜:
采购方式
滤芯
甲带
气动隔膜泵
减速机
减速机型号
带式称重给煤机
履带
无级变速机
链式给煤机
首页
供应
求购
公司
团购
展会
资讯
招商
品牌
人才
知道
专题
图库
视频
下载
商圈
首页
>
资讯
>
冶金矿产
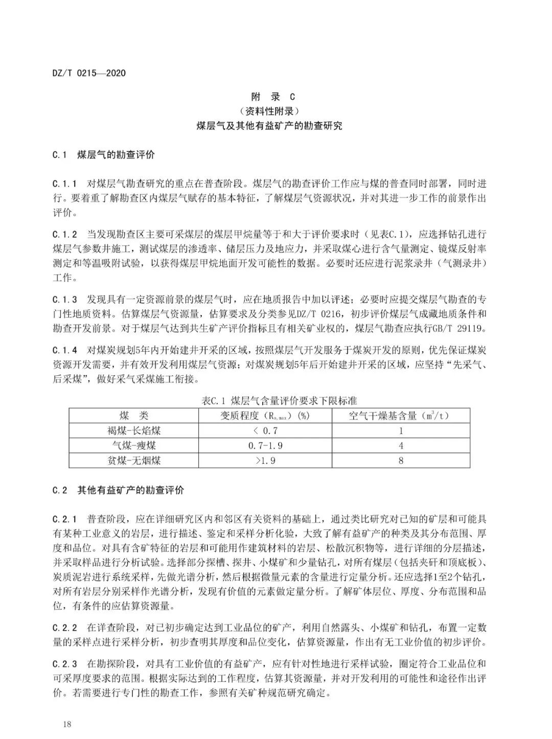
矿产地质勘查规范 煤 DZ∕T 0215-2020
日期:2024-01-07 02:49:05 来源:网络整理 作者:本站编辑 浏览:
67
评论:0
矿产地质勘查规范 煤
DZ∕T 0215-2020
关注公众号,可发电子版
打赏
更多
>
同类资讯
• CIP就地清洗罐 CIP就地清洗机 CIP清
• 球形浓缩器多功能酒精回收机组
• 【降成本智慧工厂在行动 ——54
• 【冶金街道】以“动”治“冻”
• 百色市自然资源局查处一起盗采
• 我国初步建立矿产资源开发利用
• 矿业热点 | 2023年度十大热门矿产
• 环食药侦大队开展打击破坏林草
• 《关于高质量推进建设项目压覆
• 冶金企业管理现代化创新成果 |
0
条
相关评论
推荐图文
推荐资讯
点击排行
网站首页
|
关于我们
|
联系方式
|
使用协议
|
版权隐私
|
网站地图
|
排名推广
|
广告服务
|
积分换礼
|
网站留言
|
RSS订阅
|
违规举报
|
皖ICP备20008326号-18
(c)2008-2022 免费发布网 All Rights Reserved