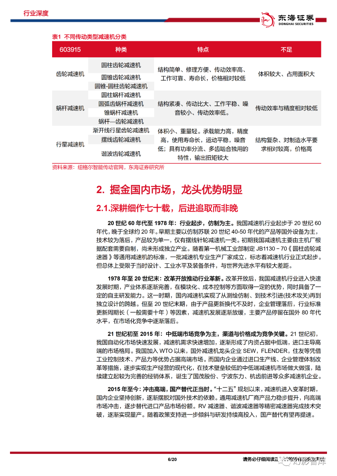
减速机,工业动力传动领域基石。
减速机是应用在原动件与工作机之间,用以降低转速提 高扭矩的减速传动装置,在工业动力传动领域起到基础性作用,被广泛应用在冶金、石油、 船舶、机器人等行业,下游市场广阔且分散。按照使用场景可以分为通用与专用两大类别。 通用减速机规格以中小型为主,具备模块化、系列化等特点。专用减速机产品以重型、大 型、定制化非标为主,应用在冶金、风电、航空、工程机械等特定领域。
宏观经济风向标,或开启新一轮上升周期。
减速机行业作为工业传动的重要环节,与固定 资产投资完成额、工业品PPI等宏观指标具备较强的相关性。行业与自动化周期保持共振, 3-4年为一轮周期。据前瞻产业研究院,2023年中国减速机市场规模有望超1300亿,行业 整体呈现产能布局集中,下游市场分散的态势。外资品牌如SEW市占率领先,在高端市场 优势明显。国内品牌如国茂股份、宁波东力等品牌立足中端市场。短期看,通用机械领域, 机床、刀具、注塑机等已有需求回暖迹象,有望带动减速机市场重回上升区间。长期来看, 政策对于科技创新扶持力度不断加大,减速机作为工业动力传动基础部件,有望得到充分 关注在补短板政策指引下,国产替代,“自主可控”路线或进一步加速国产产品崛起。
部分下游复苏信号已现,内资品牌加速突围。
造船、海工、航运等行业维持高景气,资本 开支投入加速落地,船厂新接船舶订单维持高增。截至2023年11月,中国新接船舶订单量 累计同比增长63.76%。船用齿轮箱作为船舶动力系统的核心零部件,或进入高景气区间。 以风电、光伏为代表的新能源行业不断开拓减速机应用新场景。风电、光伏装机量有望持 续提高,减速机龙头绑定行业大客户,有望充分受益市场扩容。
深厚修炼内功,国产替代再提速。
一方面,国内减速机技术快速发展,在产品性能上已经 逐渐接近外资品牌,静态参数如齿轮比、扭矩、功率等基本达到相同水平,与售后服务等 软实力形成共振,品牌认可度逐年升高,不断挤压进口产品市场份额。另一方面,国内企 业加大渠道开发力度,大客户拓展、项目型市场等传统外资优势渠道取得突破。尤其是在 港口、物流、医药、电力等下游表现亮眼。
报告原文内容节选如下:








本文仅供参考,不代表我们的任何投资建议。幻影智库整理分享的资料仅推荐阅读,如需使用请参阅报告原文。
机械设备行业深度:工业减速机专题(二),国产替代正当时,多元开拓启新章-20240102-东海证券.pdf

戳“阅读原文”下载报告。


