
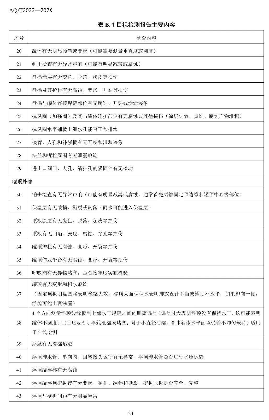
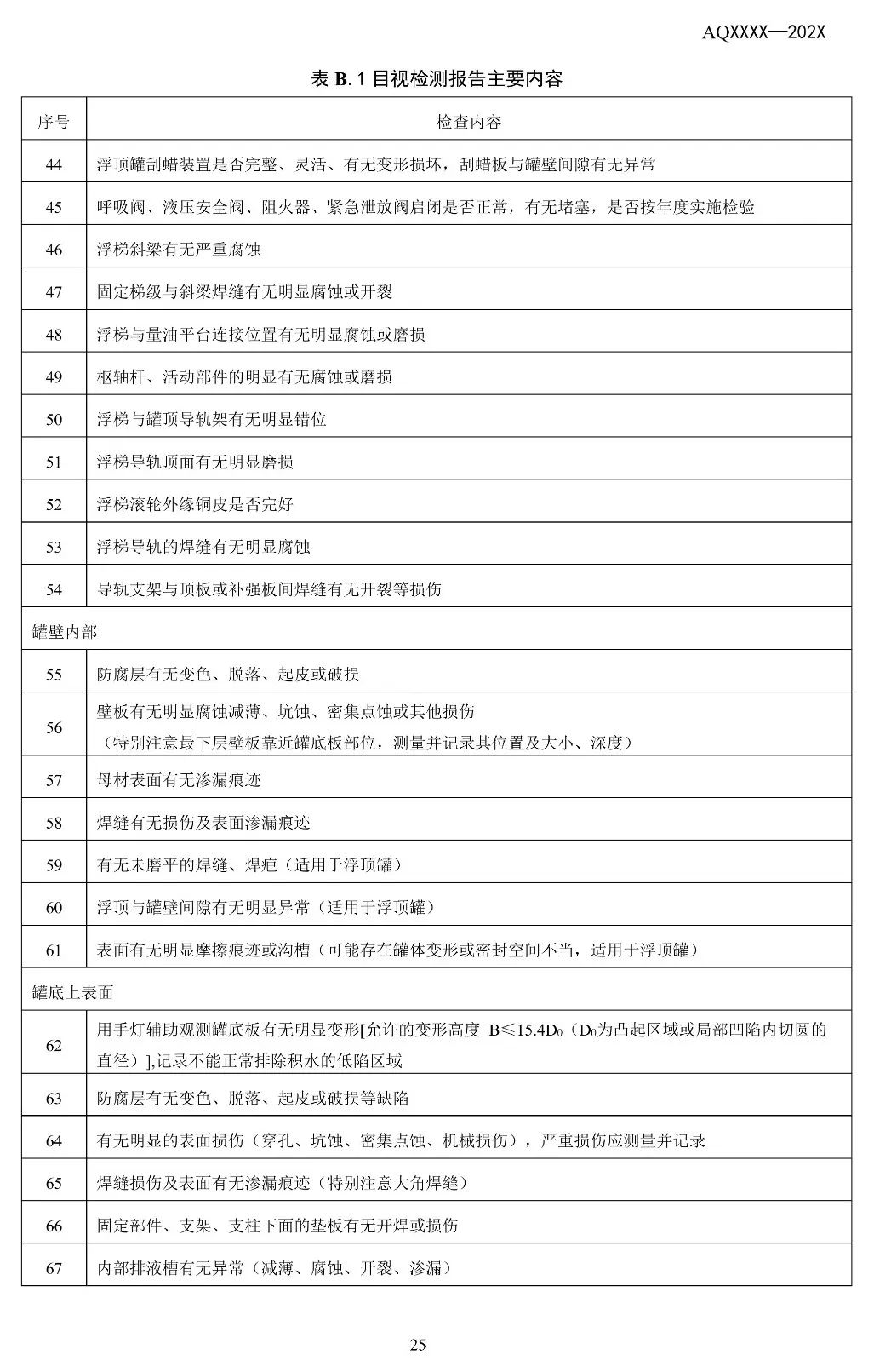
为强化化工企业可燃液体常压储罐区安全风险管控,应急管理部危化监管一司组织有关单位编制了《化工企业可燃液体常压储罐区安全管理规范(征求意见稿)》和编制说明(见附件1、2),现公开征求意见。此次公开征求意见时间为即日起至2023年11月6日,反馈意见请填写应急管理标准项目征求意见表(见附件3)后发送至指定电子邮箱(cycgqaq@163.com)。
联系人及电话:孙焕,010-83933553。
附件:
1.化工企业可燃液体常压储罐区安全管理规范(征求意见稿)
2.化工企业可燃液体常压储罐区安全管理规范(征求意见稿)编制说明
3.应急管理标准项目征求意见表
危化监管一司
2023年9月4日




















































来源:安全茂

故障模式与影响分析FMEA培训研讨会
Failure Mode and Effects Analysis Workshop
上海【可在线学习】
9/21~22/2023

课程特点
基于工艺安全管理PSM和设备完整性MI管理标准
借鉴军工行业设备故障模式与影响分析FMEA标准和实践
实用的设备故障模式与影响案例讨论和分析
丰富的影像资料,重大工艺安全事故分析、练习和讨论
基于实际FMEA咨询项目的经验分享和讲解
谁应该参加
石油、石化、化工、能源、冶金、农药和医药等企业设备厂长、设备经理、
设备工程师、电气工程师、自控仪表工程师、维修经理、维护工程师、
工艺安全经理、工艺安全工程师等需掌握设备完整性管理人员
准备
安全经验分享
参加人员介绍/分组研讨会规则
研讨会内容简介
第一部分:工艺危害分析PHA概述
事故案例:美国挑战者航天飞机事故
工艺安全管理PSM定义
危害识别和风险评估
工艺危害分析PHA概述
工艺危害分析PHA定义
工艺危害分析PHA实施流程
设备风险评估技术
案例分析:事故视频(1)
第二部分:故障模式与影响分析FMEA概述
FMEA和FMECA定义和原理
FMEA的时机和应用范围
FMEA的优点和目的
FMEA和FMECA常用标准
基于风险的FMEA分析技术和内容
案例分析:事故视频(2)
第三部分:FMEA管理要求和实施流程
FMEA实施管理流程
FMEA管理要求
关键设备识别和分级标准
练习:关键设备ABC分级
组建FMEA分析小组
FMEA分析实施流程
确定系统和描述元件及功能
列出第一个元件的故障模式
分析原因和故障模式影响
风险评估
考虑增加建议措施
编制FMEA报告
管理层审核和整改
审核和周期FMEA分析
在役装置FMEA分析应注意的问题
案例分析:事故视频(3)

第四部分:FMEA案例分析
设备FMEA分析案例
电气FMEA分析案例
仪表FMEA分析案例
第五部分:FMEA实施问题和解决方案
FMEA实施管理要点
FMEA的常见问题和解决措施
第六部分:基于FMEA的设备完整性管理
设备完整性管理概述
FMEA分析与ITPM任务规划与实施
基于FMEA分析的关键岗位识别和人员能力验证
基于FMEA的RCM管理
世界级企业设备完整性管理提升的旅程
费用为4980元人民币/人(仅包含培训与午餐费用,其他交通住宿晚餐自理)
报名联系cs@ehscity.com或021-69980278
主办方: EHSCity Development Co., Ltd
新环康安(深圳)发展有限公司
EHSCity Investment Management Co., Ltd
上海安进投资管理有限公司

