
辨别哪些属于依法必须招标项目,一要看项目范围,二要看规模标准。
一、项目范围
《最高人民法院关于审理建设工程施工合同纠纷案件适用法律问题的解释(一)》第1条规定:“建设工程施工合同具有下列情形之一的,应当依据民法典第一百五十三条第一款的规定,认定无效……(三)建设工程必须进行招标而未招标或者中标无效的。”那么到底哪些建设工程属于必须进行招标的呢?
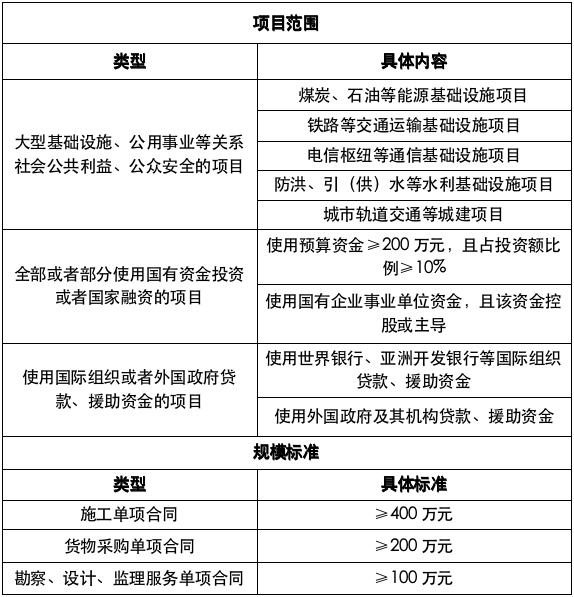
(一)大型基础设施、公用事业等关系社会公共利益、公众安全的项目;
(二)全部或者部分使用国有资金投资或者国家融资的项目;
(三)使用国际组织或者外国政府贷款、援助资金的项目。”
那么上述法条中列举的三种项目类型具体包括哪些项目呢?
类型一:大型基础设施、公用事业等关系社会公共利益、公众安全的项目
(一)煤炭、石油、天然气、电力、新能源等能源基础设施项目;
(二)铁路、公路、管道、水运,以及公共航空和 A1 级通用机场等交通运输基础设施项目;
(三)电信枢纽、通信信息网络等通信基础设施项目;
(四)防洪、灌溉、排涝、引(供)水等水利基础设施项目;
(五)城市轨道交通等城建项目。”
类型二:全部或者部分使用国有资金投资或者国家融资的项目
(一)使用预算资金200万元人民币以上,并且该资金占投资额10%以上的项目;
(二)使用国有企业事业单位资金,并且该资金占控股或者主导地位的项目。”
其中“预算资金”,是指《预算法》规定的预算资金,包括一般公共预算资金、政府性基金预算资金、国有资本经营预算资金、社会保险基金预算资金。其中“占控股或者主导地位”,可参照《公司法》第二百一十六条关于控股股东和实际控制人的理解执行,即“其出资额占有限责任公司资本总额百分之五十以上或者其持有的股份占股份有限公司股本总额百分之五十以上的股东;出资额或者持有股份的比例虽然不足百分之五十,但依其出资额或者持有的股份所享有的表决权已足以对股东会、股东大会的决议产生重大影响的股东”;国有企业事业单位通过投资关系、协议或者其他安排,能够实际支配项目建设的,也属于占控股或者主导地位。项目中国有资金占投资额的比例,应当按照项目资金来源中所有国有资金之和计算。
类型三:使用国际组织或者外国政府贷款、援助资金的项目
(一)使用世界银行、亚洲开发银行等国际组织贷款、援助资金的项目;
(二)使用外国政府及其机构贷款、援助资金的项目。”
二、规模标准
同一项目中可以合并进行的勘察、设计、施工、监理以及与工程建设有关的重要设备、材料等的采购,合同估算价合计达到前款规定标准的,必须招标。” 其中“同一项目中可以合并进行”,是指根据项目实际,以及行业标准或行业惯例,符合科学性、经济性、可操作性要求,同一项目中适宜放在一起进行采购的同类采购项目,该规定的目的是防止发包方通过化整为零方式规避招标。
综上,必须招标的项目范围和规模标准如下表所示:

(1)涉及国家安全、国家秘密、抢险救灾;
(2)属于利用扶贫资金实行以工代赈、需要使用农民工;
(3)需要采用不可替代的专利或者专有技术;
(4)采购人依法能够自行建设、生产或者提供;
(5)已通过招标方式选定的特许经营项目投资人依法能够自行建设、生产或者提供;
作者介绍
法务商务相融合

问题咨询或课程报名,可联系
18061999855

