
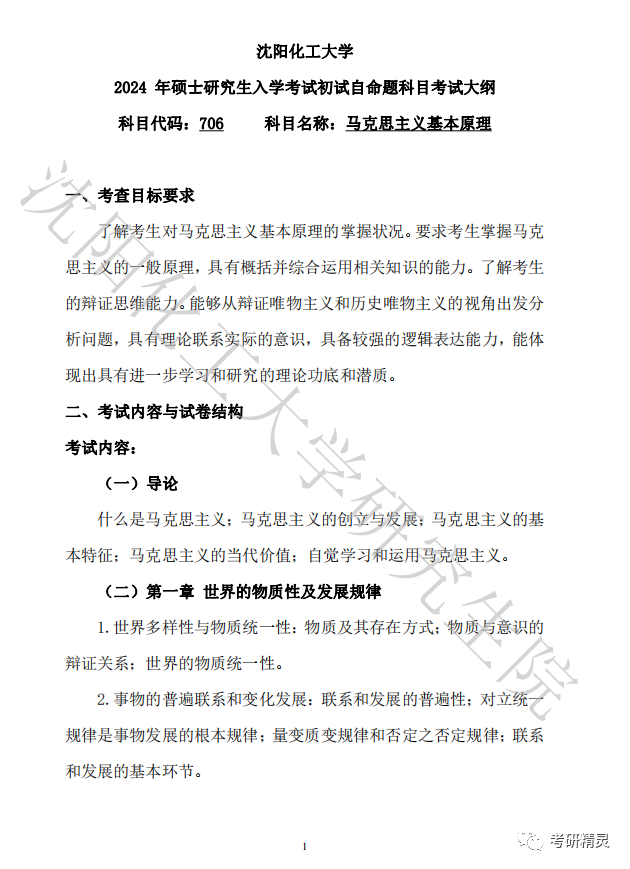
沈阳化工大学马理论







点击阅读原文,查看官网详细资讯!

重庆邮电大学2024年马理论考研招生专业目录、大纲及参考书目公布
哈尔滨工业大学2024年马理论考研招生专业目录及参考书目公布
江西农业大学2024年马理论考研招生专业目录、大纲及参考书目公布
沈阳航空航天大学关于调整2024年马理论考研考试科目及参考书目的公告
江南大学24马理论考研招生专业目录及参考书目发布(考试马原和思政原理)
浙江省委党校24马理论考研参考书目发布(初试考试两本书马原理和马发史)
齐鲁工业大学(山东省科学院)24马理论考研拟招生专业目录及参考书目发布
陕西科技大学24马理论考研招生专业目录(考试科目为614马克思主义理论综合+814思想政治教育原理与方法)
深圳大学24马理论考研705马克思主义基础理论+932马克思主义中国化基本理论考试大纲
【24考试时间已定】陕西理工大学24招生专业目录及参考书公布(考马原理和思政原理)
三峡大学2024马院考研招生专业目录、考试内容说明及参考书目公布
广西科技大学2024马院考研招生专业目录、考试大纲及真题样题发布
海南师范大学24马理论考研招生专业目录、考试大纲及参考书发布!
华中农业大学24马理论考研考试大纲及参考书发布,21版本马原和毛中特!
齐鲁工业大学(山东省科学院)24马理论考研招生专业目录及参考书发布,参考书目为21版本毛中特!
吉林师范大学24马理论国外马方向停止招生、近代史方向开始招生
24上海体育大学马理论考研参考书变更(21版毛中特和23版马原理)
【招生简章】四川农业大学马克思主义理论硕士点2024年招生简章
【24马理论考研资讯】国防科技大学马理论考研招生专业目录及考试大纲发布
【24马理论考研资讯】陕西理工大学马理论考研招生专业目录及考参考书目公布云南民族大学2024马理论考研招生目录及参考书目公布
马理论考研精灵君个人微信
扫一扫关注我
???

如果需要加入马理论考研交流群,
可以直接扫码加入哦~
???
