返回
仪器仪表
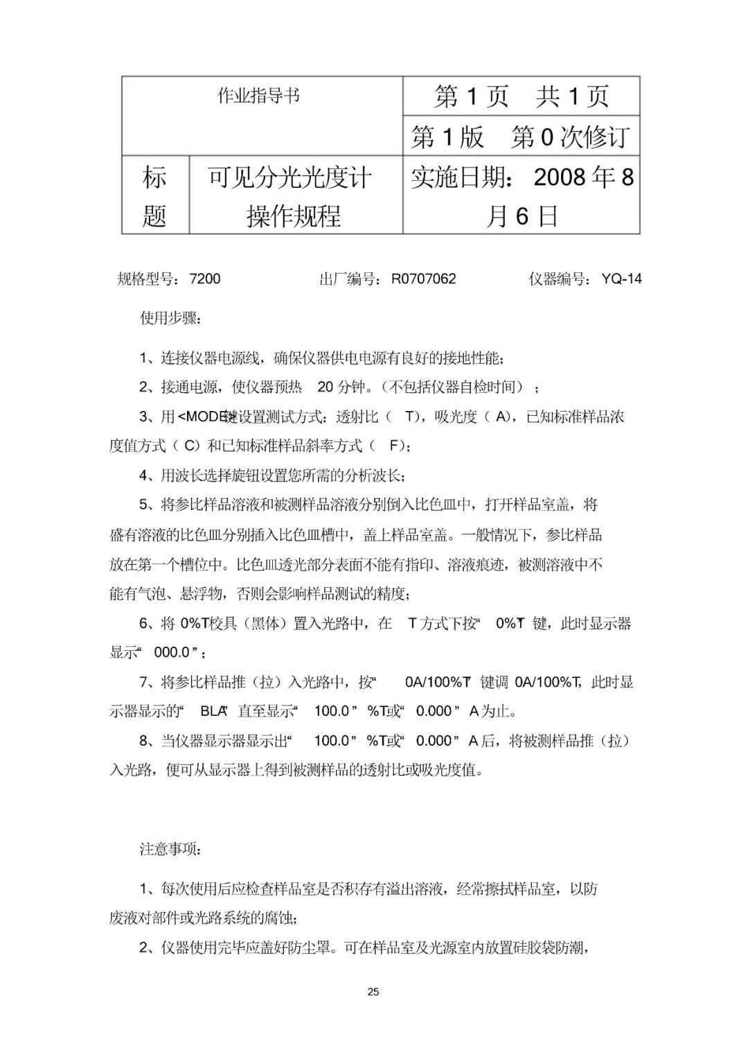
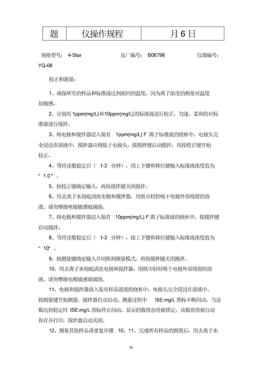
环境实验室仪器设备作业指导书(参考)
2023-09-05 08:53
点击上方蓝字“
实验室认证认可服务
”关注我们
【本公众号尊重原创,向原作者致敬。推送仅为知识分享,内容不代表本平台立场,图片、视频、文字均来源于网络,如涉及作品内容、版权和其他问题,请联系我们删除】
打赏
发表评论
0评