电池片、组件生产工艺流程
1、电池片
(1)单晶PERC太阳能电池片
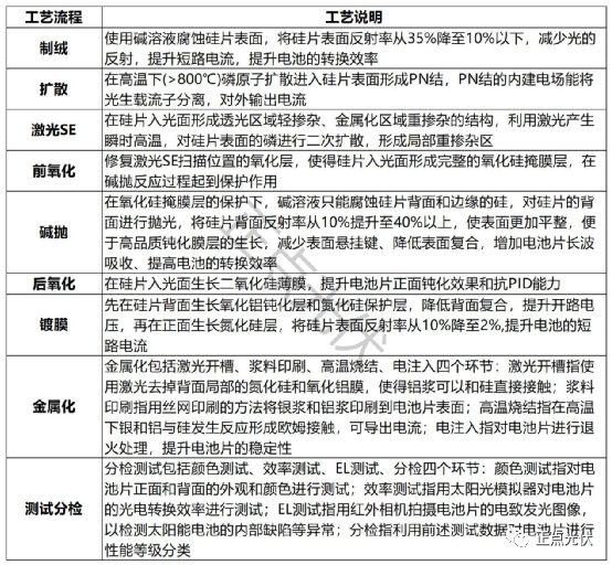
单晶PERC太阳能电池片的生产过程包括制绒、扩散、激光SE、前氧化、碱抛、后氧化、镀膜、金属化、测试分检等主要工艺步骤。其具体工艺流程图如下:

生产流程的各工艺步骤具体解释说明如下:

(2)单晶N型TOPCon太阳能电池片
单晶N型TOPCon太阳能电池片的生产过程包括制绒、硼扩散、激光SE、退火、碱抛、PE-poly、退火、RCA、镀膜、金属化、测试分检等主要工艺步骤。其具体工艺流程图如下:

TOPCon电池制备中与PERC电池存在较大差异的工序说明如下:

2、组件
组件的生产过程包括焊接、叠层、层压、装框、清洗、测试、分档包装等主要工艺步骤,具体工艺流程图如下:

生产流程的各工艺步骤具体解释说明如下:
