保健食品新规来了!
2023-09-04 00:56

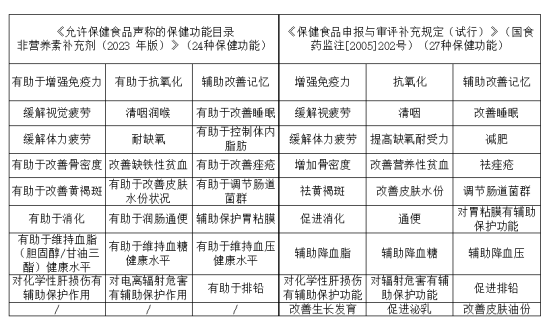
近日,市场监管总局、国家卫生健康委、国家中医药局联合发布《允许保健食品声称的保健功能目录 非营养素补充剂(2023年版)》(以下简称《目录》)及配套文件公告,规范保健功能声称管理,落实企业保健功能声称和研发评价主体责任,促进产业创新和高质量发展。据了解,纳入《目录》的24种保健功能声称,均为历史曾批准、社会共识程度高、国际上有类似功能声称的保健功能声称。《目录》配套文件主要包括《保健食品功能检验与评价技术指导原则》《保健食品功能检验与评价方法》以及《保健食品人群试食试验伦理审查工作指导原则》等。市场监管总局遵照“科学合理、有效衔接、平稳过渡、规范调整”的原则,分别于2019年3月、2020年11月、2022年1月三次面向社会公开征求意见,对《目录》及配套文件进行修改完善。《目录》将原来的27种保健功能调整为24种,删除了“改善生长发育”“促进泌乳”“改善皮肤油分”等3种共识程度不高、健康需求不明晰的保健功能,将功能评价方法由强制方法调整为推荐方法,落实企业研发评价主体责任,充分发挥社会资源科研优势。自《目录》及配套文件发布之日起5年内,已注册备案的非营养素补充剂保健食品需按照《保健食品原料目录与保健功能目录管理办法》和《目录》的规定予以规范。为确保平稳有序实施,总局特殊食品司会同食品审评中心及时制订配套解读,对新旧功能学评价方法的实质性异同逐一比对论证,在配套解读中明确了保健功能名称的衔接和功能学评价方法的衔接措施,为规范不同历史时期批准的保健功能提供技术依据。同时,设立5年过渡期,对于暂未纳入保健功能目录的,允许企业在开展相关研究的基础上,根据《保健食品原料目录和保健功能目录管理办法》申请将相应保健功能纳入保健功能目录,落实企业功能声称和研发评价的主体责任,实现保健功能目录的科学动态管理。
来源:市说新语、食药法苑