返回
五金工具
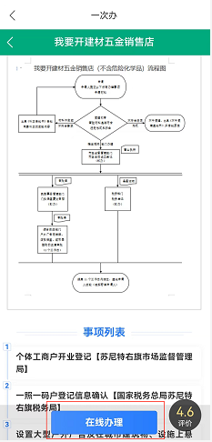
“蒙速办”【一件事·一次办】我要开建材五金销售店一件事
2023-09-02 00:50
第一步
我要
办理开建材五金销售店一件事
,打开手机“蒙速办”APP,点击进入“一次办”
。
第
二
步
进入“一次办”
专栏,
点击选择“确认授权”
第三步
区划选择苏尼特右旗,点击搜索输入我要开
建材五金销售店
一件事,选择
我要开
建材五金销售店
一件事。
第四步
根据自身情况选择对应的选项,点击“下一步”
第五步
根据流程进行在线办理即可
第六步
出现申报成功,点击完成,此项业务在线办理成功。
来源:苏尼特右旗政务服务局
编辑/初审:付慧敏
复审:德力格尔
终审
:马慧彬
打赏
发表评论
0评