关于发布《允许保健食品声称的保健功能目录 非营养素补充剂(2023年版)》及配套文件的公告
根据《中华人民共和国食品安全法》及其实施条例、《保健食品原料目录与保健功能目录管理办法》,市场监管总局会同国家卫生健康委、国家中医药局制定了《允许保健食品声称的保健功能目录 非营养素补充剂(2023年版)》及《保健食品功能检验与评价技术指导原则(2023年版)》《保健食品功能检验与评价方法(2023年版)》《保健食品人群试食试验伦理审查工作指导原则(2023年版)》《〈允许保健食品声称的保健功能目录 非营养素补充剂(2023年版)〉及配套文件解读》等文件,现予公告。自本公告发布之日起5年内,已注册备案的非营养素补充剂保健食品按照《保健食品原料目录与保健功能目录管理办法》和《允许保健食品声称的保健功能目录 非营养素补充剂(2023年版)》予以规范。
2023年8月15日


附件二






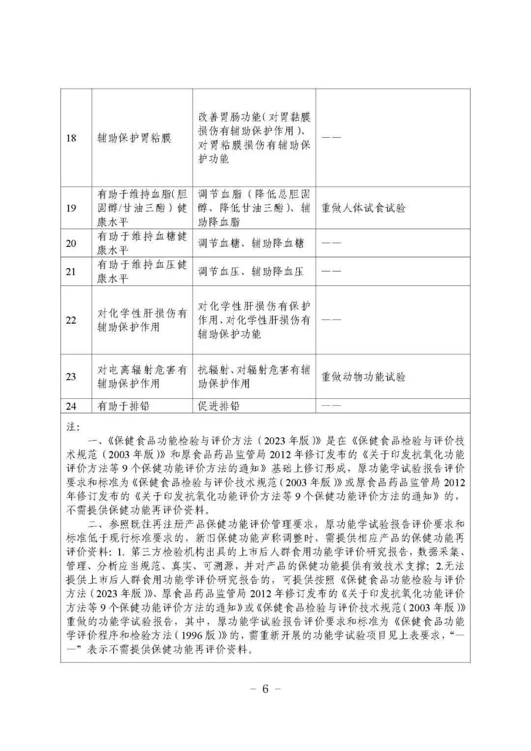
复制搜一搜转发收藏划线
