煤气化技术工艺流程
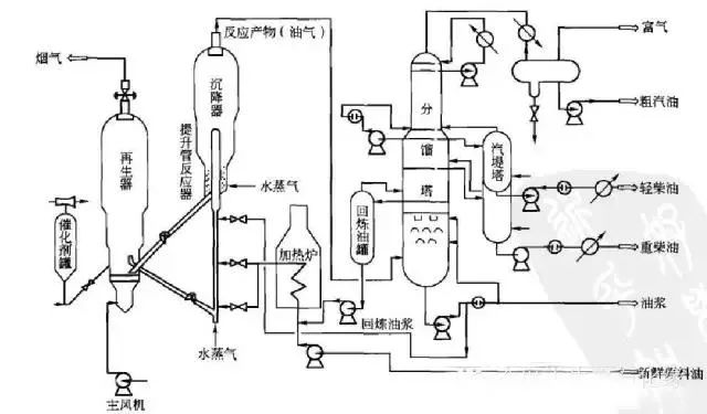
催化裂化工艺过程

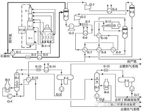
芳烃抽提系统流程图

脱硫流程图

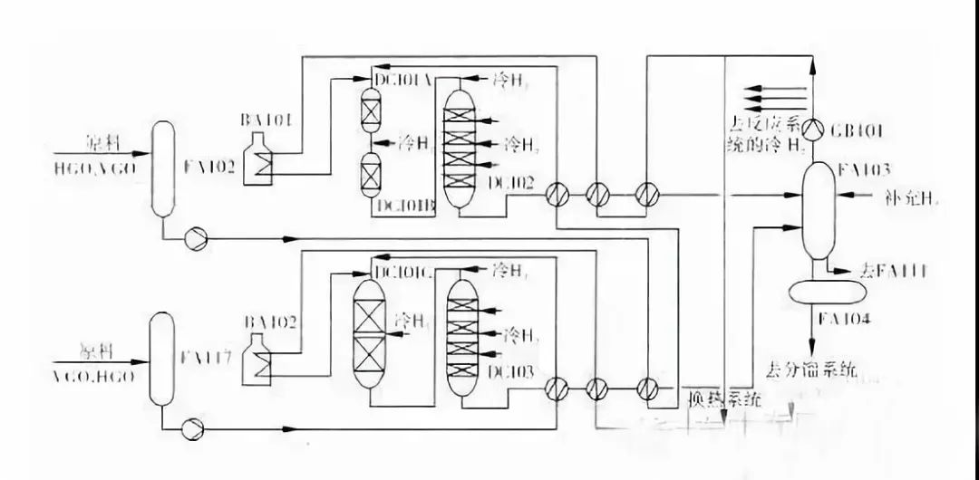
加氢裂化装置反应系统工艺流程

加氢裂化流程图

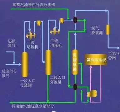
氢气再接触部分流程

加氢裂化工艺流程图

重整工艺流程图

反再部分工艺流程

炼油事业部物流简图

化工事业部物流简图

化工产品图

石油化工行业流程-原油冶炼利润及工艺分析

石脑油芳构化流程图

甲醇流程图

天然气下游生产工艺流程示意图-RLGA在石油天然气上的应用

石油化工简易流程图

石化化纤产业链流程图

燃料-化工型炼油厂工艺流程框图

常减压蒸馏装置原则工艺流程图

连续装置预处理系统流程图

分段式炼油工艺流程图

炼油设备流程图

烧结烟气脱硫











