
(点击查找星球报告?)


摘要
报告类型:消费零售、食品饮料
关键词
社区生鲜、近场零售、供应链短链化、连锁化、前置仓、日清模式、锅圈食汇、钱大妈
研究概述
报告聚焦中国社区生鲜行业,分析市场规模、供应链、渠道格局、消费特征与竞争态势,明确行业从线上扩张转向线下精细化运营,连锁化、效率化、场景融合为核心趋势,解读头部企业商业模式与增长逻辑。
研究要点
- 生鲜市场向社区化与近场化转型
中国生鲜零售市场 2024 年规模达 65680 亿元,预计 2029 年突破 8.2 万亿元;社区场景占近 60% 消费份额,成为核心战场,传统菜市场增长停滞,大型商超份额下滑,社区小店、即时零售等近场业态快速崛起,契合一刻钟便民生活圈政策与即时消费需求。 - 供应链痛点推动短链化升级
传统供应链链条长、损耗高、成本高,生鲜损耗率居高不下;行业通过产地直采、冷链升级、数字化管理实现短链化转型,降低中间环节成本;上游产量稳定,蔬菜、水果为核心品类,猪肉价格波动成为影响市场价格的核心因素。 - 渠道格局进入多极化共存阶段
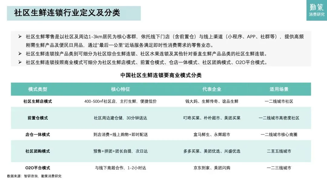
线下仍占 80% 市场份额,连锁化率从 2024 年 44.7% 升至 2029 年 56.7%;前置仓、社区店、仓店一体、社区团购、O2O 平台多元模式共存,前置仓聚焦一二线即时配送,社区店深耕线下便利,社区团购覆盖下沉市场,模式差异化竞争。 - 行业呈现大市场小龙头分散格局
2024 年社区生鲜市场规模 1.7 万亿元,前五大企业市占率仅 7.3%,集中度极低;钱大妈、百果园、锅圈食汇为头部玩家,钱大妈以日清模式立足华南,锅圈聚焦火锅食材供应链,区域化、品类垂直化特征显著,全国性龙头尚未形成。 - 头部企业靠模式创新构建竞争力
钱大妈以阶梯折扣日清模式实现零库存、强新鲜心智,提升周转效率但毛利率偏低;锅圈食汇依托垂直供应链、自有品牌、数字化运营,优化产品结构提升毛利率;行业未来将深化线上线下融合,强化供应链与社区生态,向效率化、品牌化升级。
报告正文
















完整版报告已上传至星球,扫码加入星球查看完整报告

加入星球,获取30000+完整报告集

— 每天进步一点点 —
报告内容来源于网络,报告版权归原撰写发布机构所有
如有侵权,请联系我们删除
⬇️点击阅读原文,获取报告