
(点击查找星球报告?)


摘要
报告类型:互联网信息、人工智能
关键词
东盟 AI、数字经济、国别差异、中国 - 东盟合作、广西枢纽、多语言 AI、算力基建、本土化
研究概述
报告分析东盟人工智能发展水平、政策、国别优势、挑战与企业格局,明确东盟 AI 市场快速增长,各国差异化发展,中国 - 东盟合作深化,广西成为核心枢纽,预判东盟将成为全球 AI 增长新兴引擎。
研究要点
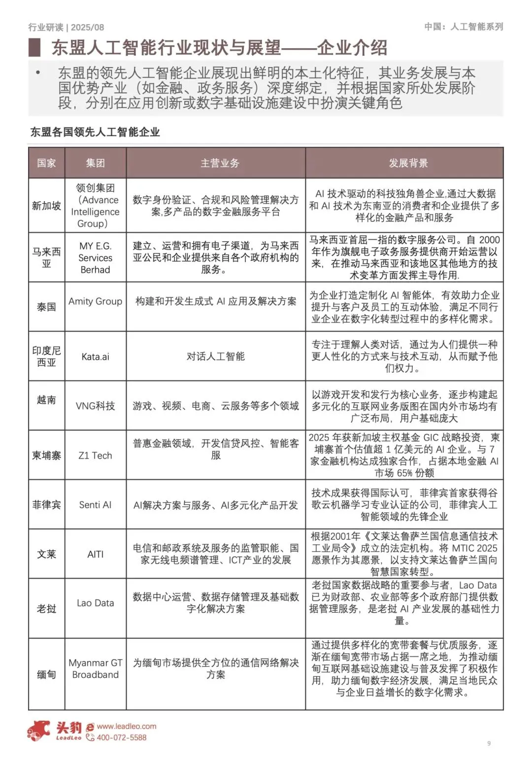
- 东盟 AI 发展呈现显著国别差异
新加坡以 84.25 分领跑东盟,技术、基建、治理全球领先;马来西亚、泰国、印尼、越南紧随其后,老挝、缅甸发展滞后;数据中心分布不均,印尼、马来西亚、新加坡数量位居前三,算力基建差距成为发展不平衡的核心原因。 - 各国形成差异化 AI 发展路径
新加坡聚焦大模型、AI 芯片与治理;马来西亚发力语言 AI 与金融科技;泰国深耕旅游、医疗 AI;印尼、越南侧重工业、农业应用;柬埔寨、老挝聚焦农业与基建合作,各国依托优势产业布局,形成互补协同格局。 - 东盟 AI 市场增长潜力与挑战并存
东南亚数字经济 2025 年预计达 2950 亿美元,AI 为核心增长动力,年轻人口与中产壮大释放需求;但面临技术薄弱、人才短缺、算力不足、政策碎片化问题,数字鸿沟加剧,外资依赖度高,本土化创新能力待提升。 - 中国 - 东盟 AI 合作广西为核心枢纽
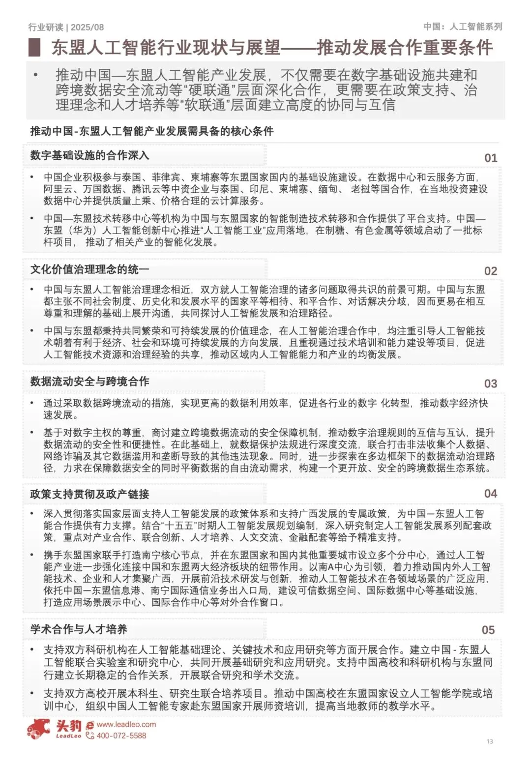
广西是中国唯一与东盟海陆双通省区,拥有中国 - 东盟信息港、南宁国际通信出入口局;政策叠加形成 “政策磁场”,推进跨境陆缆、数据通道建设,时延与成本大幅优化,打造 “北上广研发 + 广西集成 + 东盟应用” 生态。 - 东盟 AI 未来分三阶段高速发展
2026-2030 年夯实基建、储备人才、深化多边合作;2031-2044 年突破前沿技术、培养百万 AI 人才;2045 年实现全面数字化转型,构建区域算力网络与普惠 AI 体系,有望成为全球数字经济增长最迅猛的新兴区域。

报告正文
















完整版报告已上传至星球,扫码加入星球查看完整报告

加入星球,获取30000+完整报告集

— 每天进步一点点 —
报告内容来源于网络,报告版权归原撰写发布机构所有
如有侵权,请联系我们删除
⬇️点击阅读原文,获取报告